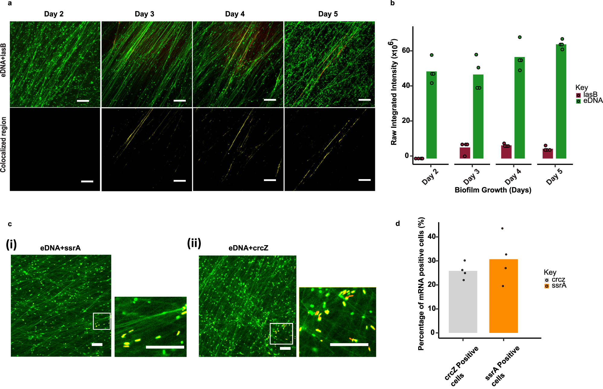
Fig. 4: lasB not required for eDNA fibres, and abundant iRNA are not seen in eDNA fibres.
From: RNA is a key component of extracellular DNA networks in Pseudomonas aeruginosa biofilms

a smiFISH confocal micrograph of DNase I pre-treated (0.1 mg ml−1) P. aeruginosa biofilms stained with lasB mRNA smiFISH probes (red) after two, three, four, and five days of growth. eDNA fibre was visualised with TOTO−1 (green) and colocalised region (yellow). Mander’s coefficients for days 1, 2, 3, 4, and 5 biofilms were zero, zero, 14 ± 2%, 22 ± 4%, and 24 ± 8% respectively (n = 5 images each) based on the overlap of the mRNA signal with TOTO−1 stained (green) eDNA fibres (colocalised region panels; yellow). b smiFISH confocal micrograph fluorescence intensity quantification (n = 4) of extracellular DNA and lasB mRNA expression across different days (days 2 to 5). Green bars represent eDNA and red bars represent lasB mRNA. c Confocal micrograph of DNase I (0.1 mg ml−1) pre-treated five-day P. aeruginosa biofilms (n = 4) stained with 10 and six smiFISH primary probes specific for transfer messenger RNA (i) (tmRNA) ssrA and (ii) crcZ respectively showing 25% of cells with crcZ and 30% with ssrA. Cells staining positive for ssrA and crcZ RNA are seen in yellow (Fig. 4c(i),(ii) ROI, respectively). ROI indicates zoom-in of region of interest shown in small white square boxes. d smiFISH confocal micrograph fluorescence intensity quantification (n = 4) of crcZ (25 %) and ssrA (30%) positive cells in five-day P. aeruginosa biofilms using maxima function in ImageJ Fiji software. Scale bars represent 10 µm. The standard deviation bars indicated in 4b and d are generated based on the mean values calculated from biological triplicates. Relevant source data for Fig. 4b, d are provided as a source data file.