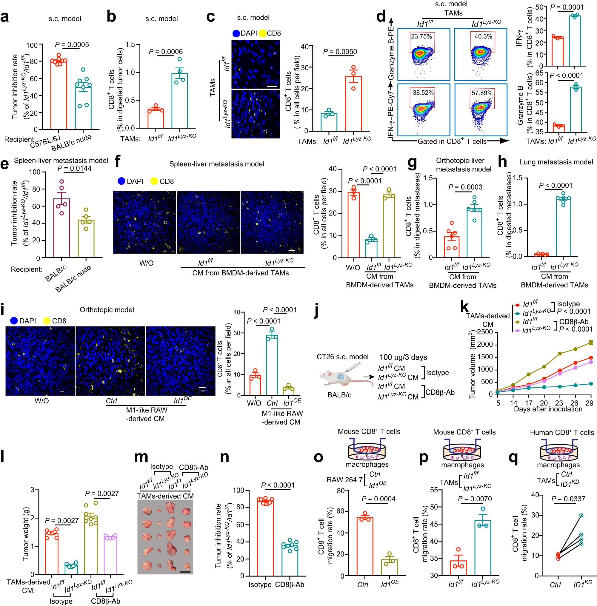
Fig. 3: ID1-expressing TAMs promote CRC progression partially through inhibiting CD8+ T cell recruitment.

a Tumor inhibition rate of MC38 and TAMs mixture s.c. model in the indicated groups, n = 8 mice per group, Welch’s test. b, c Percentage of CD8+ T cells (b), representative mIHC images, and statistical data of CD8+ T cells (c) infiltrated in the tumor tissues as presented in Fig. 2a, n = 4 (b) or 3 (c) mice per group, Student’s t-test, Scale bar, 25 μm. d Representative density dot plots and the statistical data for IFN-γ+ and Granzyme B+ CD8+ T cells in the tumor tissues are presented in Fig. 2a. n = 3 mice per group, Student’s t-test. e Tumor inhibition rate of CT26 spleen-liver metastasis model with i.p. injection of CM from BMDM-derived TAMs in the indicated groups, n = 5 mice per group, Student’s t-test. f Representative mIHC images and statistical data of CD8+ T cells in liver metastatic tumor tissues presented in Fig. 2e, n = 3 mice per group, one-way ANOVA test. Scale bar, 20 μm. g, h Percentage of CD8+ T cells infiltrated in the tumor tissues from recipient mice presented in Fig. 2l (g) and Supplementary Fig. 1q (h), n = 6 mice per group, Student’s t-test. i Representative mIHC images and statistical data of CD8+ T cells in tumors presented in Fig. 2p, n = 3 mice per group, one-way ANOVA test. Scale bar, 20 μm. j Schematic diagram for the deletion of CD8+ T cells in tumor models. k–m Tumor volumes (k), tumor weight (l), and representative tumor images (m) of groups presented in (j), n = 8 mice per group, Kruskal–Wallis test. Scale bar, 1 cm. n Tumor inhibition rate of indicated groups, n = 8 mice per group, Student’s t-test. o, p Relative migration of CD8+ T cells cocultured with different groups of RAW264.7 cells (o) or TAMs (p), n = 3 biologically independent samples, Welch’s test. q Relative migration of human CD8+ T cells cocultured with different groups of TAMs, n = 4 patients, paired t-test. j is created with BioRender.com. Source data are provided as a Source Data file.