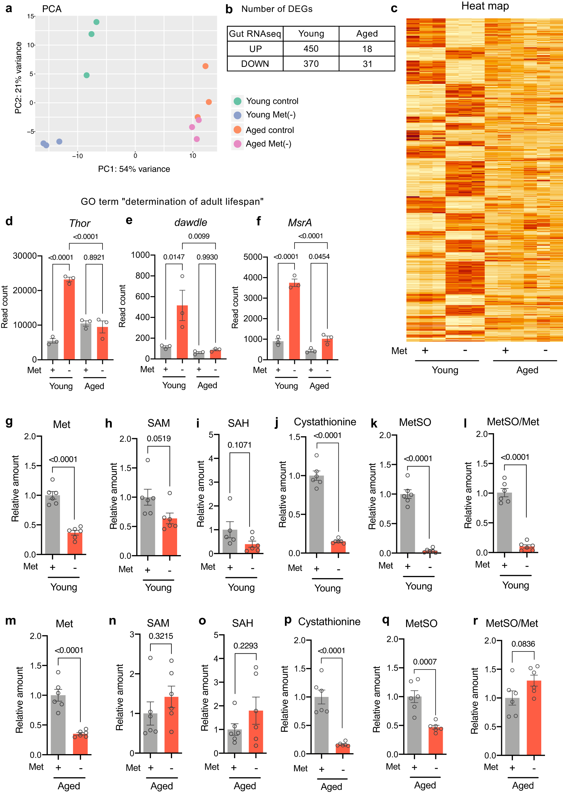
Fig. 3: A blunt transcriptomic response to short-term methionine depletion in old flies.
From: Early-adult methionine restriction reduces methionine sulfoxide and extends lifespan in Drosophila

a–c Principal component analysis (a), the number of differentially expressed genes (b), or heatmap analysis (c) of RNAseq analysis of intestines in young (1-week-old) and aged (8-week-old) female wiso31 flies upon methionine depletion for 24 hours. d–f Read counts of genes categorised as the Gene Ontology of “determination of adult lifespan” in the RNAseq analysis of intestines in young and aged female wiso31 flies upon methionine depletion for 24 h. n = 3. For the statistics, one-way ANOVA with Holm-Šídák’s multiple comparison test was used. g–r Quantification of methionine metabolites and the oxidative product upon methionine depletion for 24 h in young (1-week old) (g–l) or aged (7-week old) (m–r) female wiso31 flies. n = 6. For the statistics, a two-tailed Student’s t test was used. For all graphs, the mean and SEM are shown. Data points indicate biological replicates. Source data are provided as a Source Data file.