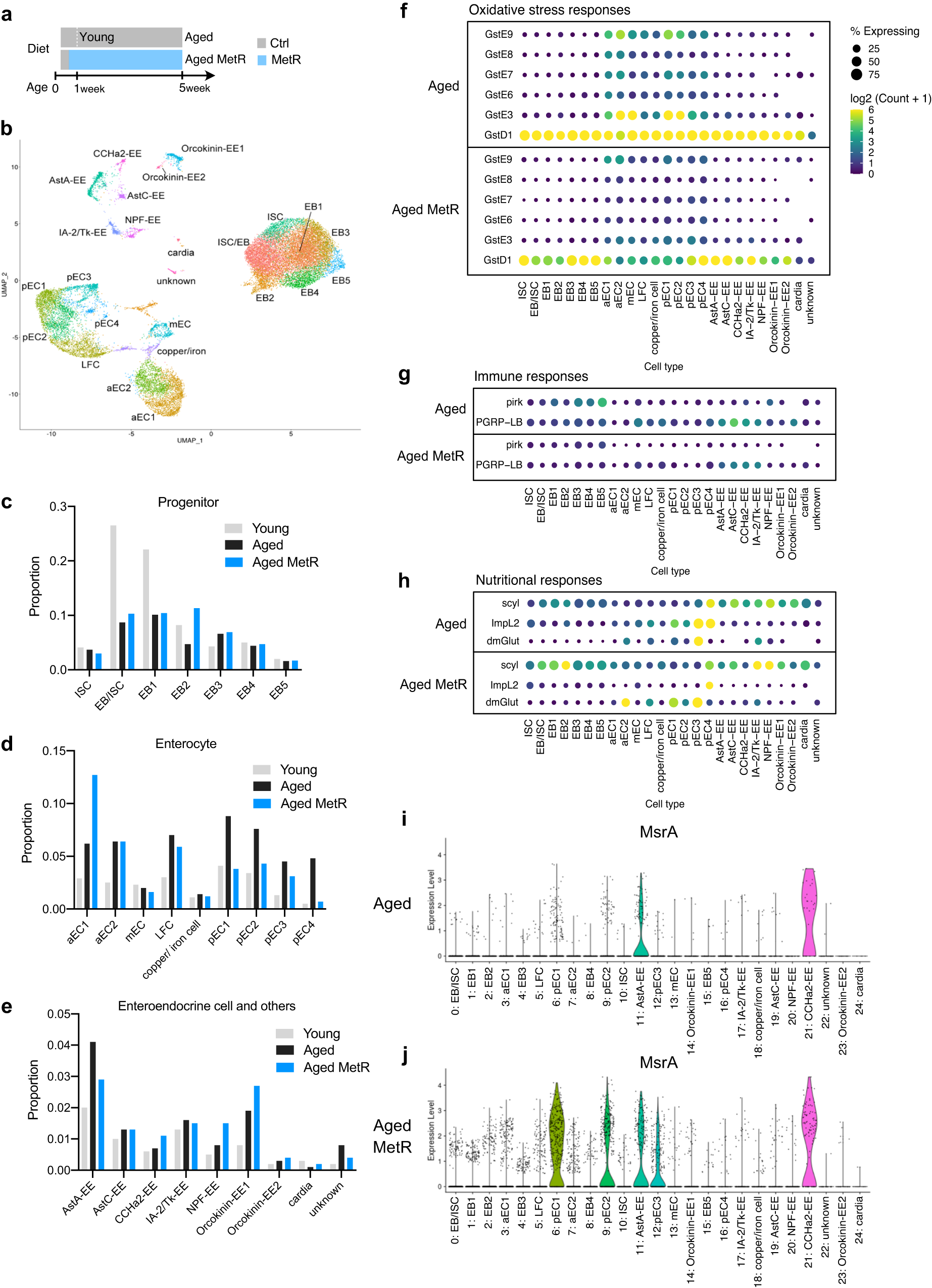
Fig. 7: Single-cell RNAseq analysis of the guts of methionine-restricted flies.
From: Early-adult methionine restriction reduces methionine sulfoxide and extends lifespan in Drosophila

a Experimental time course of gut sampling for single-cell RNAseq analysis upon methionine restriction. b UMAP plot and annotated cell types from the single-cell RNAseq analysis. c–e Proportions of cell types in progenitor cells (c), enterocytes (d), and enteroendocrine cells (e). f–h Dot plots of genes related to immune responses (f), oxidative stress responses (g), or nutritional responses (h). i, j Violin plots of MsrA expression in the aged gut (i) or the aged gut with methionine restriction (j). Source data are provided as a Source Data file.