Fig. 4: InCasor for imaging of mtDNA mutations in live cells.
From: In vivo imaging of mitochondrial DNA mutations using an integrated nano Cas12a sensor

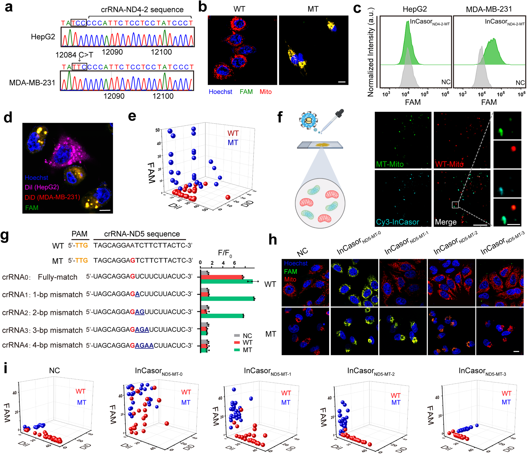
a Sequencing identification of an SNV (12084 C > T) in mtDNA (ND4 gene) in MDA-MB-231 cells (MT). HepG2 cells were used as the wild-type control (WT). b, c InCasorND4-2-MT was capable of sensitive detection of the 12084 C > T mtDNA mutation in live cells. Confocal imaging (b) and flow cytometry (c) were used to analyze MDA-MB-231 and HepG2 cells incubated with InCasorND4-2-MT. The experiments were repeated three times independently. Scale bar: 10 μm. d, e Confocal imaging were used to analyze MDA-MB-231 and HepG2 cells incubated with InCasorND4-2-MT. DiI stained HepG2 cells, purple; DiD stained MDA-MB-231 cells, red; Hoechst: nucleus, blue; FAM: InCasorND4-2-MT, green. Semi-quantitative statistics are performed on the three types of fluorescence intensities (DiI, DiD and FAM) of each cell in the co-culture group. (n = 50). Scale bar: 10 μm. f Confocal imaging of mitochondria extracted from MDA-MB-231 cells and HepG2 cells using InCasorND4-2-MT to detect mutant mtDNA (12084 C > T). Scale bar: 25 μm. The experiments were repeated three times independently. g Sequences of crRNA0 (fully matched with the 13105 A > G mutant ND5 gene) and crRNA1-crRNA4 (with different numbers of nucleotide mismatches). Each SNV is indicated by a bold red letter. Each mismatched position is indicated by an underlined bold blue letter. An in vitro fluorescence assay was used to estimate the ability of different InCasor probes to detect the 13105 A > G mutation in the ND5 gene. n = 3 biologically independent experiments, data show mean ± SD. The sequences of all crRNAs used are listed in Supplementary Table 1. h Confocal imaging of HepG2 cells (WT) and MDA-MB-231 cells (MT) treated with InCasor probe with different crRNA. Scale bar: 10 μm. i Semi-quantitative statistics of three fluorescence intensities (DiI, DiD and FAM) in co-cultured cells under different treatments. (n = 50 biologically independent cells). Source data from (c, e, g, and i) are provided as a Source Data file.