Fig. 5: InCasor for imaging of mtDNA mutations in live heteroplasmic cells.
From: In vivo imaging of mitochondrial DNA mutations using an integrated nano Cas12a sensor

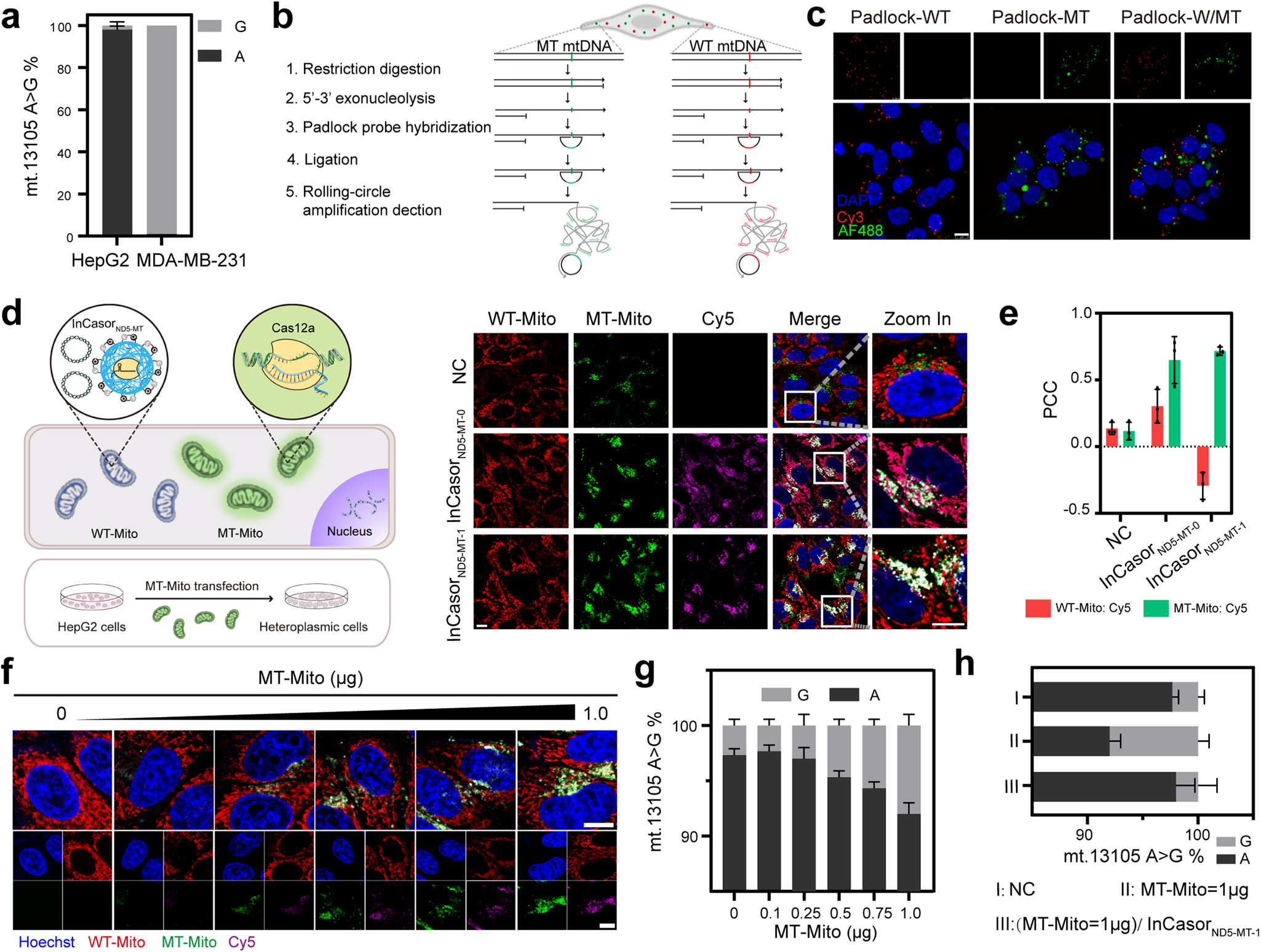
a Pyrosequencing analysis of HepG2 cells and MDA-MB-231 cells at mt. 13105 A. (n = 3). Data are presented as mean ± SD. b, c In situ genotyping of the heterogeneous cells using rolling circle amplification method. Nuclei were labelled by DAPI (blue), Cy3-labeled probe for imaging wild-type mitochondrial DNA (red) and AF488-labeled probe for imaging mutant mitochondrial DNA (green). Scale bar: 10 µm. The experiments were repeated three times independently. d Analysis of InCasorND5-MT-0 and InCasorND5-MT-1 for imaging mtDNA mutation (13105 A > G) in live heteroplasmic cells. Scale bar: 10 μm. e PCC of purple signal with green or red fluorescence in panel d were statically analyzed. n = 3 biologically independent experiments, data show mean ± SD. f Representative images of HepG2 cells transfected with different amounts of MT-Mito (0, 0.1, 0.25, 0.5, 0.75, and 1.0 μg) and then treated with InCasorND5-MT-1. Cell nuclei are stained blue by Hoechst 33342, WT-Mito were labeled with MitoTracker (red), and MT-Mito were pre-stained with CellMask (green); the fluorescence generated by InCasorND5-MT-1 (Cy5) appears purple. Scale bar: 10 μm. g Quantification of heteroplasmy after transfection different amounts of MT-Mito into HepG2 cells (0, 0.1, 0.25, 0.5, 0.75, and 1.0 μg) (mean ± SD; n = 3 biologically independent experiments). h Quantification of heteroplasmy of HepG2 cells transfected with 1.0 μg MT-Mito for 12 h and then treated with InCasorND5-MT-1 for 6 h (mean ± SD; n = 3 biologically independent experiments). Source data from (a, c, e, g, and h) are provided as a Source Data file.