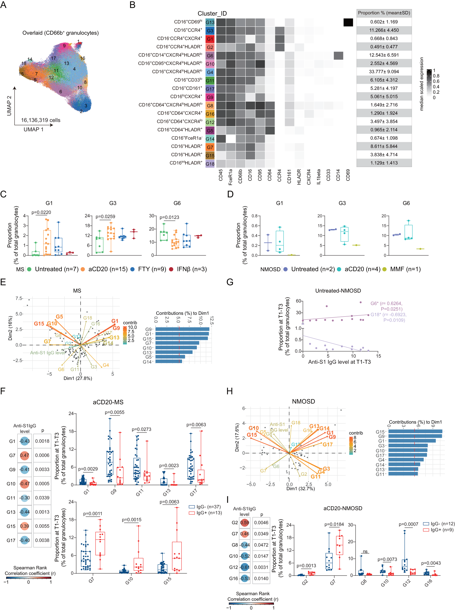
Fig. 3: Association of granulocyte sub-population with anti-S1 IgG antibody production at T1-T3 in MS and NMOSD groups.

A UMAP plots of granulocytes. B Phenotypic heatmap depicting the median marker expression levels of each granulocyte clusters. C Proportion of the three differentially abundant clusters (mean ± SD, Kruskal-Wallis and Dunn’s multiple comparison test), compared between Untreated-MS (n = 7), aCD20-MS (n = 15), FTY-MS (n = 9), IFNβ-MS (n = 3) at T0. D Proportion of the three clusters as in C (mean ± SD) between Untreated-NMOSD (n = 2), aCD20-NMOSD (n = 4), MMF-NMOSD (n = 1) at T0. E PCA for all 18 granulocyte clusters and IgG level in MS groups. Each point represents one sample’s scores ( = one patient) on the first 2 dimensions (Dim1 and Dim2). Each arrow shows the loadings on the first 2 principal components. The graph shows top variables (with a contribution larger than average) contributing to Dim1. F Heatmap of the Spearman correlation coefficients between the proportion of clusters and antibody levels in aCD20-MS group (Nonparametric Spearman correlation test (r), two-sided). Box plots (right panel) showing correlated cluster proportion compared between IgG- (n = 37) and IgG+ (n = 13) groups in aCD20-MS group (Kruskal-Wallis and Dunn’s multiple comparison test). G Scatter plots showing correlation between the proportion of clusters and antibody levels in Untreated-NMOSD groups (Nonparametric Spearman correlation test (r), two-sided). H PCA for the 18 granulocyte clusters and IgG level in NMOSD groups (as in E). The graph shows top variables (with a contribution larger than average) contributing to Dim1. I Heatmap of the correlation between the proportion of clusters and antibody levels in aCD20-NMOSD group (as in F, Nonparametric Spearman correlation test (r), two-sided). Box plots showing correlated cluster proportion compared between IgG- (n = 12) and IgG+ (n = 9) groups in aCD20-MS group (Kruskal-Wallis and Dunn’s multiple comparison test). Each dot represents the value of each sample. For all Box plots, boxes extend from the 25th to 75th percentiles. Whisker plots show the min (smallest) and max (largest) values. The line in the box denotes the median. The n numbers (n) are defined as biologically independent samples.