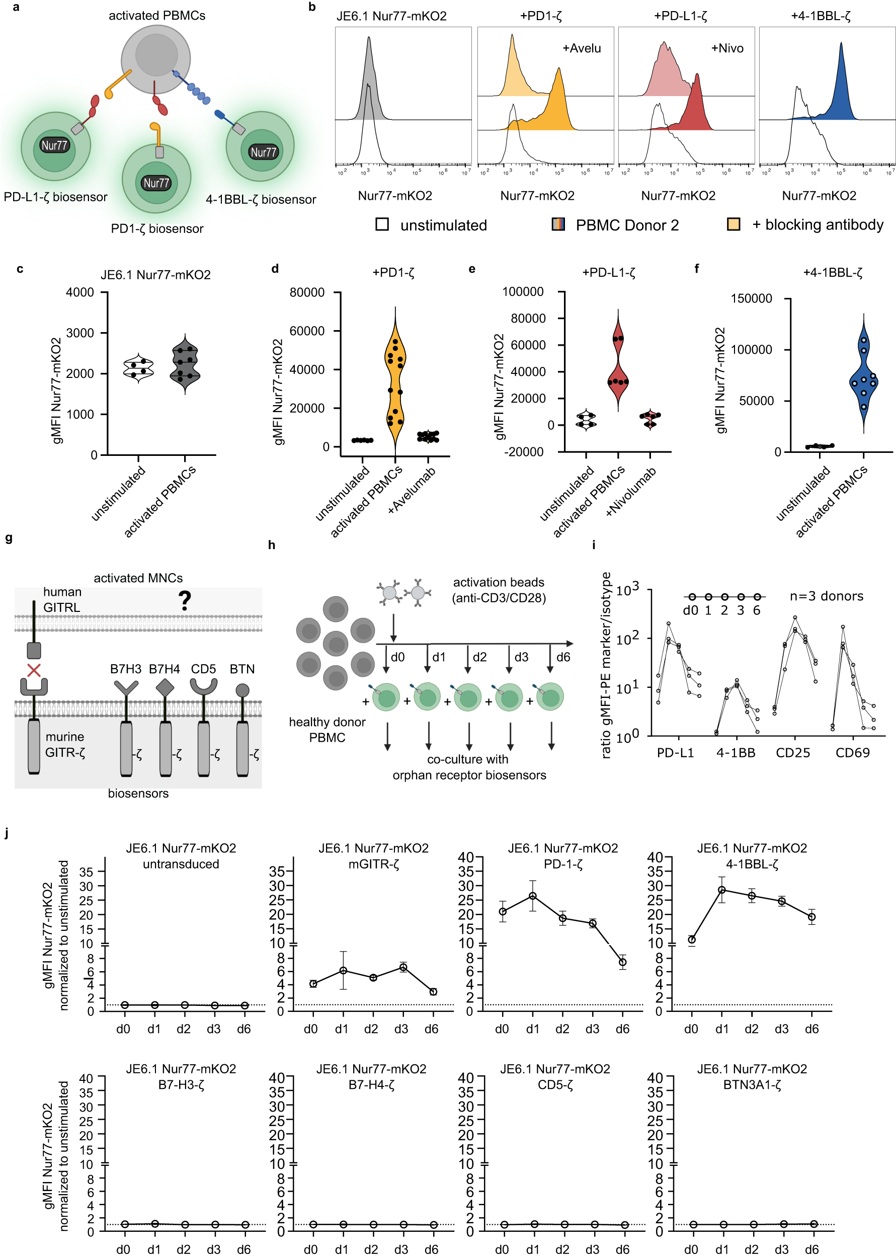
Fig. 3: Probing complex samples for the presence of binding partners.
From: Interrogating ligand-receptor interactions using highly sensitive cellular biosensors

a Scheme depicting the interaction of anti-CD3/anti-CD28 activated PBMCs with different biosensor cells. b–f Activated PBMCs were co-cultured with control JE6.1 Nur77-mKO.2 reporter cells (expressing no ζ-construct), or reporter cells expressing PD1-ζ, PD-L1-ζ or 41BBL-ζ as indicated. In some conditions, the blocking antibodies avelumab and nivolumab were added to the respective biosensor reporter cells (JE6.1 Nur77-mKO2 PD1-ζ and PD-L1-ζ). b Histograms showing reporter gene expression of one representative donor. c–f Pooled data of independent co-culture assays is shown as violin plots with individual replicates (unstimulated condition performed in duplicates for every experiment, control n = 2 experiments, 3 donors, 1-4 replicates/donor, PD1-ζ n = 3 experiments, 3 donors, 2-6 replicates/donors, PD-L1-ζ n = 2 experiments, 2 donors, 2-4 replicates/donor, 4-1BBL-ζ n = 2 experiments, 3 donors, 2-4 replicates/donor). c JE6.1 Nur77-mKO2 d JE6.1 Nur77-mKO2 PD1-ζ e JE6.1 Nur77-mKO2 PD-L1-ζ f JE6.1 Nur77-mKO2 4-1BBL-ζ. g Scheme depicting the concept of the orphan ligand detection assay. JE6.1 Nur77-mKO2 mGITR-ζ serve as negative control as mGITR has been reported to interact with hGITR-L on activated PBMCs39. h Scheme depicting assay setup. Healthy donor PBMCs were activated using anti-CD3/anti-CD28 coated beads and placed in co-culture with biosensor reporter cells. Co-cultures were sampled at the indicated time points to analyze biosensor reporter cell activation. i Expression kinetic of PD-L1, 4-1BB, CD25 and CD69 on activated PBMCs (n = 3 donors) over 6 days. j Graphs show reporter gene induction of untransduced reporter cells and the indicated biosensor cells at the indicated time points. Data is presented normalized to unstimulated biosensor reporter cells (mean with 95% CI). (n = 3 donors, 1-3 repeats for each donor at each time point). Raw gMFI values and source data for this figure are provided as a Source Data file.