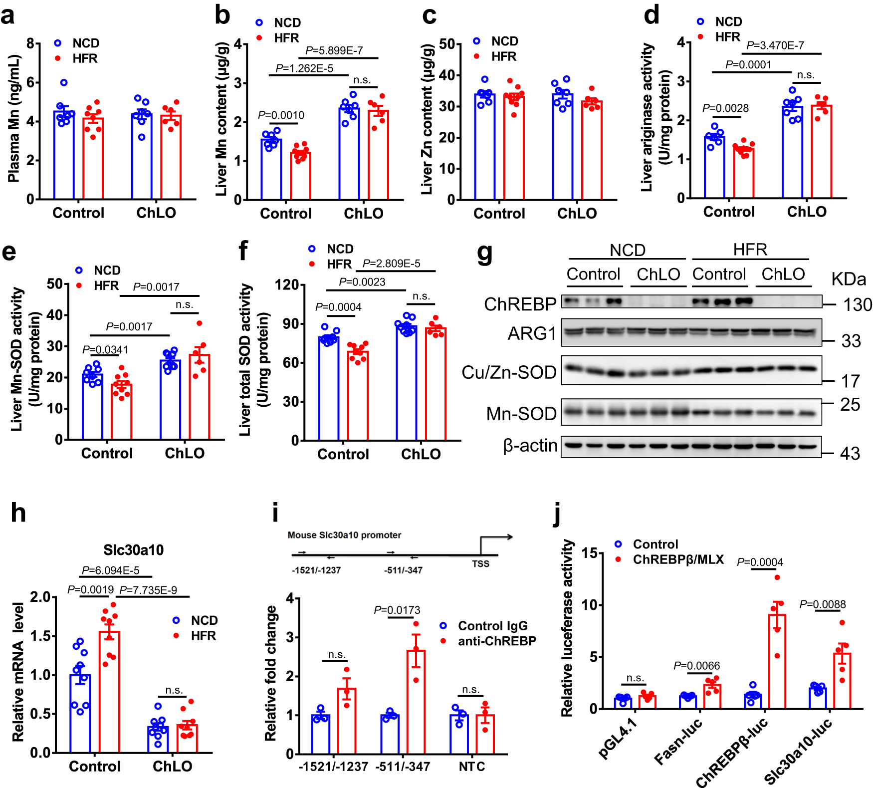
Fig. 6: Hepatic ChREBP is required for the regulation of liver Slc30a10 expression and Mn homeostasis by fructose.
From: Fructose overconsumption impairs hepatic manganese homeostasis and ammonia disposal

a–h Male control and ChREBP liver-specific knockout (ChLO) mice were fed NCD or HFR for 2 weeks (n = 6 ~ 9). Plasma Mn levels (a) (n = 6 ~ 8), liver Mn (b) (n = 6 ~ 9) and Zn (c) (n = 6 ~ 9) contents, liver arginase activity (d) (n = 6 ~ 9), liver Mn-SOD (e) (n = 6 ~ 9) and total SOD (f) (n = 6 ~ 9) activity, Western blot analysis for ChREBP, ARG1, and SODs in the liver lysate (g), and liver mRNA expression of Slc30a10 (h) (n = 9). i ChIP analysis revealed the binding of ChREBP to Slc30a10 promoter in the liver, with the primers indicated by arrows at the position upstream the transcriptional start site (TSS). The experiments were independently repeated 3 times. NTC, negative control primer. j Overexpression of ChREBP-β/MLX enhanced the transcriptional activity of the Slc30a10 promoter in 293 T cells. The experiments were independently repeated 5 times. The reporters Fasn-luc and ChREBPβ-luc were used as positive controls. Data represent means ± SEM. Two-tailed unpaired Student’s t-test. n.s. denotes not significant. Source data are provided as a Source Data file.