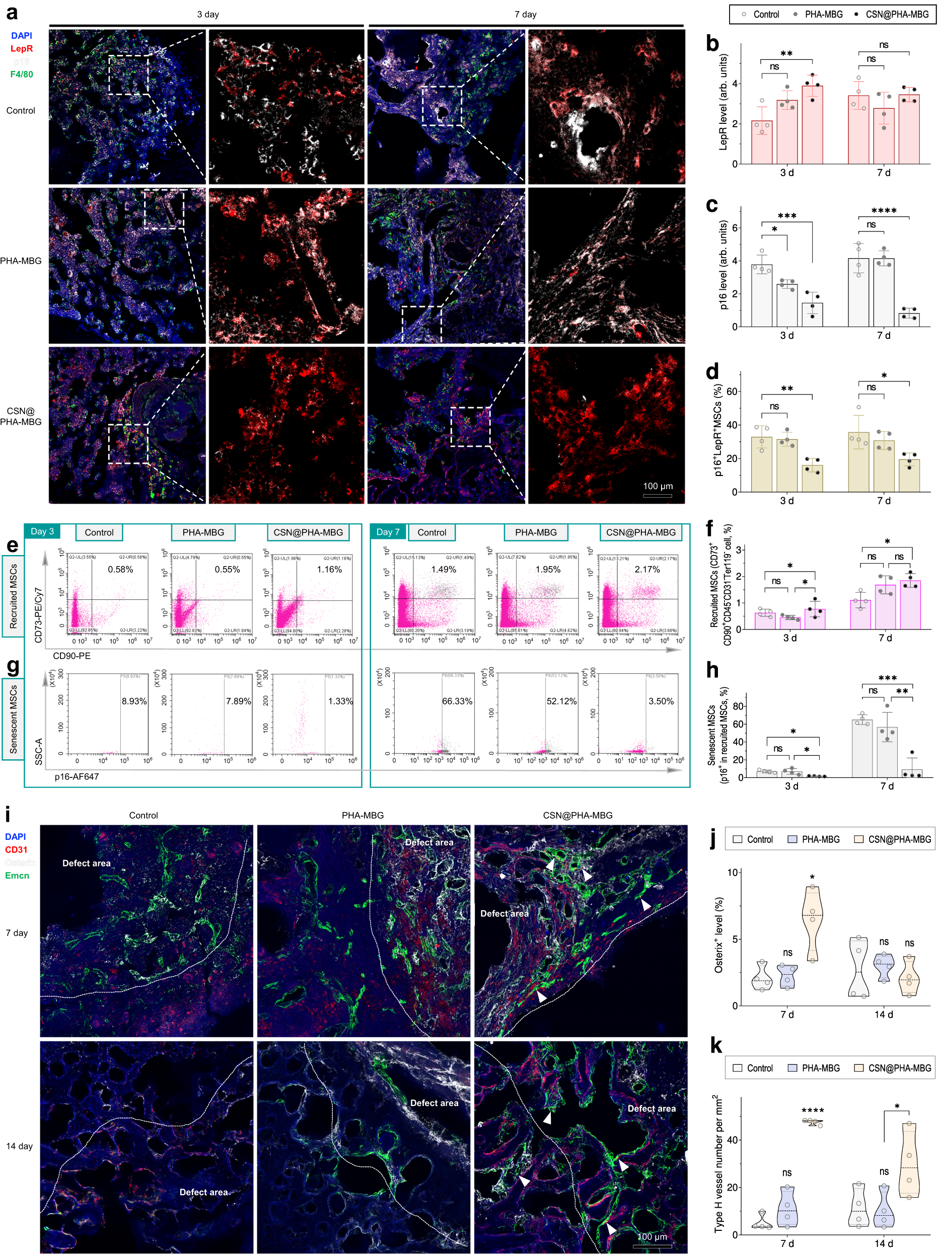
Fig. 5: The effect of the CSN@PHA-MBG scaffold on the recruitment and senescence of BMSCs in the injured aging bone.
From: Local H2 release remodels senescence microenvironment for improved repair of injured bone

Representative immunostaining images (a) and corresponding quantification data (b‒d) of p16 (white) and LepR (red) expression at the aging bone defect site on day 3 and 7 after indicated treatments (n = 4 biologically independent samples), representative flow cytometry plots (e, g) and corresponding quantification analyses (f, h) of recruited MSCs (e, f) and senescent MSCs (g, h) at the defect site on day 3 and 7 after indicated treatments (n = 4 biologically independent samples), representative immunostaining images (i) and corresponding quantification data (j, k) of Osterix (white), CD31 (red) and Emcn (green) in the defect site on day 7 and 14 after indicated treatments (n = 4 biologically independent samples). In i, white triangles indicate the CD31+Emcn+ type H endothelium. Data are means ± SD. P values in figures b–d, f and h were calculated by the one-way ANOVA method with Tukey’s post hoc test. b **p = 0.0049. c ***p = 0.0004, *p = 0.0253 in day 3; ****p < 0.0001 in day 7. d **p = 0.0030 in day 3; *p = 0.0218 in day 7. f *p = 0.0106, *p = 0.0145 in day 3; *p = 0.0163 in day 7. h *p = 0.0396, *p = 0.0376 in day 3; ***p = 0.0004, **p = 0.0012 in day 7. P values in j and k were calculated by Two-tailed unpaired Student’s t test. j *p = 0.0121 in day 7. k ****p < 0.0001 in day 7; *p = 0.0441 in day 14; ns means no significant difference (p > 0.05). Source data are provided as a Source Data file.