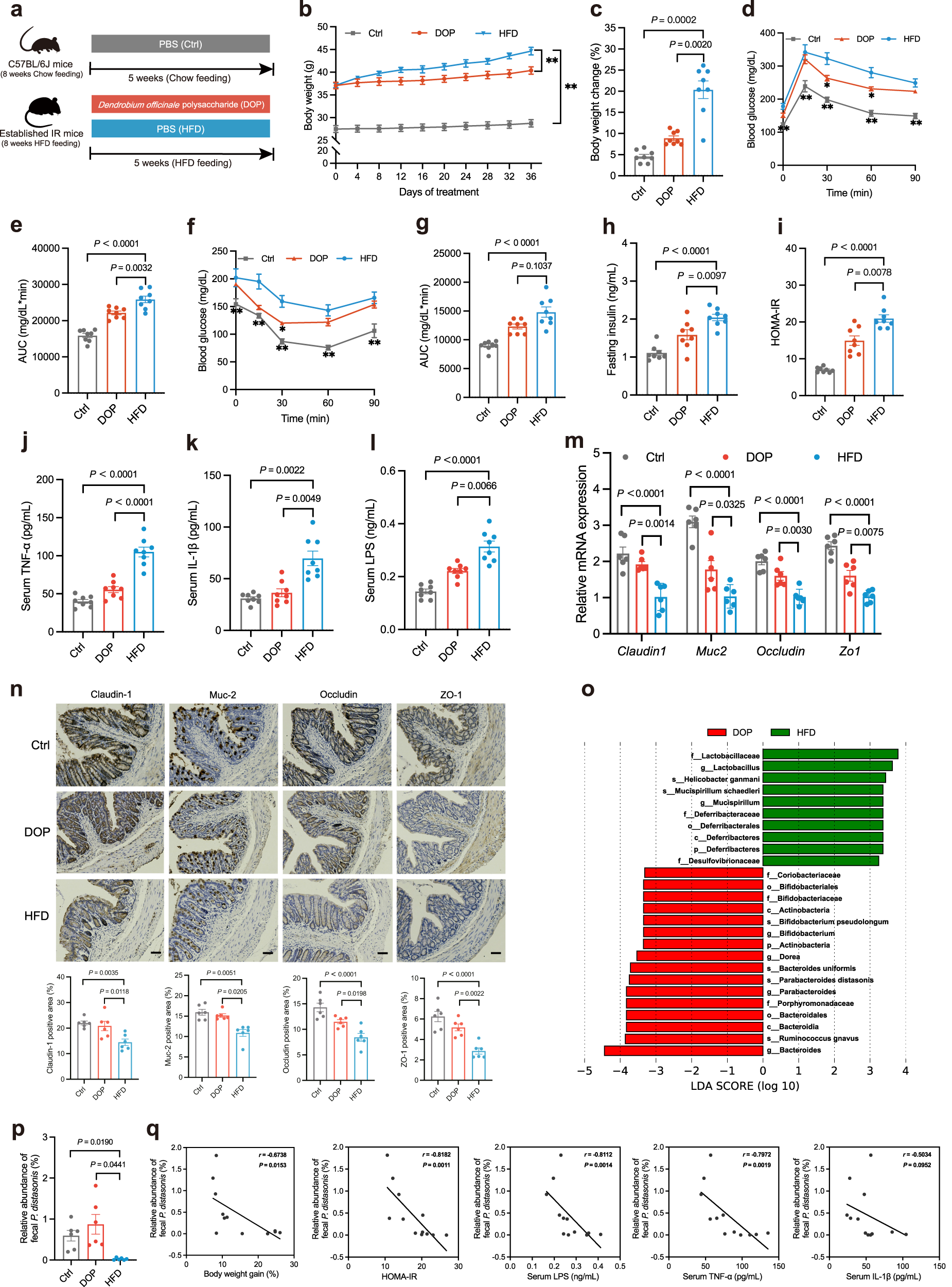
Fig. 3: DOP enrich P. distasonis and ameliorates HFD-induced IR.
From: Parabacteroides distasonis ameliorates insulin resistance via activation of intestinal GPR109a

After an 8-week HFD treatment, mice were given PBS (HFD group) or DOP (DOP group) for 5 weeks, and the control group (Ctrl) was fed with a chow diet and given an equivalent volume of PBS. a Experimental scheme for (b–p). b–l n = 8 mice per group, m–p n = 6 mice per group. b Body weight curve. c Body weight change (%). OGTT (d) and AUC (e). ITT (f) and AUC (g). h Fasting insulin level. i HOMA-IR index. j Serum TNF-α level. k Serum IL-1β level. l Serum LPS level. m Relative mRNA expression of genes related to intestinal permeability. n Claudin-1, Muc-2, Occludin, and ZO-1 immunohistologic staining of colonic sections (top), and quantified positive area (bottom). Scale bars, 50 μm. o LDA score represents the taxonomic data with significant differences between DOP and HFD group. Only LDA scores >3 are shown. Green indicates enriched taxa in the HFD group. Red indicates enriched taxa in the DOP group. p The relative abundance of P. distasonis in different groups assessed by qPCR. q Spearman correlations (two-tailed Spearman’s rank test) between the fecal P. distasonis abundance and IR phenotypes. DOP (Dendrobium officinale polysaccharide); HFD (High-fat diet). Data are presented as the mean ± SEM. Statistical analysis was performed using One-way ANOVA with Tukey’s post hoc test for b, 0, 15, 60, and 90 min of d, e, 60 and 90 min of f, h, i, j, m, Claudin-1, Occludin, and Zo-1 of n, One-way ANOVA with Dunnett’s T3 post hoc test for c, 30 min of d, 30 min of f, g, k, l, and p, Kruskal–Wallis test for 0 and 15 min of f, and Muc-2 of n. *P < 0.05; **P < 0.01. Source data are provided as a Source Data file.