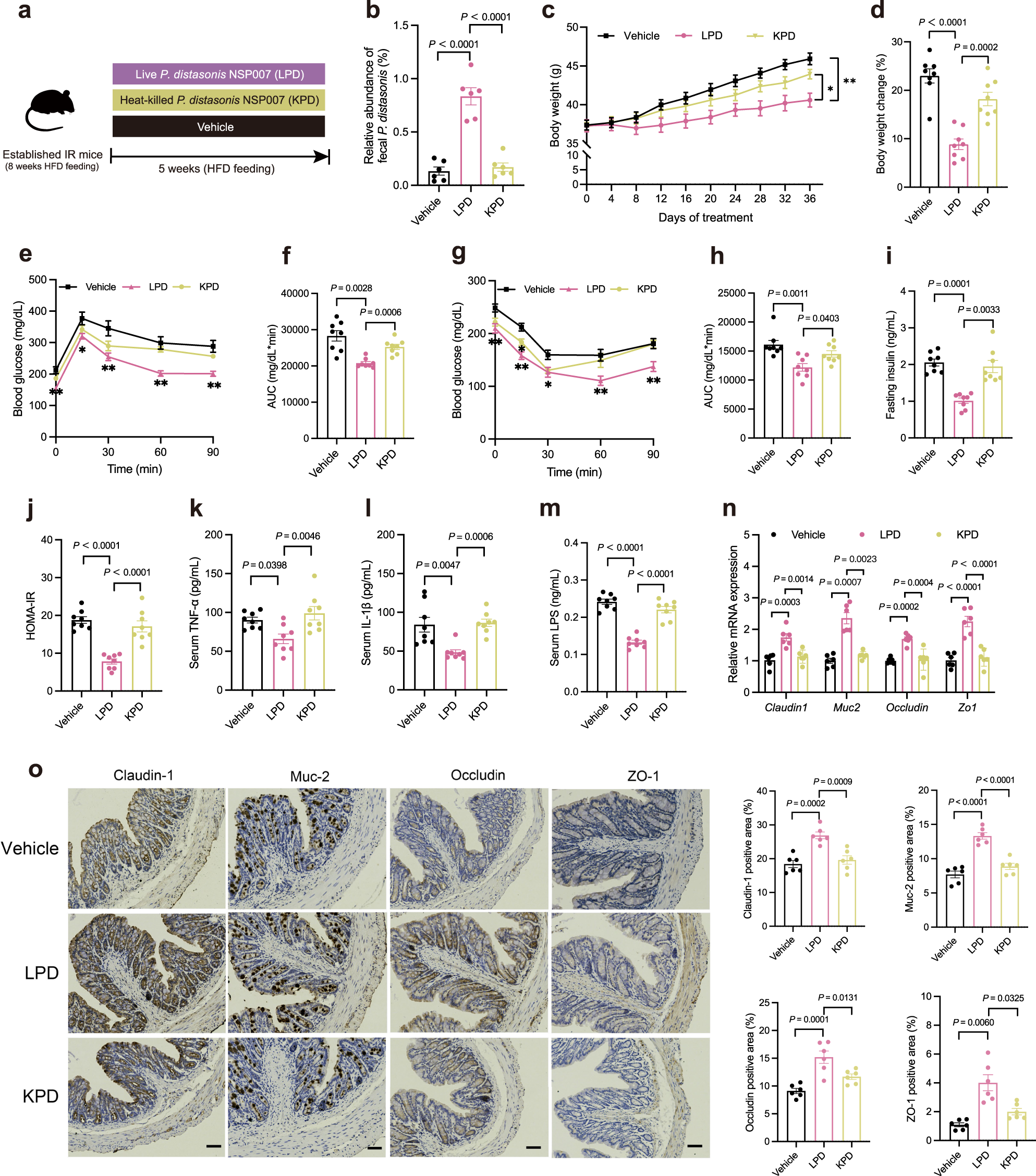
Fig. 4: P. distasonis ameliorates HFD-induced IR.
From: Parabacteroides distasonis ameliorates insulin resistance via activation of intestinal GPR109a

After an 8-week HFD treatment, mice were given PBS (Vehicle group), P. distasonis NSP007 (LPD group), or heat-killed P. distasonis NSP007 (KPD group) for 5 weeks. a Experimental scheme for b–o. b–m n = 8 mice per group, n–o n = 6 mice per group. b The relative abundance of P. distasonis in different groups assessed by qPCR. c Body weight curve. d Body weight change (%). OGTT (e) and AUC (f). ITT (g) and AUC (h). i Fasting insulin level. j HOMA-IR index. k Serum TNF-α level. l Serum IL-1β level. m Serum LPS level. n Relative mRNA expression of genes related to intestinal permeability. o Claudin-1, Muc-2, Occludin, and ZO-1 immunohistologic staining of colonic sections (left), and quantified positive area (right). Scale bars, 50 μm. Data are presented as the mean ± SEM. Statistical analysis was performed using One-way ANOVA with Tukey’s post hoc test for b–d, 0 and 30 min of e, 0 and 30 min of g, j, k, m, Claudin1, Occludin, and Zo1 of n, and o, One-way ANOVA with Dunnett’s T3 post hoc test for 60 and 90 min of e, f, i, and Muc2 of n. Kruskal–Wallis test for 15 min of e, 15, 60, and 90 min of g, h, and l. *P < 0.05; **P < 0.01. Source data are provided as a Source Data file.