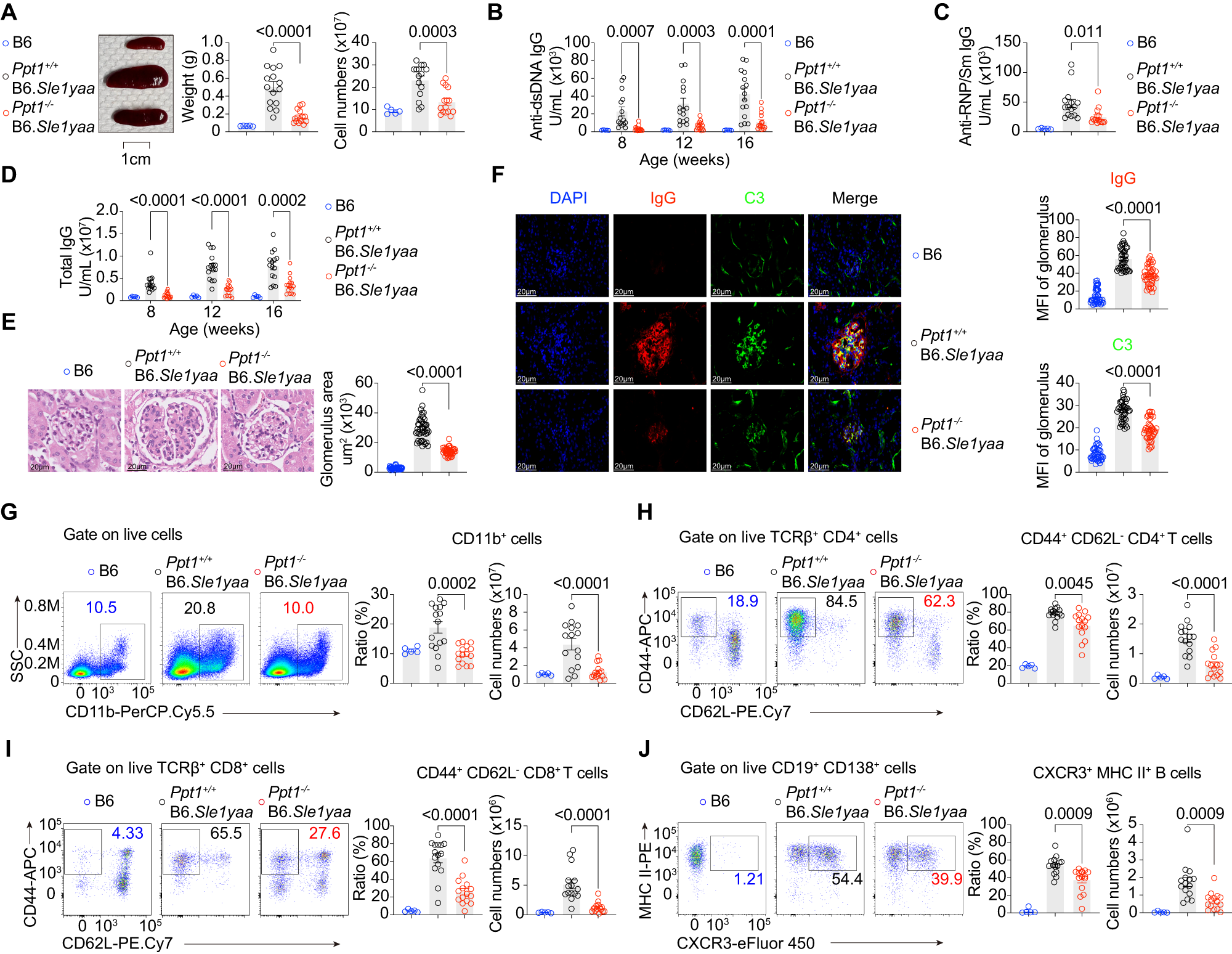
Fig. 1: PPT1 deficiency protects SLE mice from autoantibodies and nephritis.
From: Cyclical palmitoylation regulates TLR9 signalling and systemic autoimmunity in mice

C57BL/6 J (B6), Ppt1+/+ B6.Sle1yaa and Ppt1-/- B6.Sle1yaa mice were sacrificed at 16 weeks (n = 5 mice for B6; n = 15 mice for Ppt1+/+ B6.Sle1yaa and Ppt1-/- B6.Sle1yaa for the entire figure). A Spleen image (left), weight (center) and cell numbers (right) are shown. B Serum anti-DNA antibodies were measured by ELISAs. C Serum anti-RNP/Sm antibodies were measured by ELISAs at 16 weeks. D Serum total IgG were measured by ELISAs. E Glomerulus size was calculated from H&E-stained kidney sections (left). Each dot represents an individual glomerulus (n = 40 in B6; n = 44 in Ppt1+/+ B6.Sle1yaa and Ppt1-/- B6.Sle1yaa). F Representative images from kidney immunofluorescence sections are shown (left). IgG (top) and C3 (bottom) staining in individual glomerulus was quantified (n = 40 glomeruli in B6; n = 42 glomeruli in Ppt1+/+ B6.Sle1yaa and Ppt1-/- B6.Sle1yaa). G Splenic CD11b+ cell distribution is indicated by FACS plots (left), percentages (middle), and cell numbers (right). H Splenic CD4+ T cell activation is indicated by FACS plots (left), percentages (middle), and cell numbers (right). I Splenic CD8+ T cell activation is indicated by FACS plots (left), percentages (middle), and cell numbers (right). J Splenic plasma cell distribution is indicated by FACS plots (left), percentages (middle), and cell numbers (right). All data are pooled from three independent experiments (mean ± SEM.; P values were calculated by two-way Student’s t test).