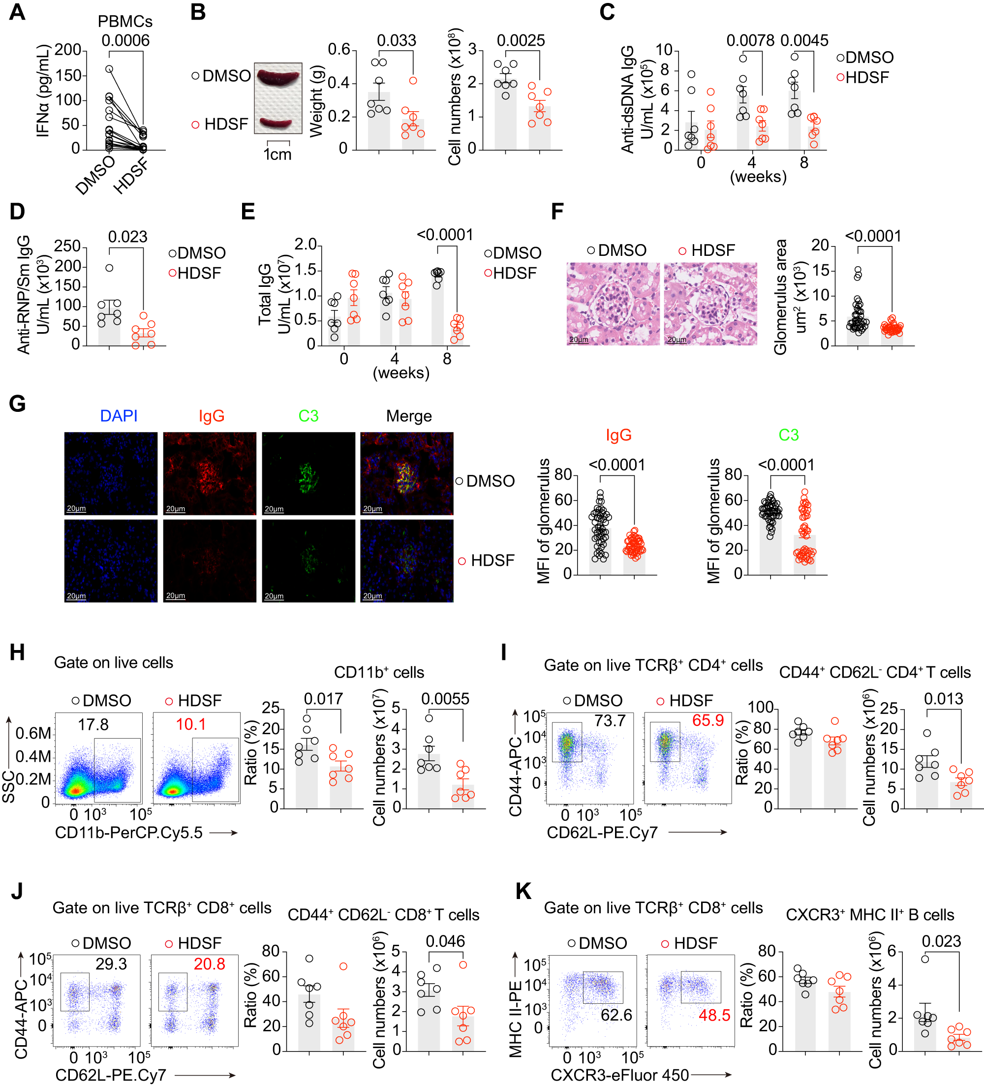
Fig. 2: PPT1 inhibitor HDSF suppresses IFNα in SLE patients and SLE pathogenesis in mice.
From: Cyclical palmitoylation regulates TLR9 signalling and systemic autoimmunity in mice

A PBMCs of SLE patients were treated with DMSO or HDSF overnight. After CpG A stimulation, IFNα levels was evaluated by ELISAs (n = 17 individuals for DMSO/HDSF). B 8-weeks-old B6.Sle1yaa mice (n = 7 mice per group for the rest of figure) were treated with DMSO or HDSF for 8 weeks before sacrifice at 16 weeks. Spleen image (left), weight (center) and cell numbers (right) are shown. C Serum anti-DNA antibodies were measured by ELISAs at indicated weeks of treatment. D Serum anti-RNP/Sm antibodies were measured by ELISAs at the end of treatment. E Serum total IgG were measured by ELISAs at indicated weeks of treatment. F Glomerulus size at 16 weeks is calculated from H&E-stained kidney sections (left). Each dot represents an individual glomerulus (n = 40 glomeruli per group). G Representative images from kidney immunofluorescence sections are shown (left). IgG (middle) and C3 (right) staining in individual glomerulus was quantified (n = 50 glomerulus per group). H Splenic CD11b+ cell distribution is indicated by FACS plots (left), percentages (middle), and cell numbers (right). I Splenic CD4+ T cell activation is indicated by FACS plots (left), percentages (middle), and cell numbers (right). J Splenic CD8+ T cell activation is indicated by FACS plots (left), percentages (middle), and cell numbers (right). K Splenic plasma cell distribution is indicated by FACS plots (left), percentages (middle), and cell numbers (right). All data are representative of three independent experiments (mean ± SEM.; P values were calculated by two-way Student’s t test), except for those presented in (A), which were pooled from five independent experiments (P values were calculated by two-tailed Wilcoxon matched-pair signed rank test).