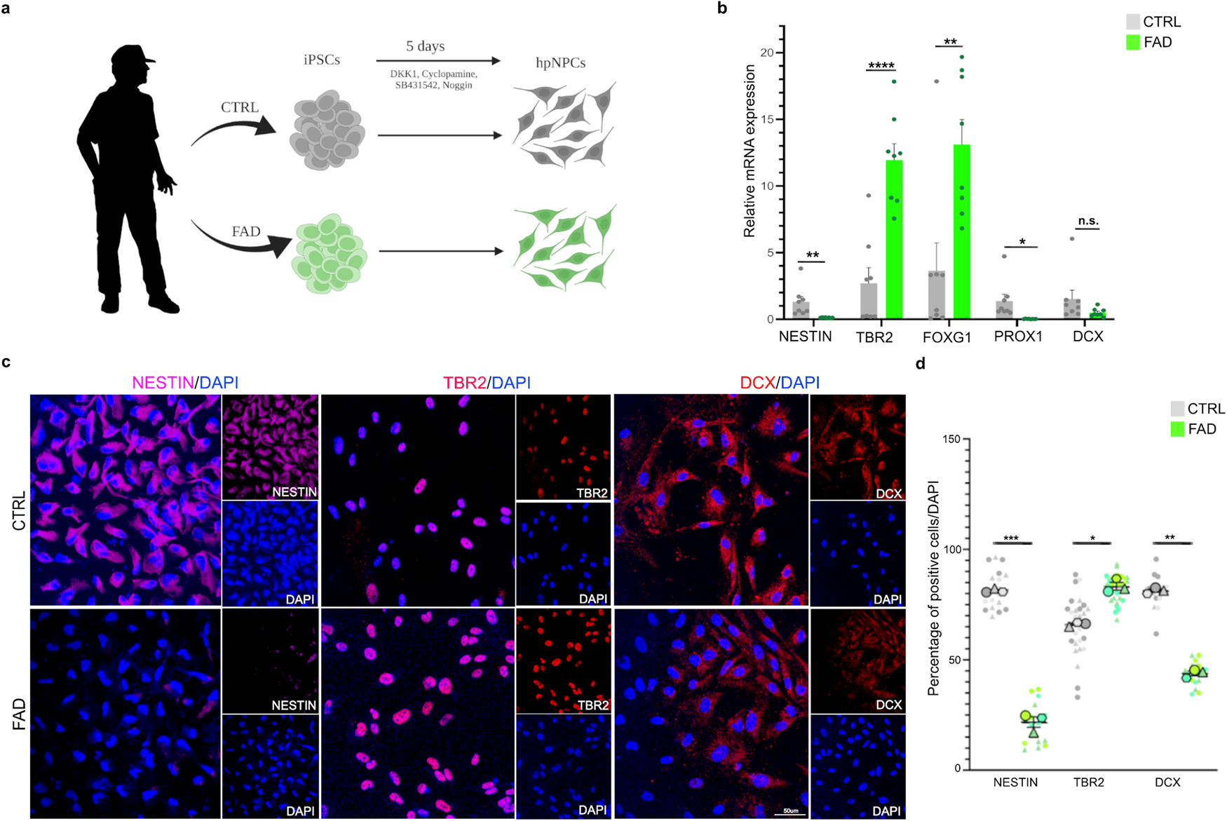
Fig. 1: FAD iPSC-derived hippocampal neural progenitors display impaired neurogenesis.

a Scheme of the protocol for hippocampal neural progenitor cell (hpNPC) differentiation (made with BioRender.com). iPSCs were derived from the skin fibroblasts of two patients with familial Alzheimer’s disease (FAD1 and FAD2) and two healthy controls (CTRL1 and CTRL2), and differentiated into hpNPCs after 5 days in induction media. The hpNPCs were maintained in proliferation media post-induction. b–d qPCR and immunofluorescence for markers of different stages of hpNPC populations. NESTIN early precursors, TBR2/FOXG1 intermediate progenitors, PROX1 late progenitors, DCX neuroblasts. b The qPCR shows a neurogenic defect in FAD progenitors, with enrichment for TBR2-positive intermediate progenitors as confirmed in the immunofluorescence and relative quantification for hpNPC population markers. Each dot in the bar plot represents an experiment (n = 8 independent experiments). A two-sided t-test was used for the comparison between the two groups. A value of P < 0.05 was considered significant; *P < 0.05 (PROX1 P = 0.018119); **P < 0.01 (NESTIN P = 0.009623 and FOXG1 P = 0.004541); ***P < 0.001 (TBR2 P = 0.0000075); n.s. not significant (DCX P = 0.148171). Error bars report the standard error. c, d immunofluorescence and its quantification. IF Scale bar 50 µm, 40× magnification. DAPI staining on nuclei in blue. Each IF was replicated three times with similar results (n = 3 independent experiments). The IF data are quantified using a Superplot, which concisely visualizes individual data points and their averages. The distinct combinations of colors and shapes indicate the three independent experiments performed. Each small dot in the graph corresponds to a specific data point representing an analyzed image or cells. The larger dots represent the average values calculated from the respective data points. A repeated measures ANOVA test was used for the comparison between the two groups. A value of P < 0.05 was considered significant; *P < 0.05 (TBR2 P = 0.0118); **P < 0.01 (DCX P = 0.006); ***P < 0.001 (NESTIN P = 0.000571). Error bars report the standard error.