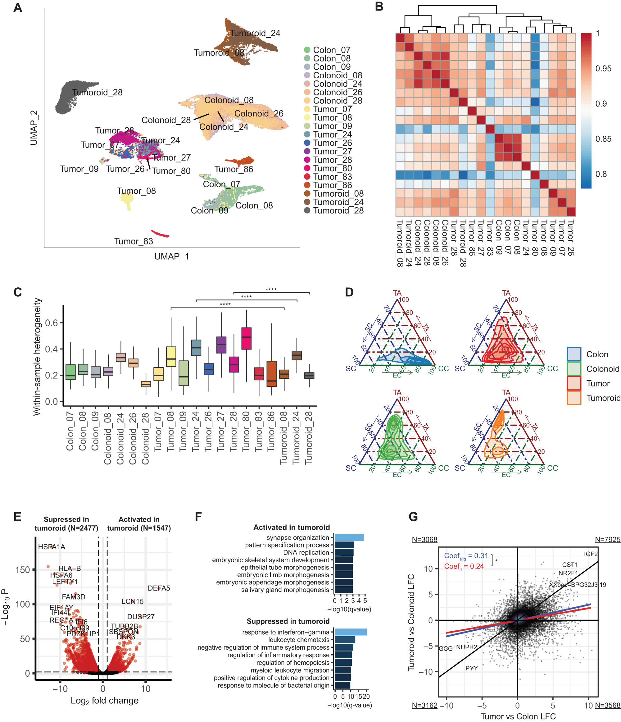
Fig. 3: Adaptation to organoid culture suppresses gene expression programs involved in carcinoma-TME communication.
From: Mapping and modeling human colorectal carcinoma interactions with the tumor microenvironment

A UMAP of epithelial cells colored by sample. Five tumor samples were excluded from this analysis due to low epithelial cell count. B Correlation heatmap showing between-sample similarity. Pearson correlations were calculated using average gene expression of epithelial cells for each sample pairs. C Within-sample heterogeneity across all samples. For each sample, average cosine distance was computed using 500 randomly sampled epithelial cells and displayed as boxplot. The height of the box ranges from the first quartile to the third quartile. The upper whisker indicates maxima but does not exceed 1.5 * IQR from third quartile. The lower whisker extends to the minima or 1.5 * IQR from the first quantile (IQR: inter-quartile range). All the box plots depicted in the subsequent figures adhere to this definition. One-sided student’s t test was performed for patients with paired tumor and tumoroid samples. ****p ≤ 0.0001. D Ternary plot showing distribution of cells in the cell-type-signature space. Signature scores, derived from differential expression analysis on normal epithelial cells, were computed with AUCell using signature genes and rescaled from 0 to 100. A 2D kernel density estimation visualized the distribution. E Volcano plot showing genes activated and suppressed in tumoroid compared to primary tumor based on differential expression analysis. Red point represents genes significantly up- or down-regulated in tumoroid compared to tumor, with FDR ≤ 0.01 and log2 fold change > 1. Adjusted p-values (FDRs) were displayed. F GO functional analysis of DEGs suppressed in tumoroid. -log10(q-value) of the top significantly enriched GO terms in biological process were plotted. G Scatter plot showing gene log fold change correlation in vivo (tumor vs. adjacent normal, x-axis) and in vitro (tumoroid vs. organoid, y-axis). Black line denotes y = x, where in vivo and in vitro differences are identical. Blue and red lines are linear regression fits for all genes (coefficient: 0.31) and for receptors and ligands (coefficient: 0.24), respectively. A one-sided Z test assessed coefficient equality with a p-value of 0.024. Quadrant corner numbers indicate gene counts. Source data are provided as a Source Data file.