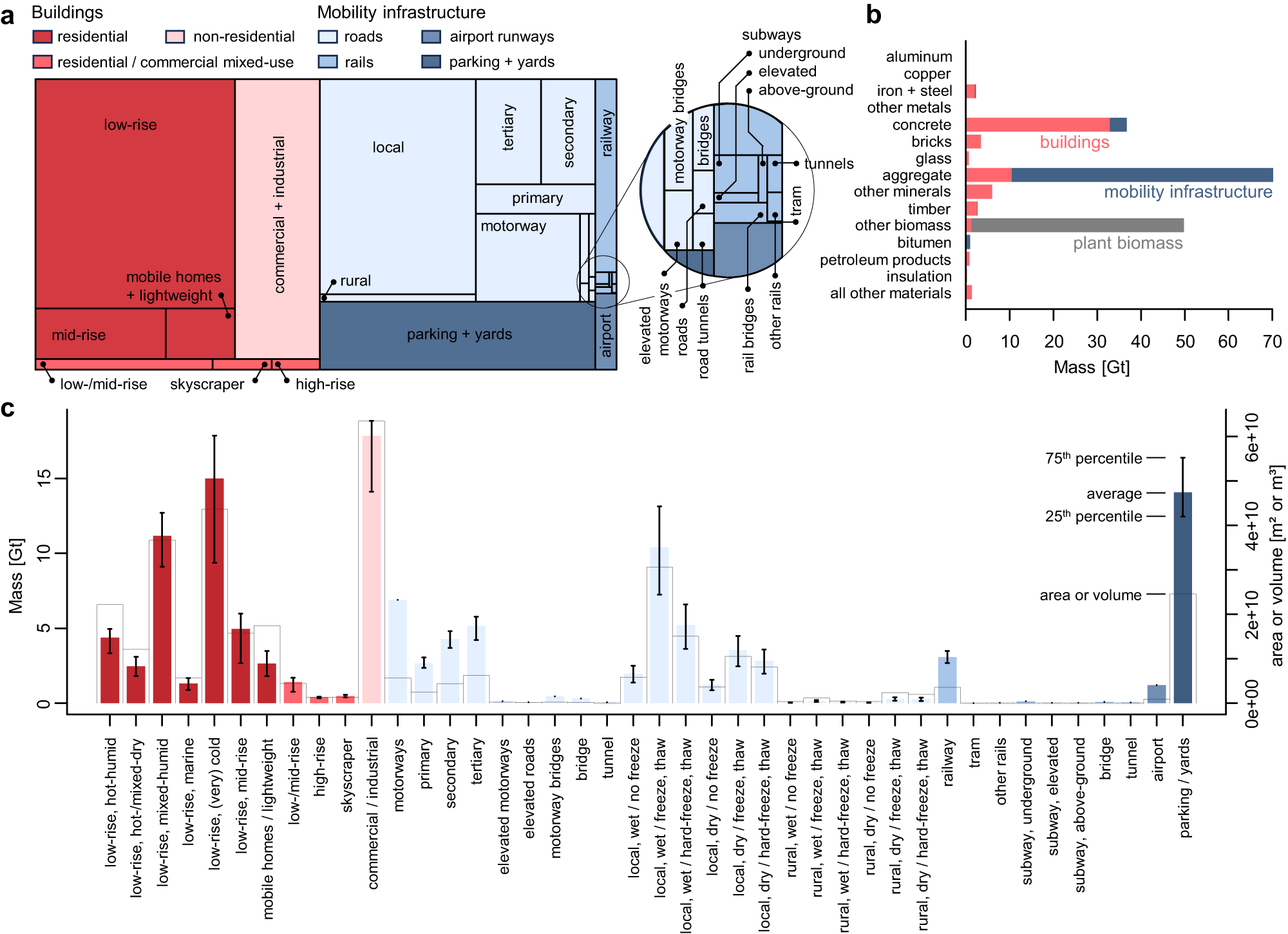
Fig. 2: Material stocks in the conterminous US for ca. 2018.
From: Unveiling patterns in human dominated landscapes through mapping the mass of US built structures

a relative share of material stock by categories; (b) material stock per material in buildings and mobility infrastructure; plant biomass is shown for reference; (c) uncertainty of material stock estimate (left y-axis), and total dimensions (right y-axis) for each category (including climate zone stratification); error bars represent uncertainty, which is given by the interquartile range of individual material factors, or sensitivity analysis of assumptions (see Supplemental Methods 3); the average represents the material factors used to produce the final material stock estimate; dimensions of buildings are given in m³, dimensions for mobility infrastructure in m².