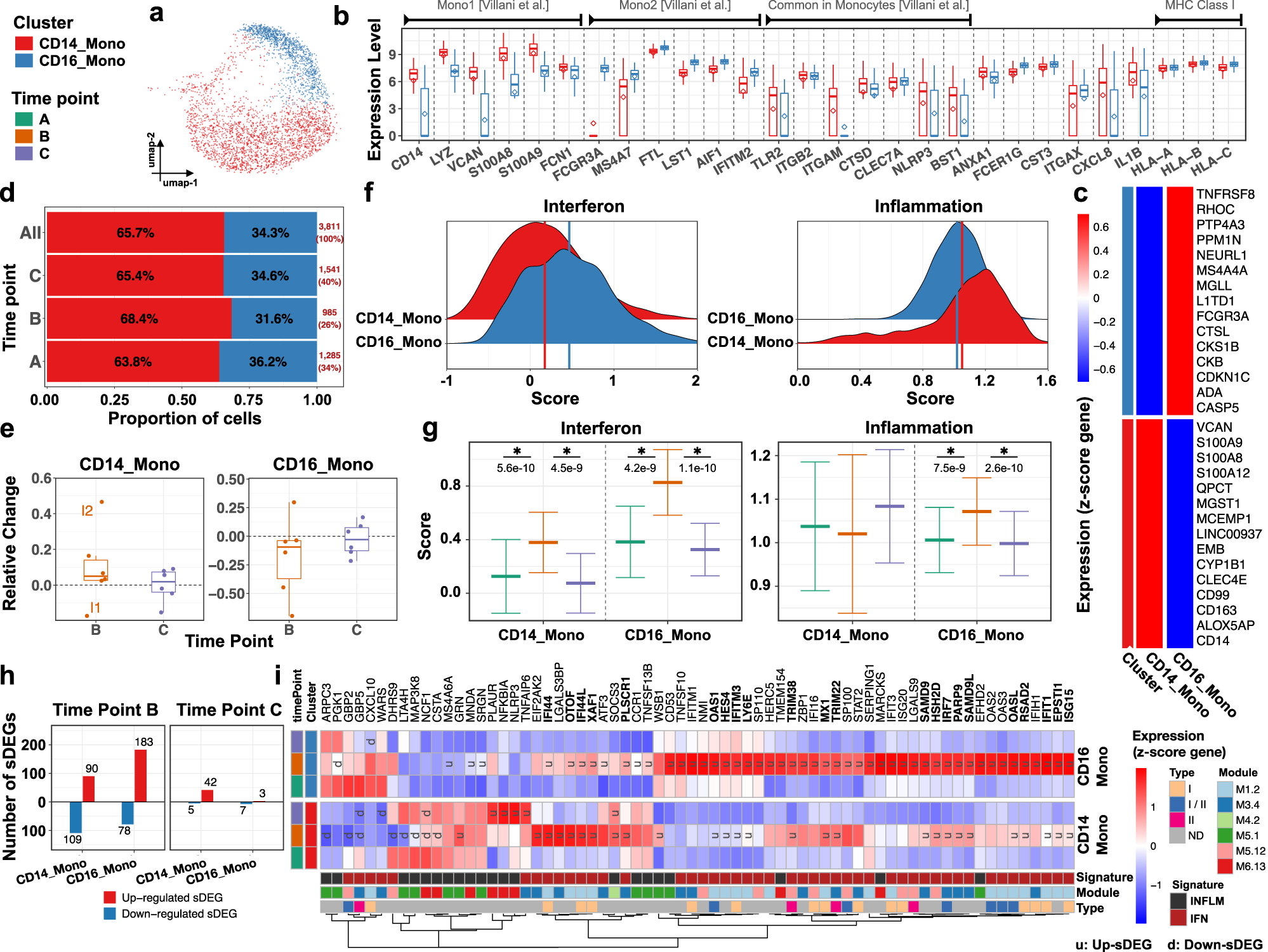
Fig. 6: Vaccination induces heightened interferon and inflammatory activity in infants’ monocytes.

Subcluster (SC) and time point color codes are shown in the top-left. a UMAP plot representing n = 2 color-coded SCs encompassing 3811 cells. b Expression levels of selected genes for each SC. The results are depicted in boxplots for all cells, in which the upper and lower bounds represent the 75% and 25% percentiles, respectively. The center bars indicate the medians, and the whiskers denote values up to 1.5 interquartile ranges above 75% or below the 25% percentiles. The diamonds indicate the mean. c Heatmap representing scaled expression values of the top 15 differentially expressed genes defining each of the SCs. The differentially expressed genes are determined using two-sided Wilcoxon rank-sum tests, with adjusted p values less than 0.05. d Proportion of cells (labels) per time point for each SC. e Relative change of cell abundance at post-vaccination (time points B and C) compared to the baseline (time point A) for each SC. The results are depicted in boxplots, in which the value for each infant (total n = 6) is represented by a dot; the upper and lower bounds represent the 75% and 25% percentiles, respectively. The center bars indicate the medians, and the whiskers denote values up to 1.5 interquartile ranges above 75% or below the 25% percentiles. Data beyond the end of the whiskers are outliers (labeled infants). f Interferon score distribution (left panel) and inflammation score distribution (right panel) for each SC ranked from the lowest (top) to highest (bottom). Color-coded vertical lines indicate the average score per SC. g Interferon score (left panel) and inflammation score (right panel) calculated for each cell per time point and SC. Error bar indicates standard deviation calculated across cells. Horizontal bar indicates mean. Asterisk (*) indicates a significant difference between two consecutive time points, determined using two-sided t-tests, with unadjusted p < 0.05 (labels). h Number of significantly differentially expressed genes (sDEGs) at post-vaccination (time points B and C) and regulation-type (up-/downregulated) compared to the baseline (time point A) for each SC. i Heatmap representing scaled expression values of significantly differentially expressed interferon and inflammatory-related genes per time point for each SC. Genes upregulated at time point B across all SCs are shown in bold. The color keys on the left and bottom represent gene associations. sDEGs are determined as those with a log2-fold-change>0.25 and adjusted p < 0.05, calculated using two-sided Wilcoxon rank-sum tests.