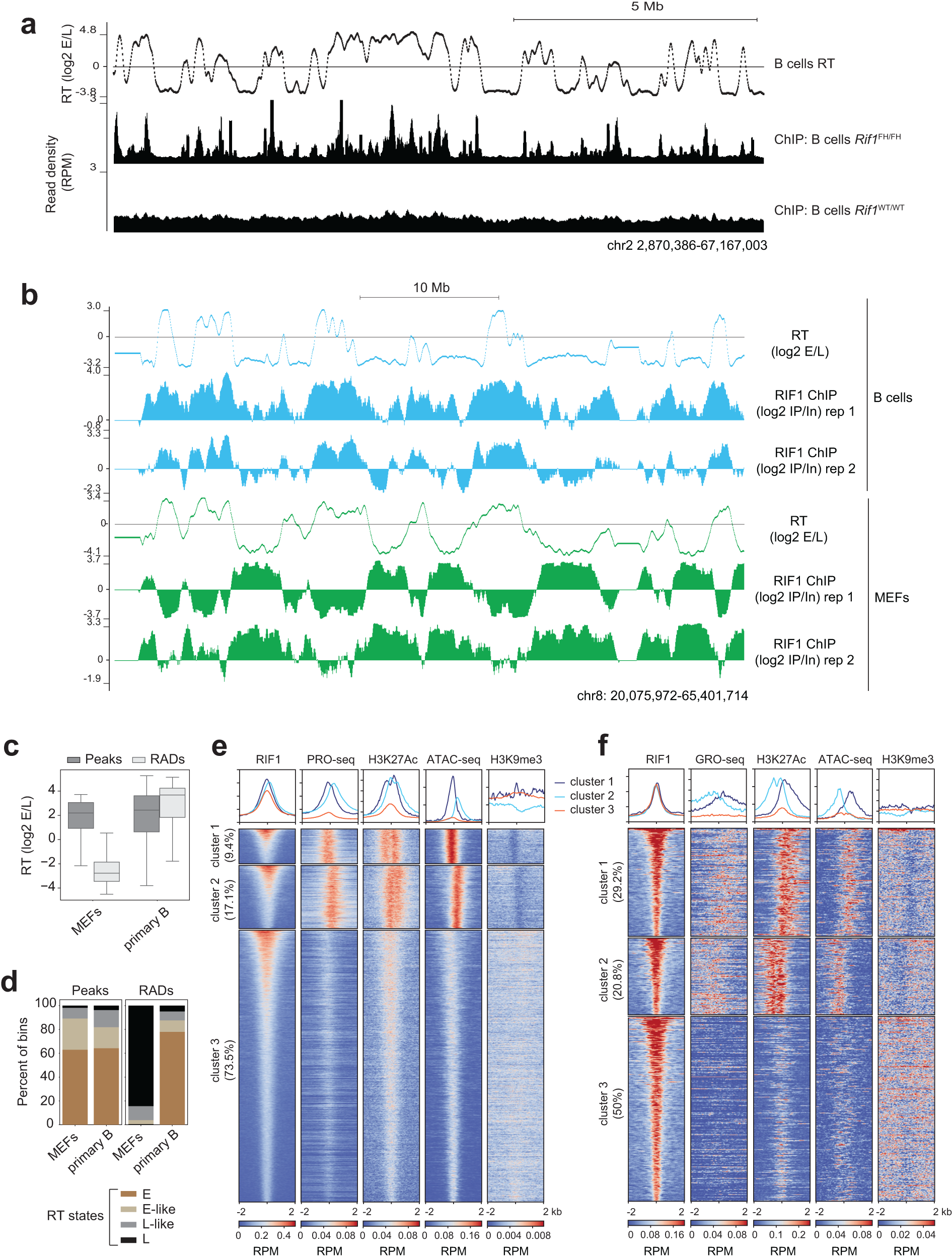
Fig. 3: RIF1 localizes predominantly to active chromatin in activated murine B cells.
From: RIF1 regulates early replication timing in murine B cells

a A representative UCSC genome browser view of RIF1 occupancy in murine Rif1FH/FH primary, activated splenic B cells. ChIP-seq was performed with an anti-HA antibody and Rif1WT/WT cells were used as a negative control. The RT track from WT, primary B cells provides a reference for early and late-replicating domains. b UCSC browser snapshot comparing ChIP enrichments of RIF1 in primary B and MEFs from Rif1FH/FH mice. To allow direct comparison, ChIP signal was normalized to input signal and the ratio (ChIP/Input) tracks are shown. RT tracks are from WT cells. c Box plots comparing RT values of RIF1 peaks and RADs in MEFs and primary B cells. 16,043 peaks and 289 RADs were identified in primary B cells and 862 peaks and 332 RADs were called in MEFs. The box bounds represent the 1st and 3rd quartile of the data distribution, the horizontal line represents the median and whiskers represent the 1st and 3rd quartile ± 1.5 times the interquartile distance. d Peaks and RADs were called as in C above and classified into the four RT states described in Fig. 1d. e Heatmap analysis of the chromatin locale in a 4 kb window surrounding RIF1 peaks called in Rif1FH/FH cells and divided into three groups via k-means clustering, as described in the text. The heatmap is centered on the RIF1 peak summit and ordered by decreasing RIF1 read density (reads per million, RPM). The percentage of total peaks within each cluster is indicated. All datasets are from primary, activated wild-type B cells. f As in e above but for RIF1 peaks called in MEFs.