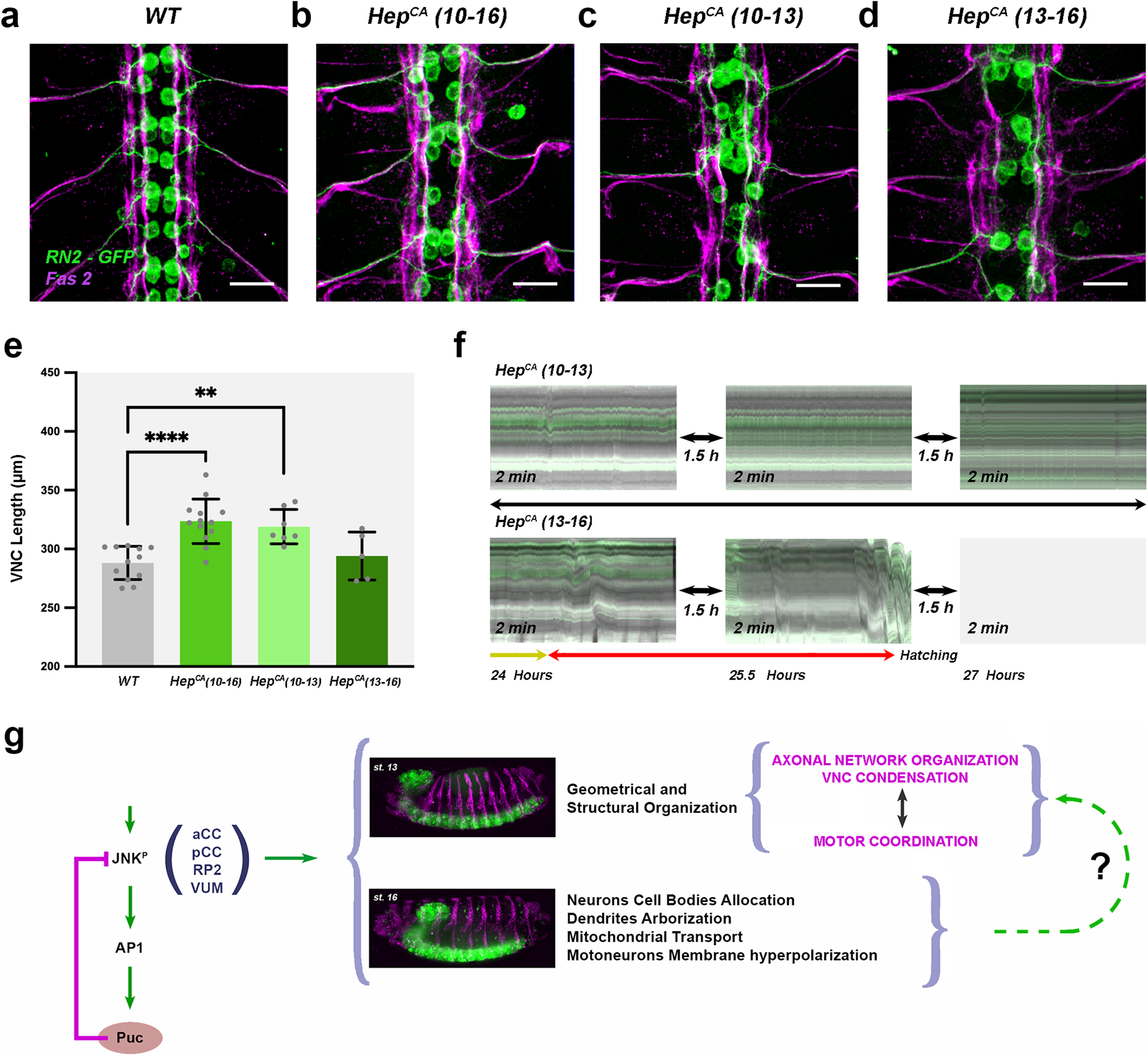
Fig. 7: JNK activity modulates VNC condensation and embryo motor coordination.

a–d Fas 2 (magenta) and GFP (green) immunoreactivity of late stage 16 RN2-Gal4 embryos subjected to different temperature shift conditions and expressing: (a) GFP (WT) (n = 12) (maintained at 29 °C continuously from stage 10 to 16); (b) GFP together with a HepCA transgene; HepCA (10-16) (n = 13) (maintained at 29 °C continuously from stage 10 to 16); (c) HepCA (10-13) (n = 7) (kept at 29 °C between stages 10 and 13) and (d) HepCA (13–16) (n = 6) (kept at 29 °C during stages 13 and 16). Maximum projection of ventral views across three VNC abdominal segments. Scale Bar is 10 μm. Overexpressing HepCA at early stages affects pioneer functions and provokes the collapse of neuronal cell bodies into the midline. At late stages, dendrite arborizations, axons fasciculation and cell bodies alignment are disturbed. e Quantification of the VNC length in µm (average ±SD) for each condition above. Statistically significant differences in length were detected between WT (n = 12) and HepCA (10–16) (n = 13) (****p < 0.0001) and HepCA (10-13) (n = 7) embryos (**p = 0.0016) but not with HepCA (13–16) (n = 5) (p = 0.8661). f Representative kymographs displaying muscle profiles between 21 and 25 hours AEL for the left (L) side of embryos expressing HepCA in RN2+ cells at early (10-13) or late (13-16) developmental stages. Embryos overexpressing HepCA at early stages in RN2+ neurons (n = 12) never managed to coordinate muscle movements but those overexpressing HepCA late (n = 8), developed full peristalsis (red arrows) and hatched in all occasions (Supplementary Movie 6). g Precise JNK activity levels in early-specified neurons (at least aCC, pCC, RP2 and VUMs) are regulated by a negative feedback loop mediated by Puc. Excessive JNK activity in puc mutants or upon overexpressing HepCA in the same neurons leads to autonomous defects in axonal paths, dendrites’ number and shape, mitochondrial axonal transport and hyperpolarization of motoneurons’ membranes. Further, the architectural robustness of the VNC is affected, its condensation prevented and the coordination of embryonic motor activities and peristaltic movements inhibited. The aberrant axonal network organization and the incomplete VNC condensation may affect wiring optimization and eventually elicit motor uncoordination.