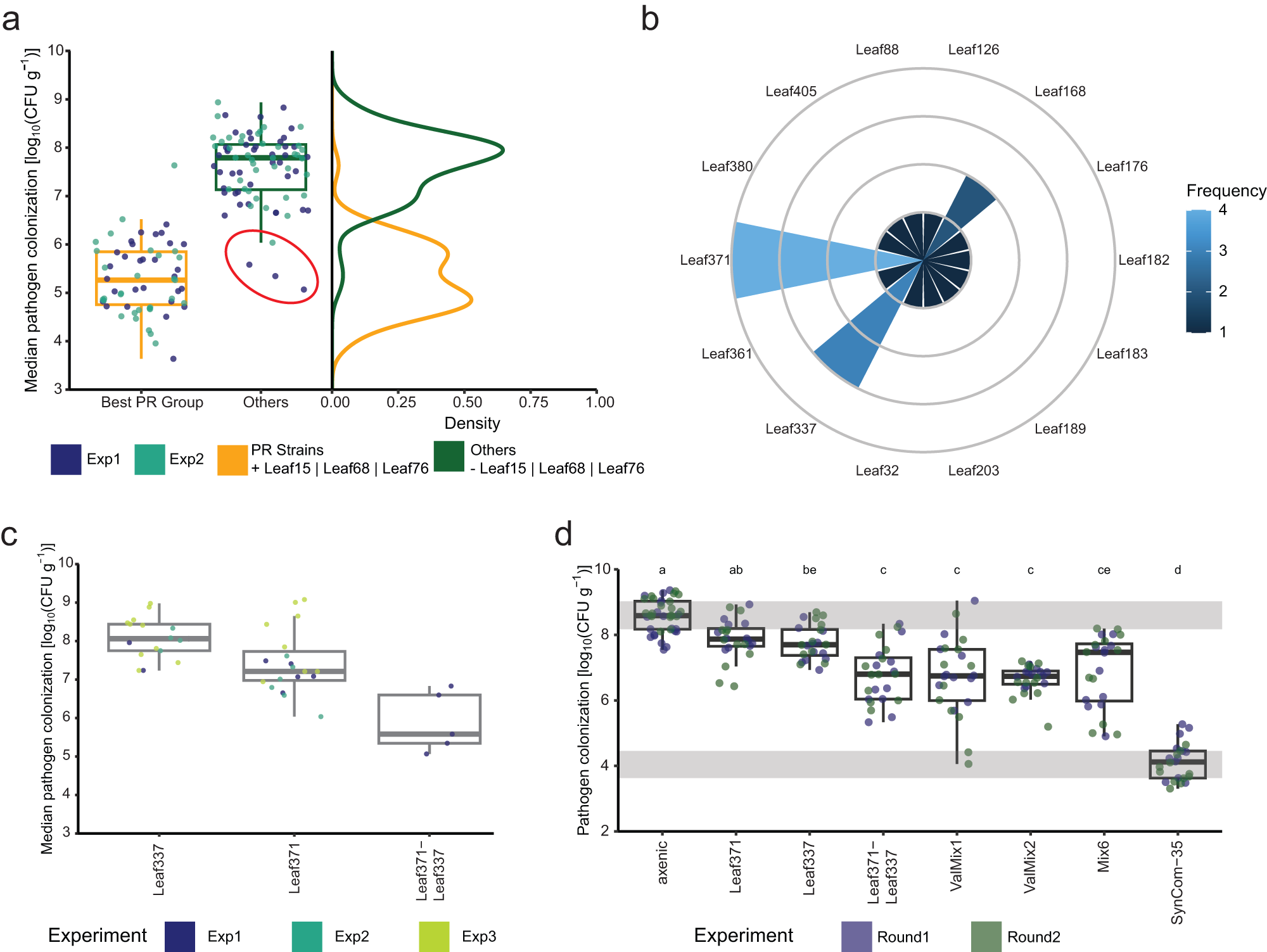
Fig. 8: Identification of additional two strain combination that reduces pathogen colonization.

a Comparison of the group of treatments that contained at least one of the best-pathogen-reducing strains, Leaf15, Leaf68, or Leaf76 (“PR Strains”, n = 57), and treatments that did not include those strains (“Others”, n = 84); The circled Mini5SynComs are those which are included in the tail of the distribution of the “Others” group. Shown are boxplots and density curves of pathogen colonization with each point corresponding to the median of one treatment box. b Frequency of strains present in the Mini5SynComs of the tail of the “Others” group distribution and circled in (b). c Boxplot of the median pathogen colonization with communities containing Leaf371 (n = 19), Leaf337 (n = 17), or their combination in the screen experiments 1 and 2 and test set (Exp3) (n = 5). d Boxplot of the pathogen colonization with individual strain inoculations, binary combination and new or repeated Mini5SynComs including Leaf371 and Leaf337 with random non-PR strains (ValMix 1,2, Mix6) (for more details see Methods) (n = 24). The interquartile ranges of the axenic and SynCom-35 controls are shaded in gray. Significant differences in pathogen colonization were estimated with the best model including strain inoculation as fixed effect, no random effect, and two-sided t test procedures. Lettering corresponds to significance groups at a 0.05 level after Bonferroni correction with the whole family of pairwise comparisons in this panel. The boxplots show the median with hinges corresponding to first and third quartiles, and whiskers extending to 1.5 times the inter quartile range. Exp experiment, ValMix validation mix.