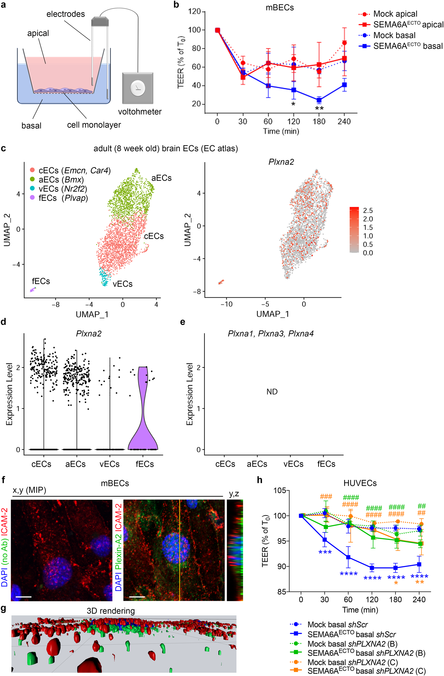
Fig. 6: Abluminal SEMA6A regulates vascular permeability via Plexin-A2.
From: SEMA6A drives GnRH neuron-dependent puberty onset by tuning median eminence vascular permeability

a Schematic of vascular permeability measurement by TEER. Apical (red) and basal (blue) compartments represent luminal and parenchymal sides of a blood vessel, respectively. Created with BioRender.com. b TEER quantification in mBECs apically (red) or basally (blue) treated with conditioned media from SEMA6AECTO or mock-transfected COS-7 cells. TEER values are expressed as percentage of TEER at T0, ranging 46–80 Ωcm2. Graph shows one out of n = 2 independent experiments (n = 3 per group; SEMA6AECTO basal vs mock basal: 30 min p = 0.9982, 60 min p = 0.0653, 120 min p = 0.0314, 180 min p = 0.0078, 240 min p = 0.0508). c–e scRNA-seq analysis of adult mBECs from the EC atlas dataset. UMAP plots show distinct cell types and Plxna2 transcript levels (c). Violin plots compare Plxna2 transcript levels in different EC subsets (d). Plxna1, Plxna3 and Plxna4 transcripts could not be detected (ND) in any EC subpopulation (e). f, g X,y maximum intensity projections (MIP) of mBECs immunolabelled for Plexin-A2 (green) and luminal EC marker ICAM-2 (red) counterstained with DAPI, including control staining for the secondary antibody used to detect Plexin-A2 (anti-goat). Yellow line indicates the single optical y,z cross section displayed on the side (f). 3D surface rendering of the z-stack used to generate the x,y MIP is shown in (g). h TEER quantification in HUVECs treated basally with conditioned media from SEMA6AECTO or mock-transfected COS-7 cells, following knockdown of PLXNA2 (shRNA B, green; C, orange) or in controls (shScr, blue). TEER values are expressed as percentage of TEER at T0, ranging 36–44 Ωcm2. Graph shows one out of n = 2 independent experiments (n = 3 per group). * refers to SEMA6AECTO vs mock (shScr: 30 min p = 0.0001, 60–240 min p < 0.0001. shPLXNA2 (B): 30 min p = 0.0517, 60 min p = 0.9994, 120 min p = 0.3132, 180 min p = 0.8817, 240 min p = 0.1738; shPLXNA2 (C): 30 min p > 0.9999, 60 min p = 0.5015, 120 min p = 0.7981, 180 min p = 0.0149, 240 min p = 0.0089.). # refers to SEMA6AECTO shScr vs SEMA6AECTO shPLXNA2 (shPLXNA2 (B): 30 min p = 0.2205, 60–180 min p < 0.0001, 240 min p = 0.0051; shPLXNA2 (C): 30 min p = 0.0006, 60–180 min p < 0.0001, 240 min p = 0.0049.) *p < 0.05, ** or ##p < 0.01, *** or ###p < 0.001 and **** or ####p < 0.0001 after Two-way ANOVA followed by Tukey post-hoc test. Scale bars: 8 μm (f). Abbreviations: mBECs mouse brain endothelial cells, aECs arterial ECs, cECs capillary ECs, vECs venous ECs, fECs fenestrated capillary ECs, UMAP uniform manifold approximation and projection, ND not detected. Data are presented as mean ± SD. Source data are provided as a Source Data file.