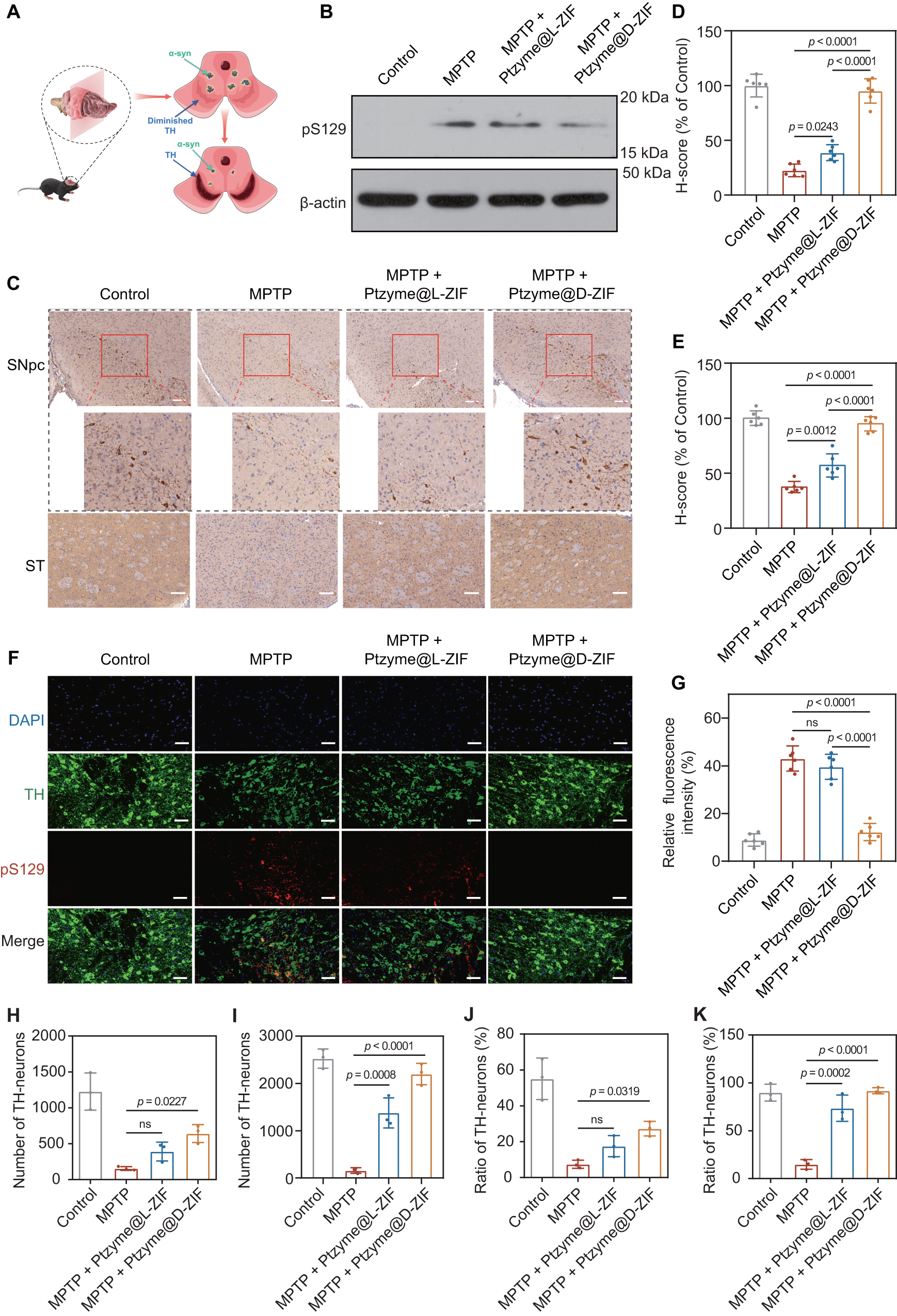
Fig. 6: Pathological evaluations of the brains of PD mice post-treatment with nanozyme-integrated chiral ZIFs.

A Schematic illustration of the pathological changes of PD with respect to the accumulation of α-syn and diminished TH after treatment with nanozyme-integrated chiral ZIFs. B Western blotting showing the expression changes of pS129 in the brains of PD mice following treatment with nanozyme-integrated chiral ZIFs. A representative blot of three independent experiments is shown. Changes of TH levels detected by (C) immunohistochemical and the corresponding quantitative analysis in (D) SNpc and (E) ST, n = 6 independent samples in independent animals. Data represent the mean ± SD. The scale bars are 100 μm. A representative image of six biologically independent samples from each group is shown. F Co-immunoreactivity analysis of the brain sections from PD mice by immunofluorescence, stained with anti-pS129 antibody (red) and anti-TH antibody (green) and (G) the corresponding quantitative results expressed as the relative fluorescence intensity of pS129 and TH, n = 6 independent samples in independent animals. A representative image of six biologically independent samples from each group is shown. Data represent the mean ± SD. The scale bars are 50 μm. Quantification of TH-neurons in the SNpc (H) and ST (I), and the number ratio of TH-neurons and total neurons in the SNpc (J) and ST (K) n = 3 independent samples in independent animals. Data represent the mean ± SD. The statistical analyses were conducted using GraphPad Prism 8.0.2. The outcomes were compared via one-way ANOVA (with Tukey’s post hoc correction for multiple comparisons). “ns” indicates not significant.