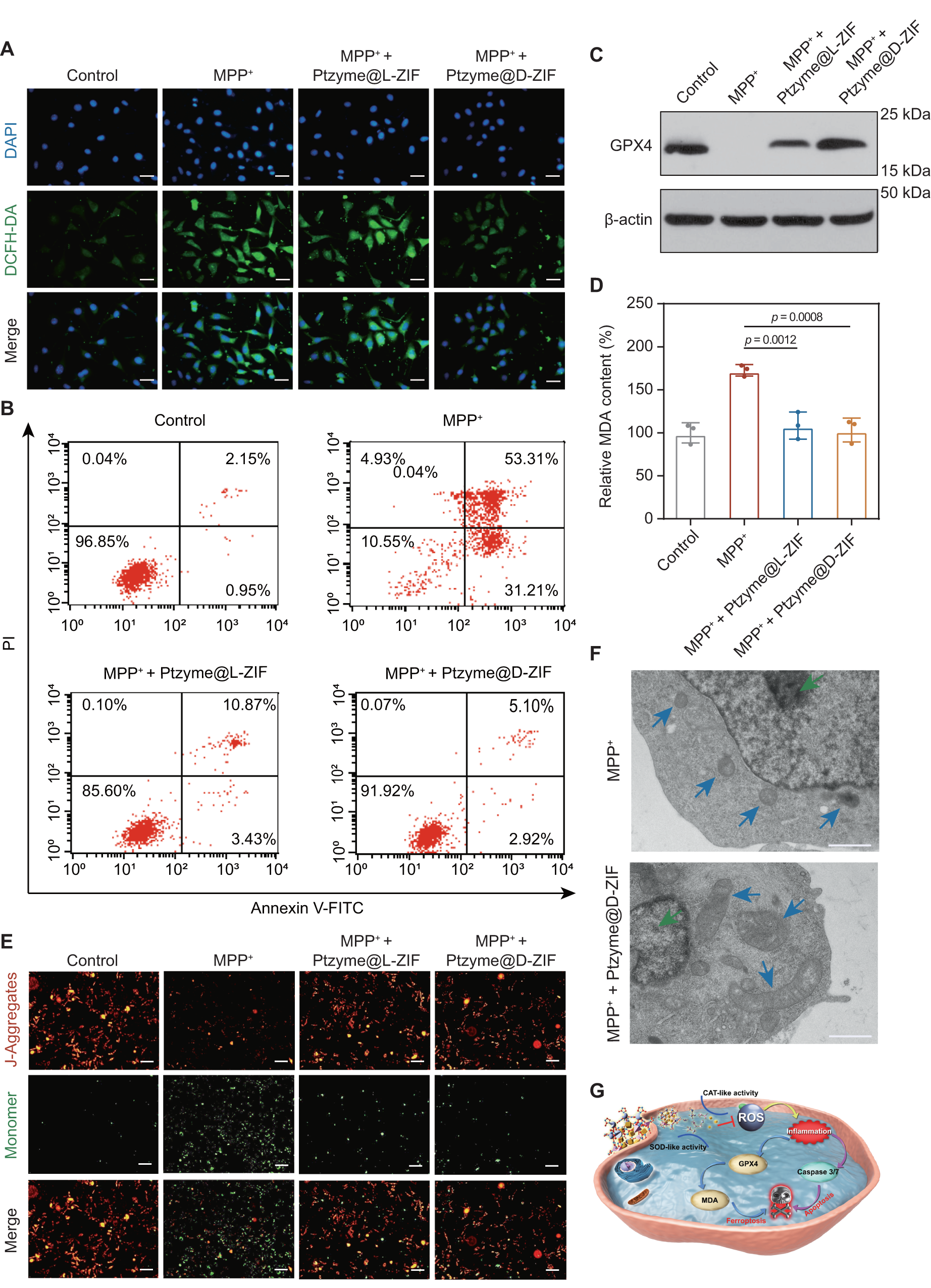
Fig. 9: Validation of the therapeutic mechanism of nanozyme-integrated chiral ZIFs on MPP+ induced PD cell models in SH-SY5Y cells.

A Intracellular levels of ROS induced by MPP+ were detected with the ROS fluorescent probe DCFH-DA in SH-SY5Y cells following treatment with or without nanozyme-integrated chiral ZIFs. The scale bars are 20 μm. A representative image of three biologically independent samples from each group is shown. B The analysis of cell apoptosis was performed using Annexin V-FITC/PI staining and flow cytometric detection in untreated and nanozyme-integrated chiral ZIFs treated SH-SY5Y cells incubated with 2 mM MPP+. C GPX4 expression levels through Western blotting and (D) analysis of MDA content using an assay kit in untreated and nanozyme-integrated chiral ZIFs treated SH-SY5Y cells incubated with 2 mM MPP+, n = 3 independent experiments. Data represent the mean ± SD. A representative blot of three independent experiments is shown. E Analysis of mitochondrial membrane potential in untreated and nanozyme-integrated chiral ZIFs treated SH-SY5Y cells incubated with 2 mM MPP+. The scale bars are 100 μm. A representative image of three biologically independent samples from each group is shown. F Morphology analyses were conducted using TEM on untreated and Ptzyme@D-ZIFs treated SH-SY5Y cells incubated with 2 mM MPP+. The green and blue arrows indicate the positions of the nucleus and mitochondria, respectively. The scale bars are 1 μm. A representative image of three biologically independent samples from each group is shown. G Schematic illustrating that Ptzyme@D-ZIFs relieve anabatic inflammatory response by scavenging intracellular ROS, thus mitigating cellular damage through both apoptosis and ferroptosis pathways. The statistical analyses were conducted using GraphPad Prism 8.0.2. The outcomes were compared via one-way ANOVA (with Tukey’s post hoc correction for multiple comparisons).