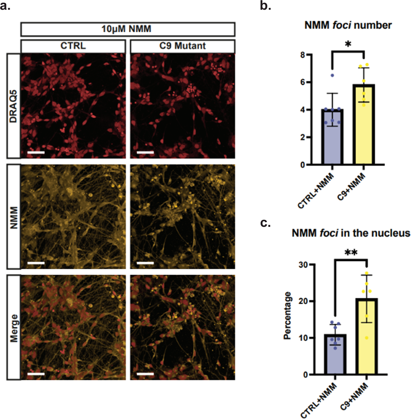
Fig. 7: C9orf72 mutant iPSC-derived motor neurons exhibit an increased number of G4 foci per cell soma and increased percentage of G4 foci within the nucleus, when compared to healthy controls.

a Confocal representative images of iPSC-derived motor neurons labelled with nuclear stain DRAQ5 (red) and NMM (yellow). Upon staining with NMM, both control and C9orf72 mutant cells exhibit fluorescent G4 foci. 50 μm scale bar. b Quantification of the number of NMM foci per cell soma in control and mutant motor neurons. C9orf72 mutant cells exhibit a significant increase in the number of NMM foci per cell. P-value = 0.0140 from two-tailed Mann-Whitney U test. c Quantification of the percentage of NMM foci in the nucleus in control and mutant motor neurons. Mutant cells exhibit a significant increase in the percentage of NMM foci within the nucleus. P-value = 0.0038 from unpaired two-tailed t test. Data for panels b and c are from n = 2 healthy and n = 2 mutant cell lines examined over four repeats with nine fields of view per repeat and presented as mean ± SD, *p < 0.05, **p < 0.01.