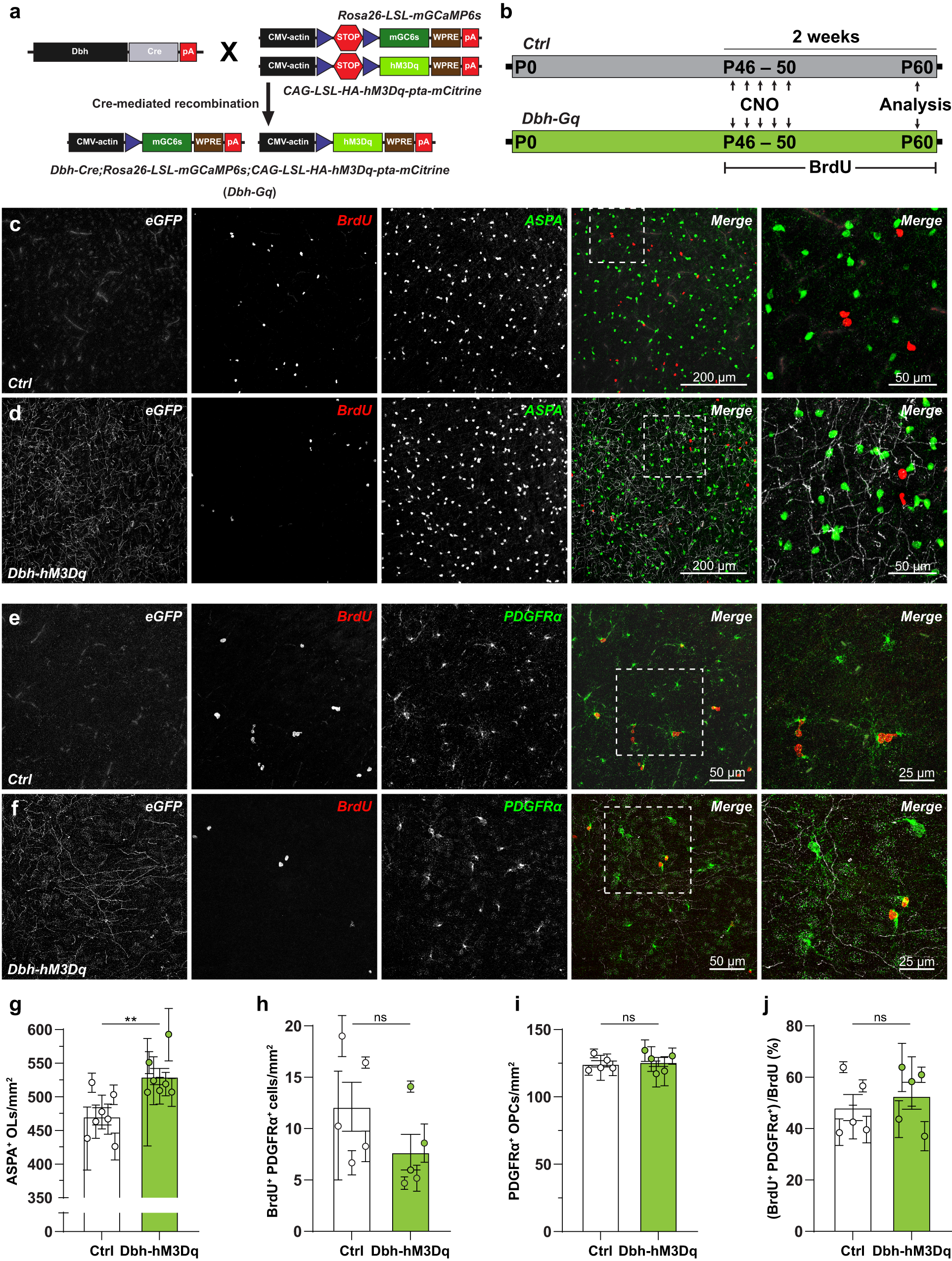
Fig. 8: Norepinephrine regulates fate of OPCs by enhancing differentiation.

a Cartoon showing a transgenic strategy to express mGCaMP6s and a chemogenetic effector hM3Dq in noradrenergic (NA) neurons projecting to the S1 cortex in Ctrl (Control; mG6s;hM3Dq) and Dbh-hM3Dq mice. b Strategy to chronically activate NA neurons and induce NE release. 6–7 weeks old Ctrl and Dbh-hM3Dq mice were injected with CNO for 5 consecutive days to induce NE release, and mice were treated with BrdU for two weeks to label actively diving cells. c, d Maximum intensity projections of confocal z-stacks of the coronal brain sections immunostained stained for eGFP (grey), BrdU (red; cell proliferation marker) and ASPA (green; mature oligodendrocyte marker) from Ctrl (c) and Dbh-hM3Dq (d) mice. (right) High-magnification image of the boxed areas in (c, d). e, f Maximum intensity projections of confocal z-stacks of the coronal brain sections immunostained stained for eGFP (grey), BrdU (red) and PDGFRα (green; OPC marker) from Ctrl (e) and Dbh-hM3Dq (f) mice. (right) High-magnification image of the boxed areas in (e, f). g–i Graphs showing the density of ASPA+ OLs (g), BrdU+/PDGFRα+ OPCs (h), PDGFRα+ OPCs (i), and (j) percentage of BrdU+/PDGFRα + OPCs in control and Dbh-hM3Dq mice. All data are presented as mean ± SEM. g n = 21 sections, N = 7 mice; Mann–Whitney test: **P = 0.0070. h–j n = 15 sections, N = 5 mice; Mann–Whitney test: P > 0.05. Scale bars, 200 µm and 50 µm (boxed areas). ns, not significant. Source data are provided in the Source Data file.