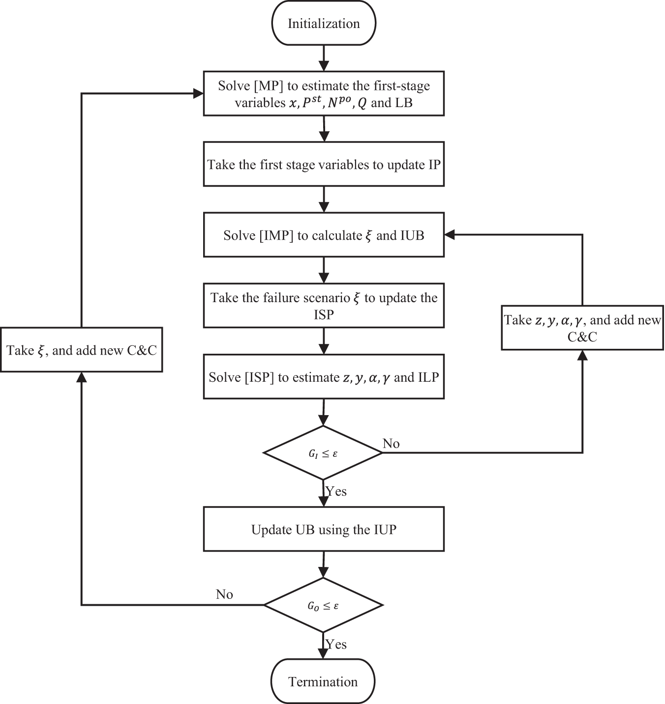
Fig. 2: Nested column-and-constraint generation solution algorithm.
From: A resilient battery electric bus transit system configuration

The algorithm started with solving the master problem (MP) to estimate the first-stage variables (locations of the charging stations x, charger-rated power in each station Pst, number of poles Npo, and fleet battery capacities Q) and the iteration lower bound (LB). Then, the sub-problem (SP) is solved using the column-and-constraint (C&C) generation method. The SP includes solving the inner master problem (IMP) to obtain the failure scenario ξ and the inner problem upper bound (IUB), along with solving the inner sub-problem (ISP) to get the value of the discrete variables of the ISP (z,y,α,γ) and the inner problem lower bound (ILP). The values of the ISP discrete variables z,y,α,γ are used iteratively to update the IMP until the convergence condition of the SP is reached (relative optimality gap of the inner problem GI is lower than a small number ε). The solution of the SP is taken as the iteration upper bound (UB). The obtained failure scenario from this iteration (ξ) is used to update the MP of the next iteration by adding the associated C&C. This procedure runs iteratively until the termination criteria of the outer problem are achieved (relative optimality gap of the outer problem GO is lower than a small number ε).