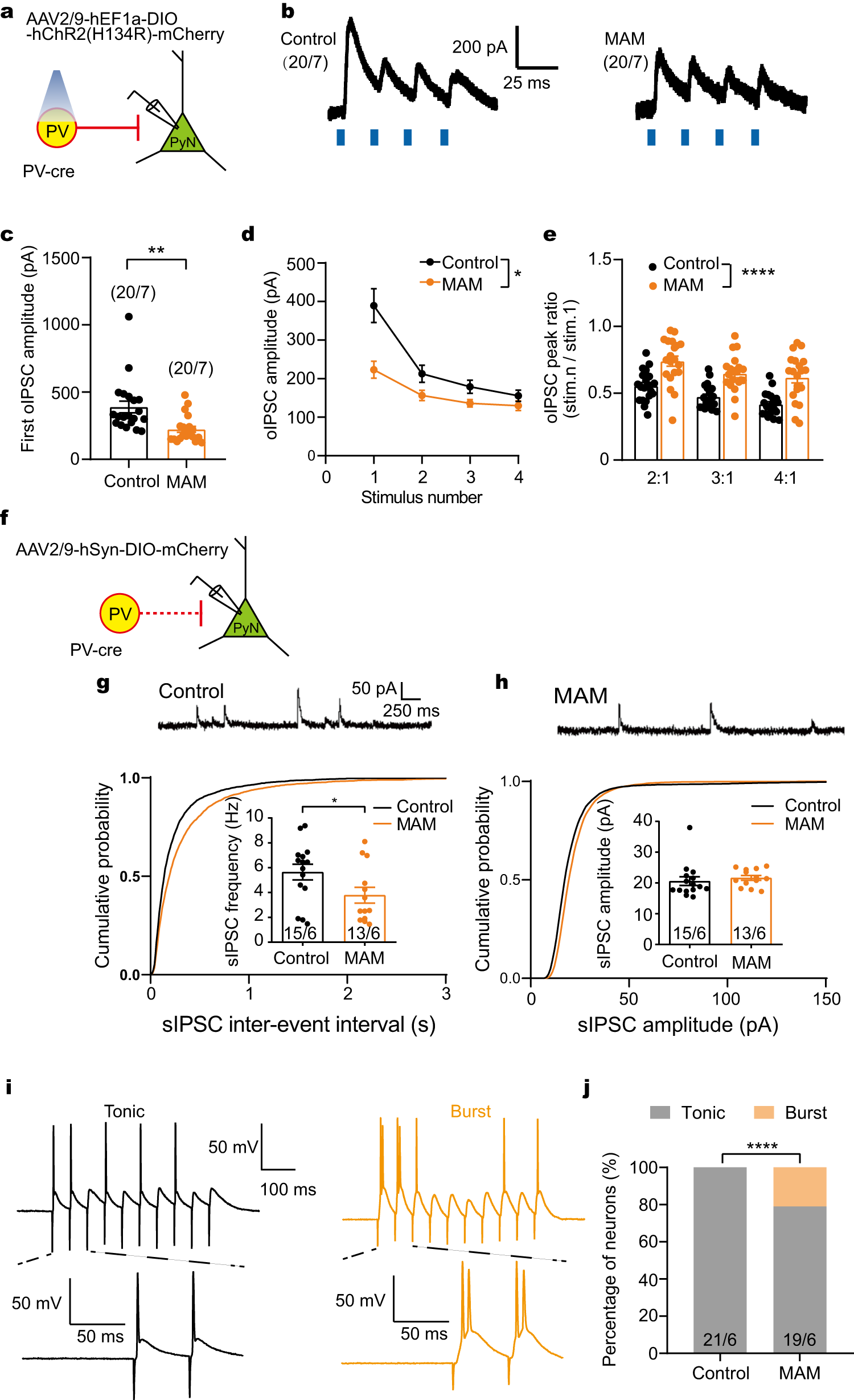
Fig. 4: Pyramidal neurons received less inhibitory input from PV neurons in MAM group.

a Diagram of AAV expressing Cre-dependent ChR2 stereotactically injected to the ACC of PV-cre mice. PV neurons were specifically activated by blue laser at 473 nm and oIPSC was recorded from pyramidal neurons. b Representative traces of PV neurons-derived oIPSCs evoked by blue laser at 20 Hz in control or MAM groups. c, d The amplitude of oIPSC evoked by the 1st stimulus in MAM group was less that in control group (two-sided unpaired t test: t(38) = 3.374, **p = 0.0017). And MAM group displayed less release inhibition to succeeding stimuli (Two-way ANOVA: MAM x stimulus F(3, 114) = 13.46, p < 0.0001, MAM F(1, 38) = 7.13, p = 0.011, stimulus F(1.243, 47.24) = 73.92, p < 0.0001), compared to control group. e MAM group showed higher ratio of oIPSC amplitude evoked by the subsequent stimulus vs. the 1st stimulus (MAM F(1, 38) = 23.46, p < 0.0001, stimulus F(1.871, 71.1) = 38.48, p < 0.0001). f Pyramidal neurons adjacent to the mcherry-labeled PV neurons were used to record spontaneous postsynaptic current. g, h Representative traces of sIPSCs are shown on the top. MAM group exhibited less sIPSC frequency (g, two-sided unpaired t test: t(26) = 2.059, *p = 0.0496) and unchanged amplitude (h, t(26) = 0.6185), compared to control group. i Different patterns of tonic (left) and burst (right) firing during eAP recording in pyramidal neurons. j Percentage of neurons exhibiting either tonic or burst firing in all recorded neurons in control or MAM group (two-sided Chi-square test, ****p < 0.0001). Data are shown as mean ± SEM except j. The first and second N numbers in parentheses or bars correspond to the numbers of recorded neurons and mice, respectively. Source data are provided as a Source Data file. oIPSC optically evoked inhibitory postsynaptic current.