Fig. 5: Identification of PrPd internalisation pathways and the minimum contact time for productive cell infection.
From: Prion protein conversion at two distinct cellular sites precedes fibrillisation

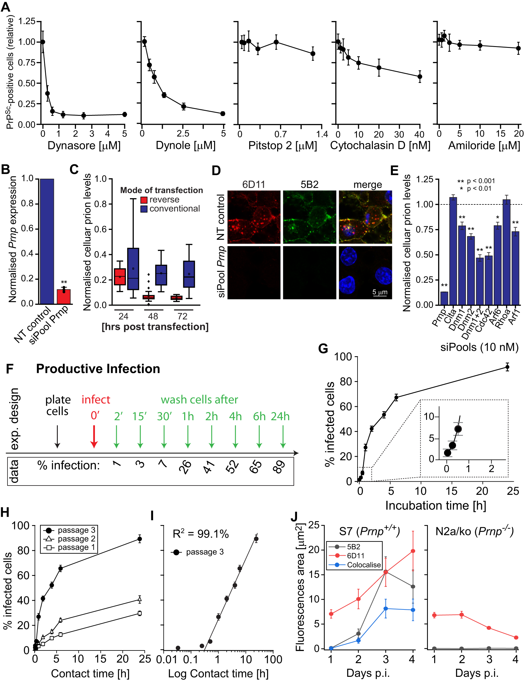
A Persistently prion-infected S7 cells were incubated with endocytosis inhibitors for 3 days and changes in prion levels were determined. Mean values ± SEM of at least three independent experiments are shown (n = 12). For toxic threshold levels, SCA data and significance levels see Supplementary Tables 3 and 4. B Gene silencing of Prnp in S7 cells using pooled siRNA, determined by RT-qPCR; mean values + SD of three independent experiments shown (p < 0.01). C Time-dependent effect of Prnp silencing on prion levels following conventional (blue bars) and reverse (red bars) transfection of cells from two independent experiments. For definition of boxplot elements see “Methods” section. D Effect of Prnp knockdown on PrPd aggregates in chronically infected cells following reverse transfection with siPools against Prnp and a NT control. E Silencing of gene targets associated with endocytosis in persistently infected S7 cells and its effect on prion levels. For knockdown efficacies and gene names see Supplementary Table 5. F Schematic for assessing the minimum contact time for productive prion infection. S7 cells were plated out in parallel and infected with clarified RML homogenates (see “Methods” section “Minimum contact time for productive infection”) at a 10−4 dilution (v/v, red arrow), followed by gentle washing of cells with PBS at the specified time points (green arrows) to remove inoculum. Cells were grown to confluence and the proportion of infected cells determined. G Proportion of prion-infected S7 cells, determined by SCA, plotted against contact times after infection with RML. Inset: magnified area of the proportion of infected cells at early time points, 2′, 15′ and 1 h. H Relationship between contact time and proportion of infected cells following infection with RML during subsequent cell passages. I Replotted data from (G) as a semi-logarithmic (linear-log) graph. J Prion replication-permissive (S7) and -refractory (N2a/ko) cells were infected with prion-infected exosomes and the formation of 6D11-, 5B2-positive and double-positive PrPd determined. Data represent average values ± SD of three independent experiments. Source data are provided as a Source Data file.