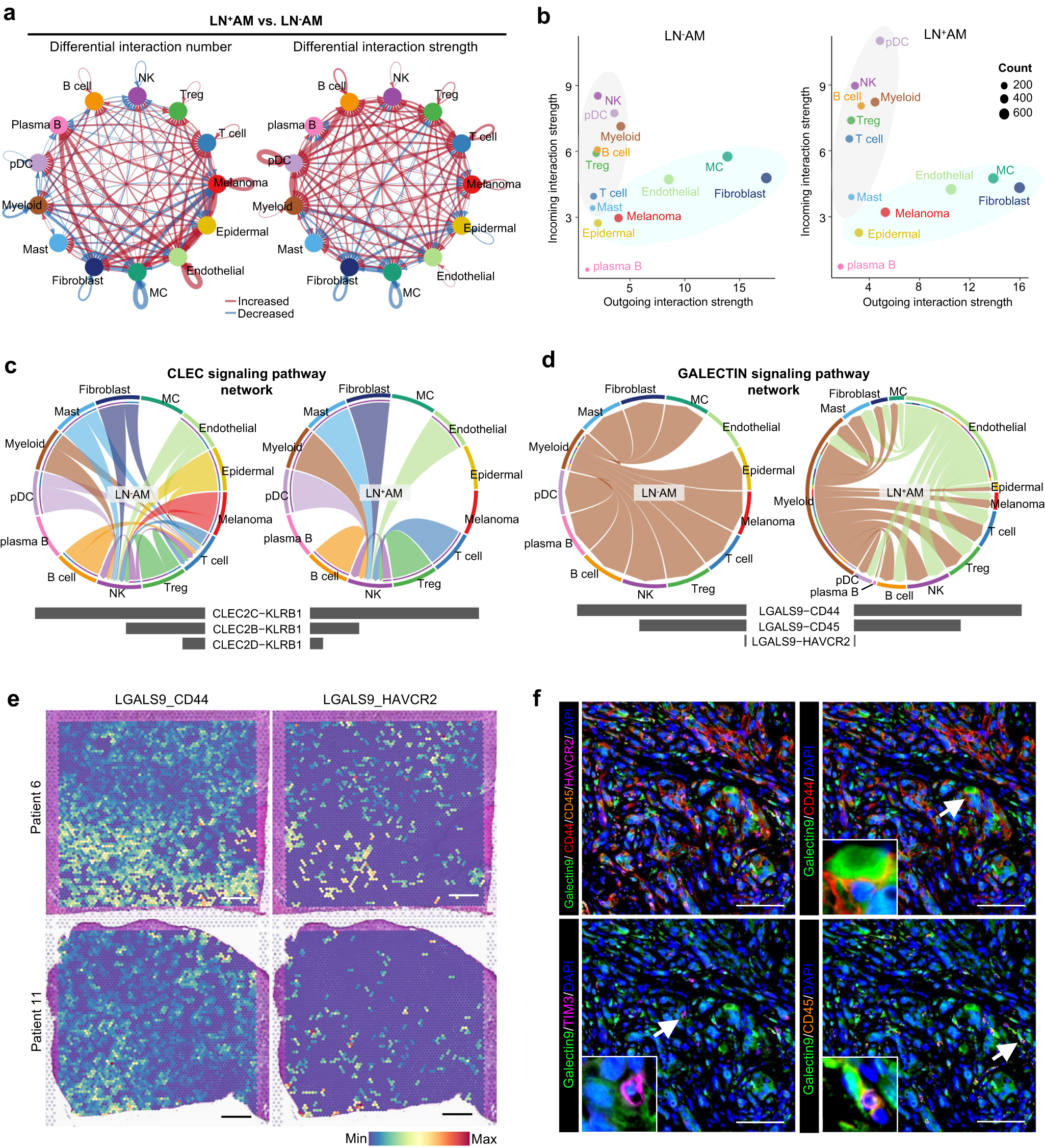
Fig. 8: Intercellular communication networks in AM.

a Comparison of the differential interaction number and strength of the 13 annotated cell types between LN+AM and LN−AM. The red line represents the increased interaction number or strength, and the bule line represents decreased interaction number or strength. Source data are provided in the Source Data file. b Scatter plots illustrating the incoming and outcoming interaction strength of the 13 annotated cell types in LN−AM and LN+AM. Source data are provided in the Source Data file. c, d Chord plots displaying the selected signaling pathway networks of CLEC (c) and GALECTIN (d) in LN+AM and LN-AM. Source data are provided in the Source Data file. e Spatial feature plots demonstrating the interaction activity of selected L-R pairs in tissue sections of patient 6 and patient 11 using ST-seq data. Scale bar, 1000 μm. f Representative images of L-R pairs (Galectin-9_CD44, Galectin-9_TIM-3 and Galectin-9_CD45) in AM cohort (n = 101) captured by the multiplex IHC assay. Galectin-9 is shown in green, CD44 in red, TIM-3 in purple, and CD45 in orange. The white arrow indicates a representative interaction of the selected L-R pairs. The experiment was repeated once with similar results. Scale bar, 100 μm.