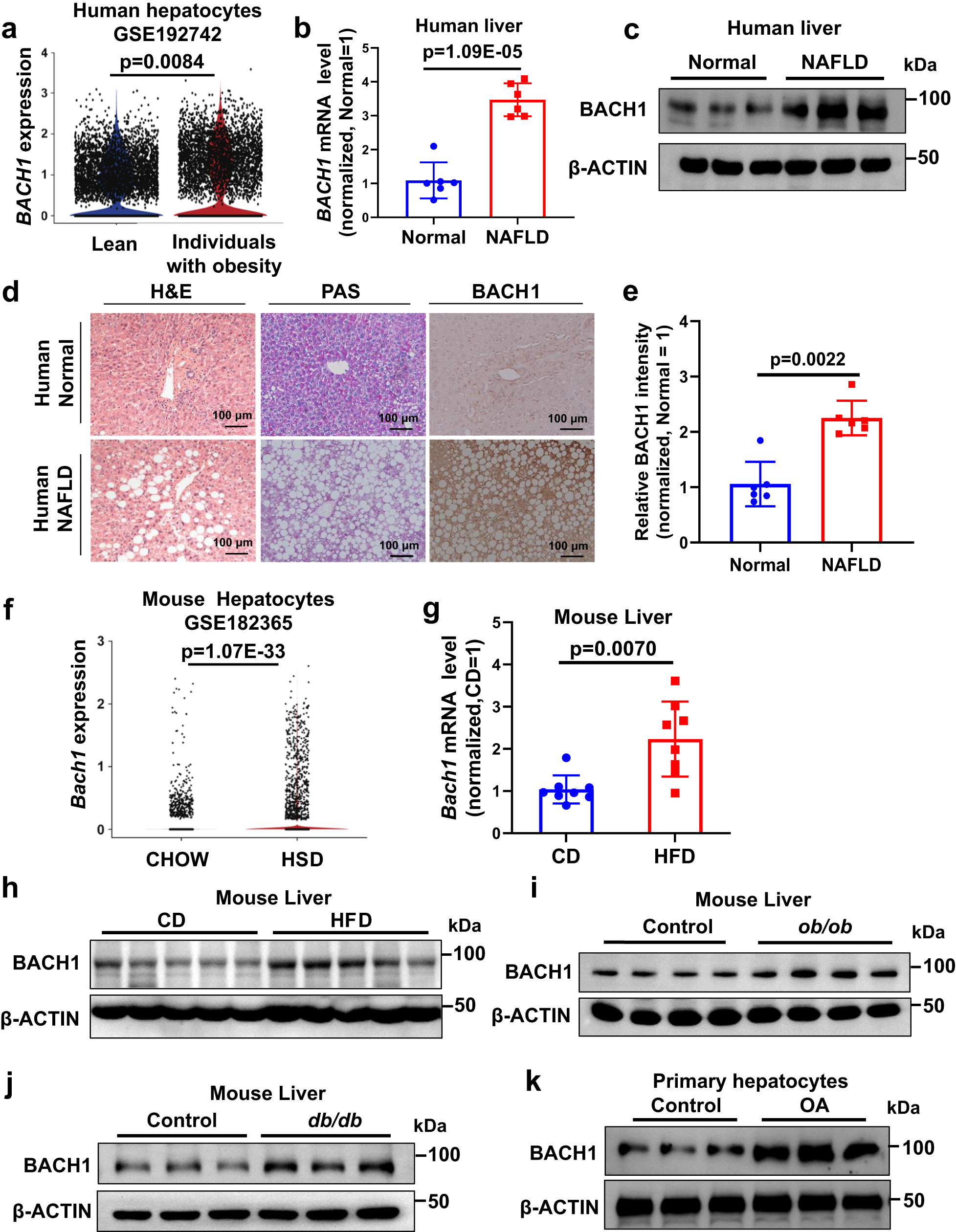
Fig. 1: BACH1 is elevated in the livers of individuals with obesity, patients with NAFLD, and obese mice.
From: BACH1 controls hepatic insulin signaling and glucose homeostasis in mice

a BTB and CNC homology 1 (BACH1) mRNA expression in the hepatocytes of lean (n = 10) individuals and individuals with obesity (n = 4) from the published single-cell transcriptome sequencing database (GEO accession no. GSE192742). b, c BACH1 mRNA expression (b) and protein expression (c) in the liver tissues from healthy subjects (Normal) and non-alcoholic fatty liver disease (NAFLD) patients (n = 6). d The representative images of hematoxylin and eosin (H&E), periodic acid-Schiff (PAS) staining, and immunohistochemistry assay of BACH1 from liver tissues of healthy subjects and NAFLD patients (scale bar = 100 μm, n = 6 individuals per group). e Quantitative data of immunohistochemistry assay of BACH1 in the liver tissues (n = 6). f Bach1 mRNA expression in liver cells from mice following a high-sugar diet (HSD) compared with chow diet (CD) from the published single-cell transcriptome sequencing database (GEO accession no. GSE182365). g, h Bach1 mRNA (n = 8) (g) and protein expression (n = 5) (h) in the liver tissues from male CD- and high-fat diet (HFD)-fed mice. i, j BACH1 protein expression in male ob/ob mice (n = 4) (i) and db/db mice (n = 3) (j). k Primary hepatocytes were treated with oleic acid (OA, 1 mM) for 12 h and then subjected to immunoblot analyses to determine the BACH1 protein expression (n = 3). Statistical analysis was performed by Wilcoxon Rank Sum test for (a) and (f), by two-tailed Mann–Whitney U test for (e), (g), and by unpaired two-tailed Student’s t-test for (b). Data are presented as mean values ± SD. Source data are provided as a Source Data file.