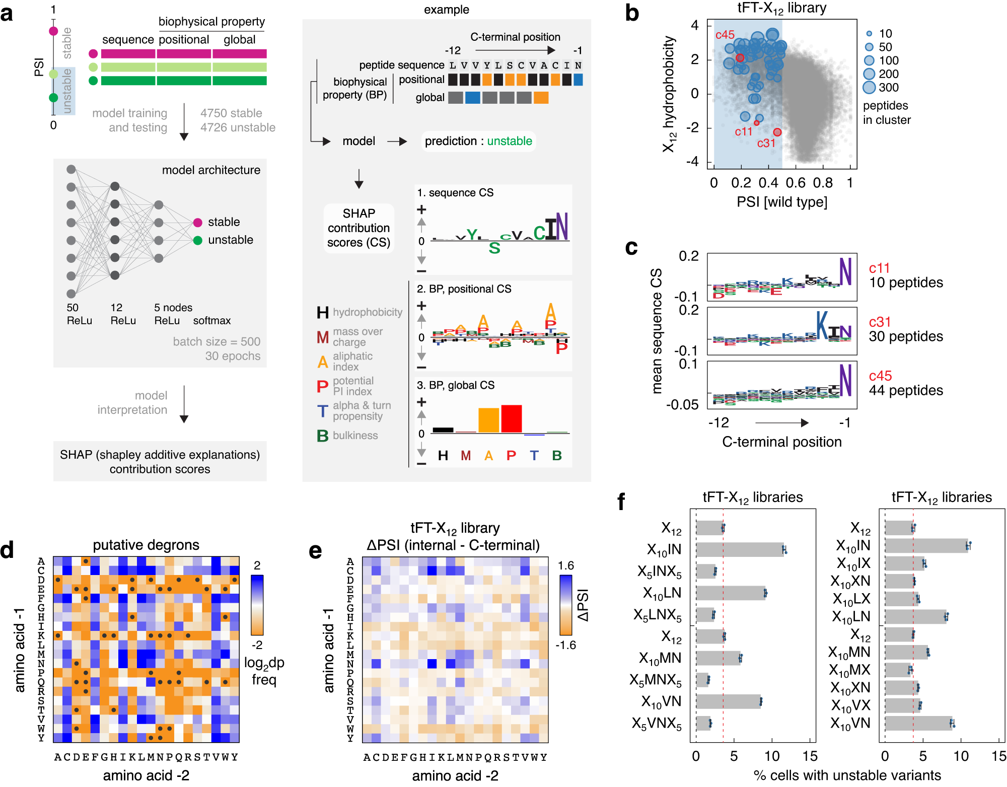
Fig. 2: [ILMV]N C-termini promote protein degradation.
From: Orphan quality control by an SCF ubiquitin ligase directed to pervasive C-degrons

a Workflow of the deep neural network model trained on the tFT-X12 library to classify peptides into stable or unstable groups, followed by model interpretation using SHAP contribution scores (CS). The input data, the model output and its interpretation with SHAP are exemplified using one peptide (right panel). SHAP contribution scores for the example peptide are separated by type for clarity (sequence and biophysical properties per position—represented as logos, global biophysical properties represented in a bar chart). b Distribution of putative degrons in the tFT-X12 library into 56 groups. K-means clustering of vectors of SHAP contribution scores derived in a for the 4110 correctly predicted putative degrons. Each cluster is marked by a representative peptide, with the number of peptides in the cluster indicated by the size of the data point (Methods). All peptides in the tFT-X12 library are shown for comparison (grey). c Mean sequence contribution scores for clusters c11, c31 and c45 highlighted in b. d Relative frequency of dipeptide motifs (dp) at C-termini of 4726 putative degrons from the tFT-X12 library, normalized to the relative frequency in the whole library. Motifs absent from C-termini of the putative degrons are marked with black circles. e Heatmap of differences in mean PSI between peptides in the tFT-X12 library with each indicated dipeptide sequence located anywhere between position −12 to −3 (internal) and at positions −2 and −1 (C-terminal). f Flow cytometry analysis of pooled yeast libraries expressing tFT-tagged X12 random peptides with the indicated fixed positions. Percentage of cells expressing unstable variants (mCherry/sfGFP <0.5) in each library, mean ± s.d. (n = 3, 105 cells per replicate). Source data are provided as a Source Data file.