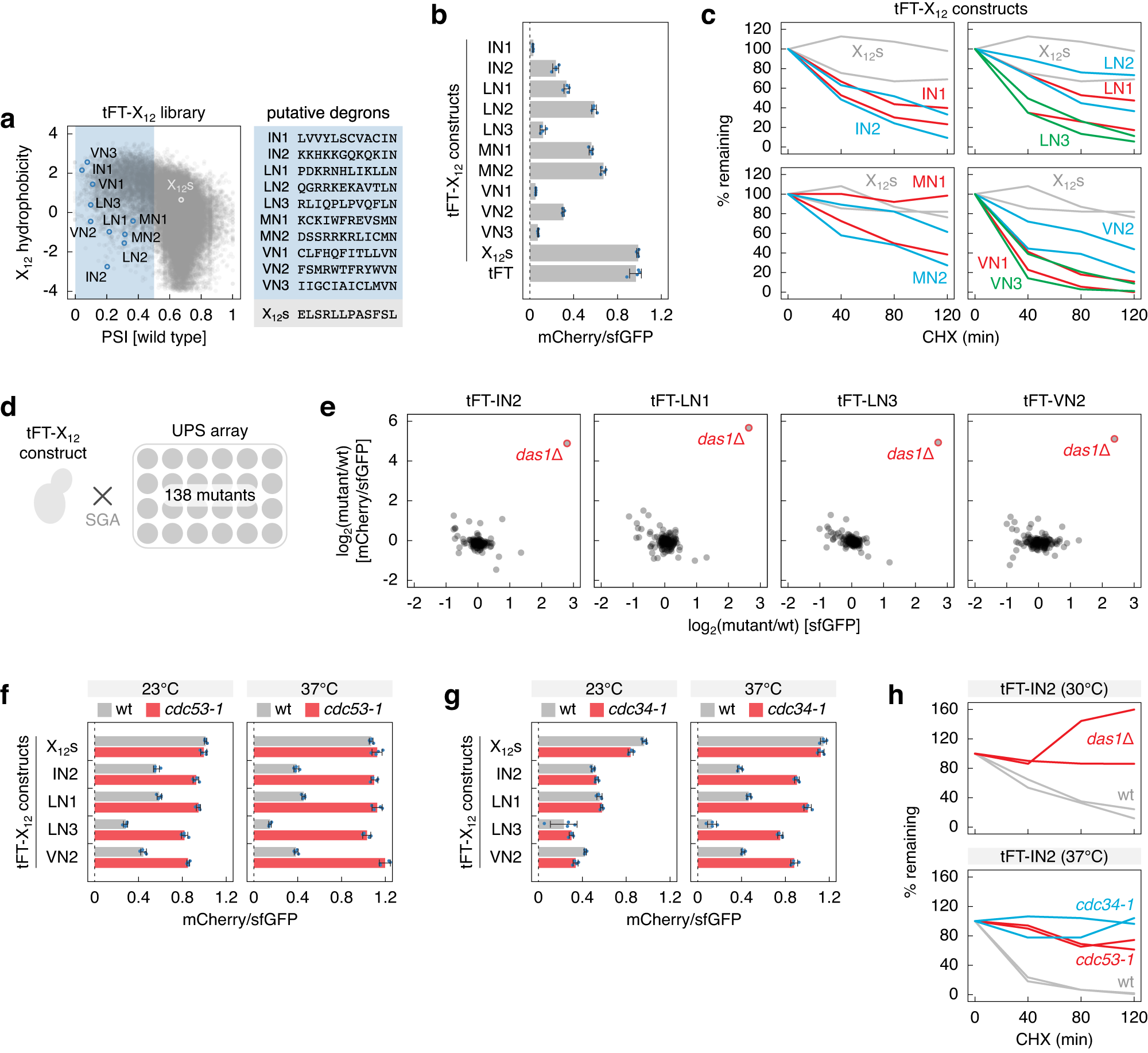
Fig. 3: Degradation of proteins with [ILMV]N C-degrons depends on the SCFDas1 ubiquitin ligase.
From: Orphan quality control by an SCF ubiquitin ligase directed to pervasive C-degrons

a Hydrophobicity, PSI (left) and sequences (right) of selected putative ΦN C-degrons and a control stable peptide (X12s) in the tFT-X12 library. b mCherry/sfGFP ratios of colonies expressing tFT-X12 constructs or the tFT alone (mean ± s.d., n = 4 independent clones per construct). c Degradation of tFT-X12 constructs after blocking translation with CHX. Whole-cell extracts were separated by SDS-PAGE, followed by immunoblotting with antibodies against GFP and Pgk1 as the loading control. For all quantifications of CHX chases hereafter, protein levels of each construct, referenced against Pgk1, were normalized to time point zero. Two replicates per construct. d Cartoon of targeted screens to identify UPS factors involved in turnover of tFT-X12 constructs. The UPS array consists of 138 single knockouts of non-essential UPS components (Supplementary Data 2). Each construct is introduced into the UPS array by semi-automated crossing using synthetic genetic array (SGA) methodology, followed by fluorescence measurements of the ordered colony arrays. e Screens with tFT-X12 constructs performed according to d. Mean fold changes (log2(mutant/wt), n = 4) in sfGFP intensity and mCherry/sfGFP ratio between each mutant and a wild type control (wt, his3Δ::kanMX). f, g mCherry/sfGFP ratios of colonies expressing tFT-X12 constructs or the tFT alone for comparison (mean ± s.d., n = 4 independent clones per construct). Measurements at permissive (23 °C) or restrictive (37 °C) temperatures for the temperature sensitive cdc53-1 and cdc34-1 alleles, and the corresponding wild type. h Degradation of the tFT-IN2 construct after blocking translation with CHX. The cdc53-1, cdc34-1 and the corresponding wild type strains were shifted to 37 °C for 3 h before adding CHX. Quantification of two replicates per strain and condition. Source data are provided as a Source Data file.