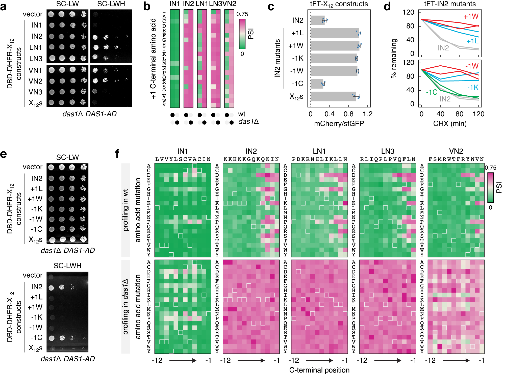
Fig. 4: Broad specificity for C-degrons of the SCFDas1 ubiquitin ligase.
From: Orphan quality control by an SCF ubiquitin ligase directed to pervasive C-degrons

a Yeast two-hybrid interactions between Das1 fused to the activation domain (AD) and the indicated DNA binding domain (DBD)-DHFR-X12 constructs, in the absence of endogenous Das1. Ten-fold serial dilutions on selective media lacking leucine and tryptophan (SC-LW, selection for the AD and DBD plasmids) or, in addition, lacking histidine (SC-LWH). Expression of His3, the two-hybrid reporter (Methods), only occurs upon interaction of AD and DBD fusion proteins. b Impact of extending the C-terminus by a single amino acid ( + 1 position) on the turnover of tFT-X12 constructs. Hereafter, heatmaps of PSIs determined by MPS profiling in wild type (wt) and das1Δ backgrounds; (-), no C-terminal extension. c mCherry/sfGFP ratios of colonies expressing tFT-X12 constructs (mean ± s.d., n = 4 independent clones per construct). d Degradation of tFT-X12 constructs after blocking translation with CHX, quantification of two replicates per construct. e Yeast two-hybrid interactions between Das1-AD and DBD-DHFR-X12 constructs, as in a. f Impact of single amino acid mutations on the turnover of tFT-X12 constructs. Heatmaps of PSIs determined by MPS profiling of saturation mutagenesis libraries in wild type and das1Δ backgrounds. Hereafter, peptide sequences subjected to saturation mutagenesis are indicated above each heatmap and highlighted with light outlines on the heatmaps. Source data are provided as a Source Data file.