Fig. 6: Substrates of the SCFDas1 ubiquitin ligase.
From: Orphan quality control by an SCF ubiquitin ligase directed to pervasive C-degrons

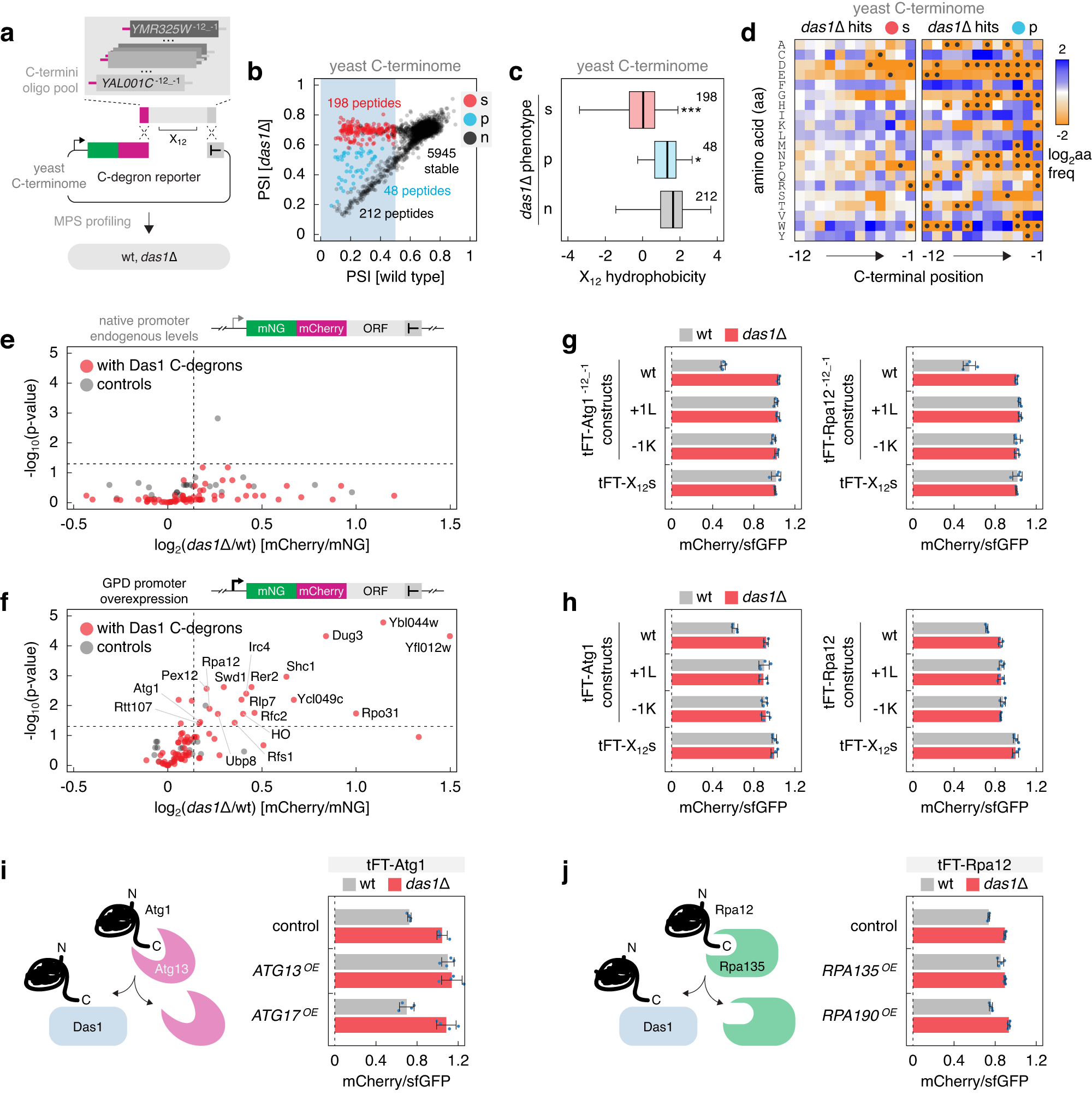
a Workflow to identify yeast C-degrons targeted by SCFDas1. The yeast C-terminome library consists of 12 amino acid long C-termini from 6793 yeast ORFs (Supplementary Data 6). b PSIs in the C-terminome library determined by MPS profiling in wild type and das1Δ backgrounds. Within unstable constructs (blue region, PSI [wild type] <0.5), those stabilized (s), partially stabilized (p) or not affected (n) in the das1Δ mutant are indicated. c Hydrophobicity of the C-terminome constructs stabilized in the das1Δ mutant from b. Number of peptides in each group is indicated. *p = 0.012, ***p < 2.2 × 10−16 in a one-sided Mann-Whitney U-test. Centerlines mark the medians, box limits indicate the 25th and 75th percentiles, and whiskers extend to the minimum and maximum value in each group. d Relative amino acid frequency in Das1-dependent constructs from b, normalized to the relative frequency in the C-terminome library. Left, stabilized (s) and right, partially stabilized (p) constructs in the das1Δ mutant. Amino acids absent per position in Das1-dependent constructs are marked with black circles. e, f Turnover of full-length yeast proteins corresponding to the Das1 degrons (stabilized group in b). mNeonGreen (mNG)-mCherry-tagged proteins were expressed from native promoters (e) or overexpressed from the GPD promoter (f). Proteins lacking Das1-dependent degrons at the C-terminus were analyzed as controls. Mean fold changes in mCherry/mNG ratios of colonies (log2(das1Δ/wt), n = 4). Proteins significantly stabilized in the das1Δ mutant (p-value < 0.05 in a two-sided t-test (adjusted for multiple testing) and das1Δ/wt [mCherry/mNG] > 1.1) are indicated (f). g, h mCherry/sfGFP ratios of colonies expressing tFT-tagged C-termini of Atg1 or Rpa12 (g) or tFT-tagged full-length Atg1 or Rpa12 (h). Wild type C-termini or proteins (wt), with an additional C-terminal leucine ( + 1 L) or with the C-terminal amino acid mutated to lysine (−1K). The stable tFT-X12s construct was analyzed for comparison. Mean ± s.d., n = 4 independent clones per construct. i, j mCherry/sfGFP ratios of colonies expressing tFT-tagged full-length proteins without (control) or with overexpression (OE) of the indicated factors. Measurements normalized to the stable tFT-X12s construct in the corresponding control or OE backgrounds. Mean ± s.d., n = 4 independent clones per construct. Left, models of Das1-dependent degradation of orphan Atg1 (i) and Rpa12 (j). Source data are provided as a Source Data file.