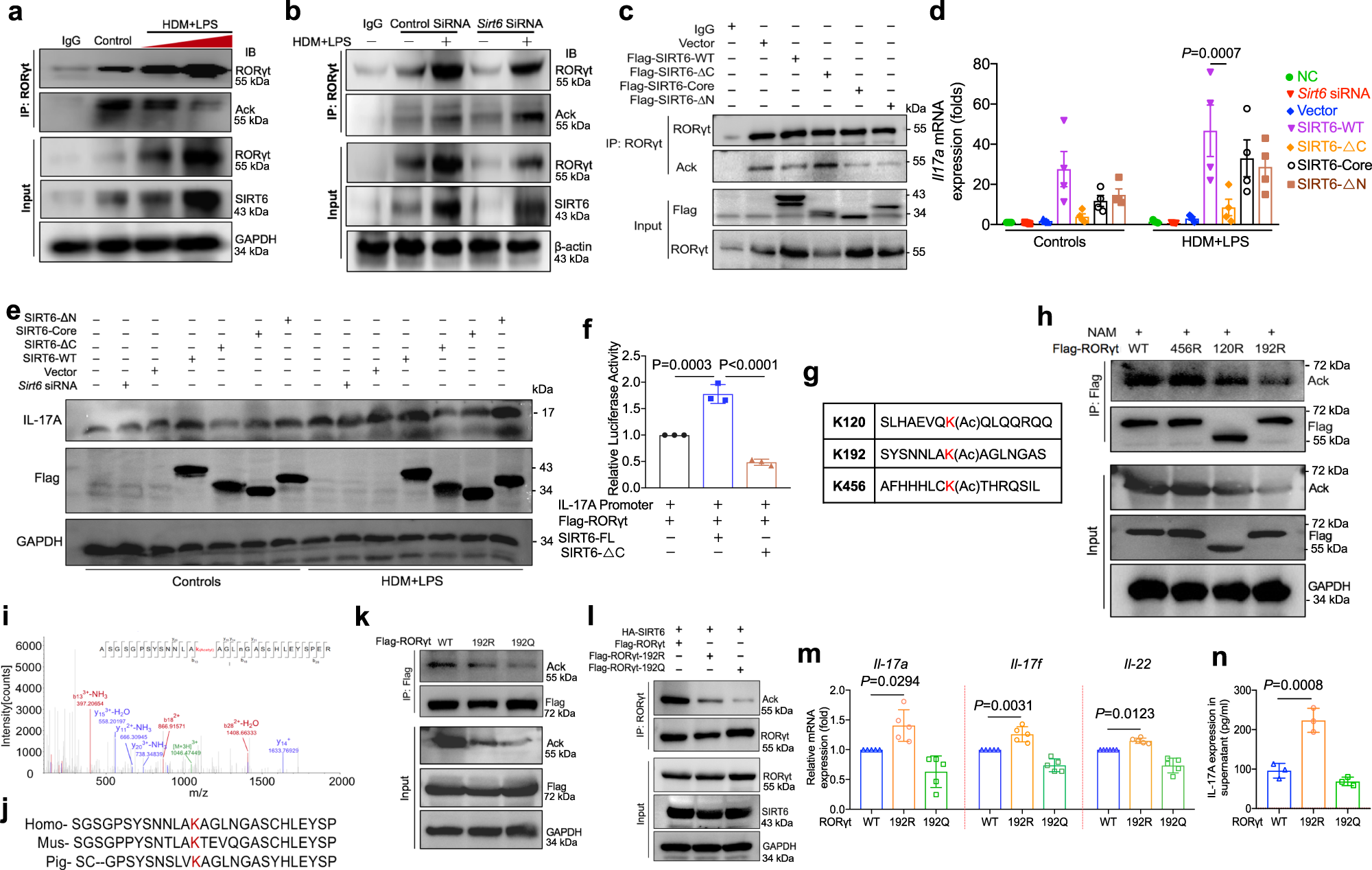
Fig. 6: SIRT6 targetes RORγt for deacetylation.
From: Epithelial SIRT6 governs IL-17A pathogenicity and drives allergic airway inflammation and remodeling

a IB analysis of RORγt acetylation (Ack) in HBE cells treated with HDM/LPS and assessed 24 h later before (input) or after IP with antibody to RORγt and Ack. b HBE cells were pretreated with Sirt6 siRNA for 24 h and assessed 24 h later before (input) or after IP with antibody to RORγt and Ack. c IB analysis of RORγt Ack in HEK293T cells transfected with WT SIRT6 or SIRT6 truncations (SIRT6-Core, SIRT6-ΔN, and SIRT6-ΔC), assessed before (input) or after IP with antibody to RORγt and Ack. d, e qRT-PCR and western blot analysis of Il17a expression in HEK293T cells transfected with WT SIRT6 or SIRT6 truncations (SIRT6-Core, SIRT6-ΔN, and SIRT6-ΔC) (n = 4). f HBE cells were pretreated with transfected with WT SIRT6 or SIRT6-ΔC together with RORγt for 24 h and then transfected with the IL17A-reporter plasmid. Luciferase activity was then measured. g Identification of acetylated RORγt peptides by mass spectrometry. h Analysis of acetylation of individual RORγt mutants. The acetylated lysine (K) sites were mutated to arginine (R, mimics deacetylation) or glutamine (Q, mimics acetylation). i Tandem mass spectrometry of RORγt peptide modified with methylation on lysine 192 residue. j Alignment of protein sequences surrounding K192 of RORγt from different organisms. Homo: human, Mus: mouse. k Mutation of K192 decreases RORγt acetylation. l IB analysis of RORγt Ack in HEK293T cells transfected with HA-tagged SIRT6 WT, Flag-tagged RORγt WT or Flag-tagged RORγt mutant plasmids (K192R and K192Q), assessed before (input) or after IP with antibody to RORγt and Ack. m qRT-PCR analysis of Il17a, Il17f, and Il22 expression in HEK293T cells transfected with K192R and K192Q mutant plasmids (n = 5). n The K192R and K192Q mutant plasmids were transfected into HBE cells for 24 h and were then treated with HDM/LPS for 24 h. IL-17A protein were measured using ELISA. Data are shown as means ± SEM and three or more independent experiments were performed. Significance was calculated by one-way ANOVA followed by Tukey’s post-hoc test for (d–f–m).