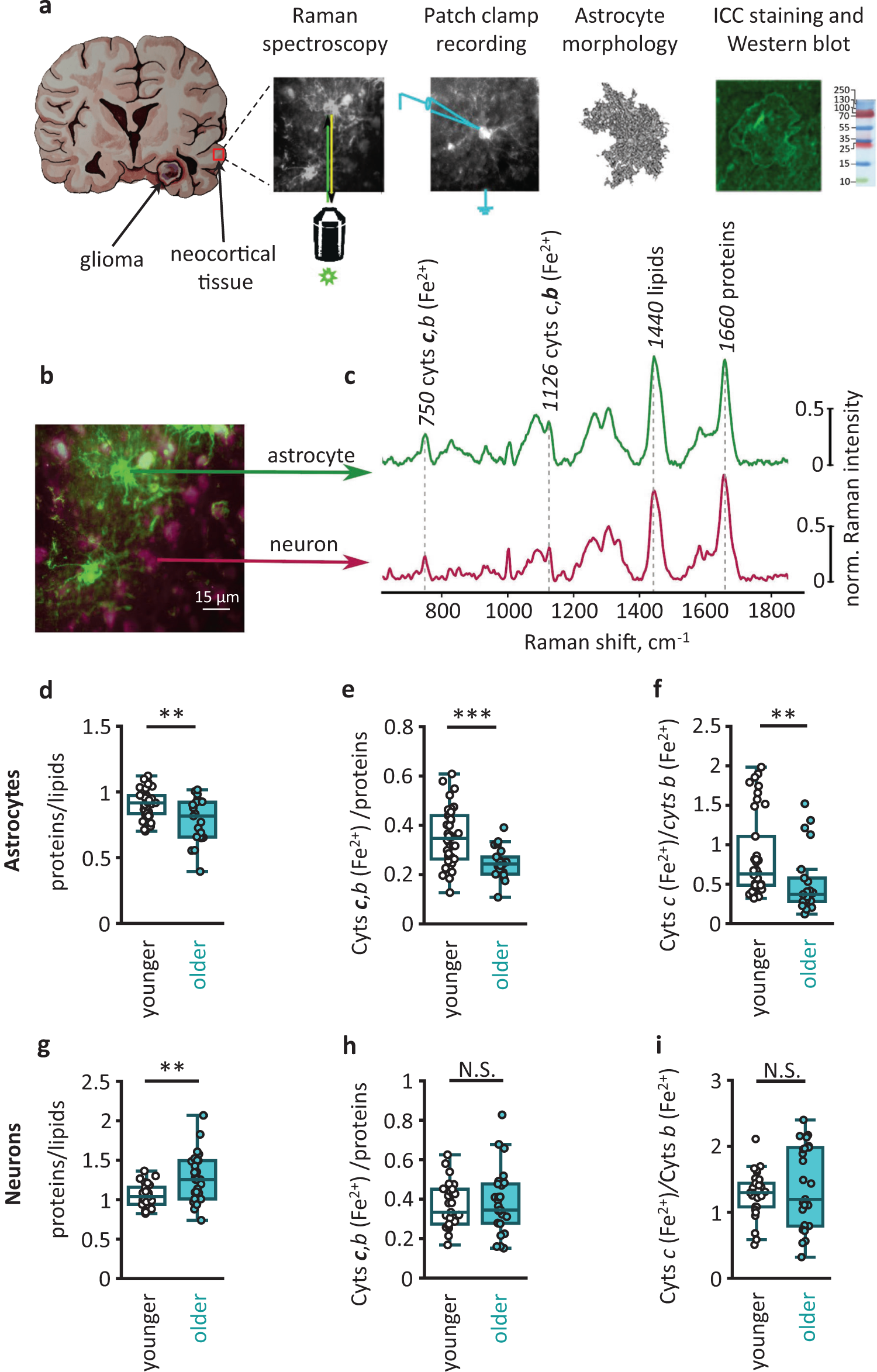
Fig. 1: Age-dependent metabolic changes in human astrocytes and neurons.
From: Mitochondrial malfunction and atrophy of astrocytes in the aged human cerebral cortex

a Neocortical tissue was obtained during glioma resection. Neocortical slices were used for Raman spectroscopy, patch-clamp recordings, morphological analysis, immunocytochemical (ICC) staining, and western blot. b Double ICC-stained slice, and c Raman spectra recorded from GFAP-stained astrocytes (green) and NeuN-stained neurons (burgundy). Spectral peaks marked with Raman shift value and corresponding molecule name. d The ratio of proteins to lipids (P = 0.009), e relative amount of reduced cytochromes (Cyts) of c, b-types (P < 0.001), and f the ratio of reduced c-type to b-type cytochromes (P = 0.001) in astrocytes of two age groups (younger adults: N = 4 people, n = 38 cells; older adults: N = 3 people, n = 21 cells). g The ratio of proteins to lipids (P = 0.002), h relative amount of reduced cytochromes of c,b-types (P = 0.8) and i the ratio of reduced c-type to b-type cytochromes (P = 0.6) in neurons of two age groups (younger adults: N = 4 people, n = 31 cells; older adults: N = 3 people, n = 27 cells). Data are shown as box-and-whisker plots where the box is Q1 and Q3 with median, whiskers are the ranges within 1.5IQR. Empty boxes/circles—younger adults, filled boxes/circles—older adults. Two-tailed Mann–Whitney test: N.S.P > 0.05, **P < 0.01, ***P < 0.001. Source data are provided as a Source Data file.