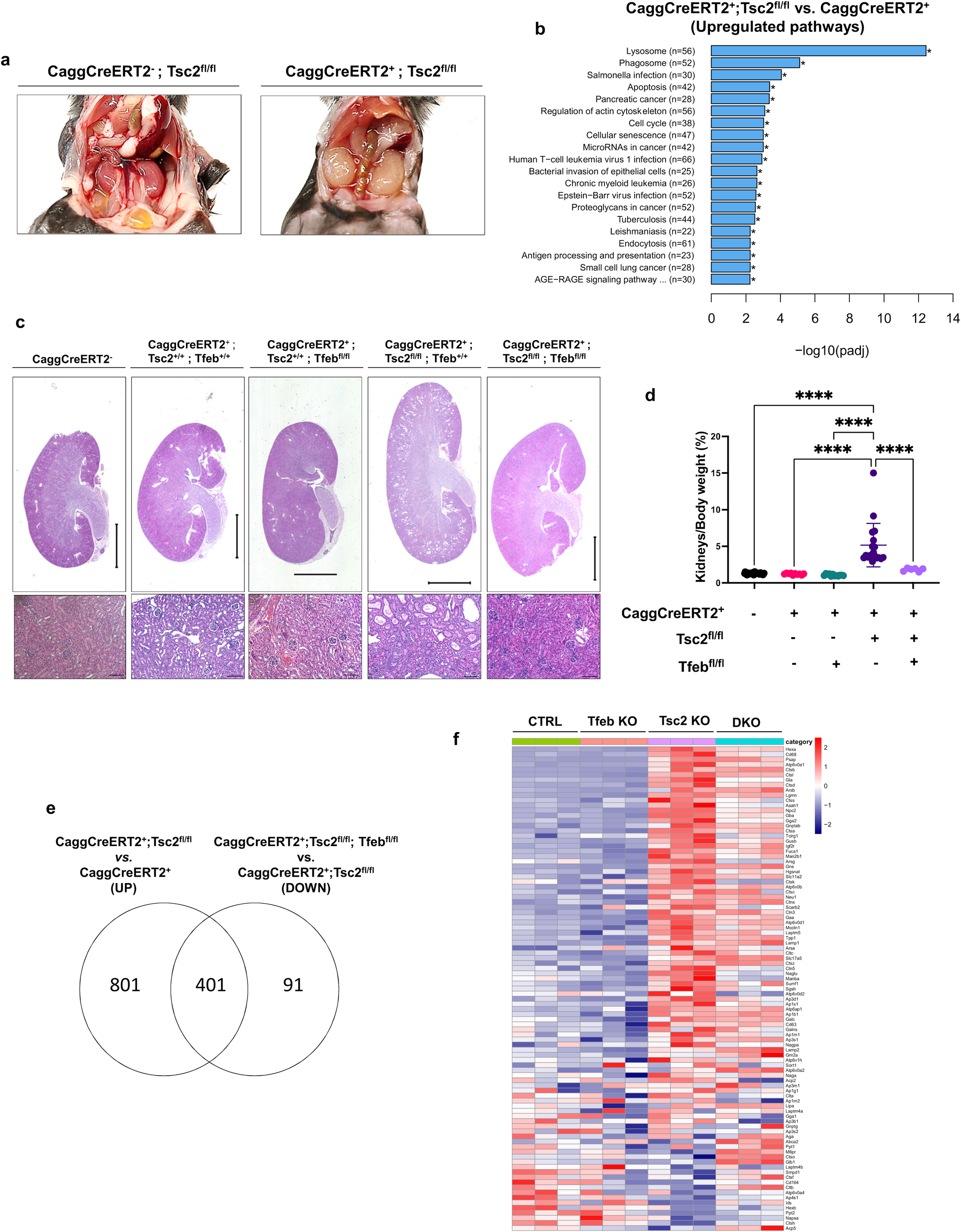
Fig. 1: TFEB knockout rescues renal pathology in a global inducible mouse model of TSC.
From: TFEB drives mTORC1 hyperactivation and kidney disease in Tuberous Sclerosis Complex

a Abdominal cavity images of tamoxifen-treated CaggCreERT2-; Tsc2fl/fl (Ctrl) and CaggCreERT2+; Tsc2fl/fl (Tsc2 KO) mice at P30. b KEGG enrichment analysis of upregulated pathways in tamoxifen-induced CaggCreERT2+; Tsc2fl/fl (Tsc2 KO) mouse kidneys vs control (CaggCreERT2+). c Low (top) and high (bottom) magnification images of H&E stained kidneys of the indicated genotypes. Low magnification scale bar = 2 mm, high magnification scale bar = 100 μm. d Kidneys to body weight ratios of Cre-negative or Cre-expressing male and female tamoxifen-induced mice with loss of Tsc2 (Tsc2fl/fl), Tfeb (Tfebfl/fl) or both (Tsc2fl/fl; Tfebfl/fl) compared to control mice (Tsc2+/+; Tfeb+/+) at P30 (Cre-negative mice, n = 35; Cre-expressing mice, n = 10; Cre-expressing Tfebfl/f mice, n = 12; Cre-expressing Tsc2fl/fl mice, n = 18; Cre-expressing Tsc2fl/fl; Tfebfl/fl mice, n = 6). e Venn diagram showing overlap of statistically significant genes increased by Tsc2 deficiency and decreased by combined Tsc2 and Tfeb deficiency in the CaggCreERT2+ kidneys using RNA sequencing at P30. f Heatmap of KEGG lysosome gene expression in CaggCreERT2+ mouse kidneys with loss of Tsc2, Tfeb or both (DKO) at P30. Data are presented as mean ± SD. Statistical analyses were performed using one-way ANOVA, ****p < 0.0001. Source data are provided as a Source data file.