Fig. 2: TFEB knockout rescues renal pathology and lethality in kidney-specific Tsc2-knockout mice.
From: TFEB drives mTORC1 hyperactivation and kidney disease in Tuberous Sclerosis Complex

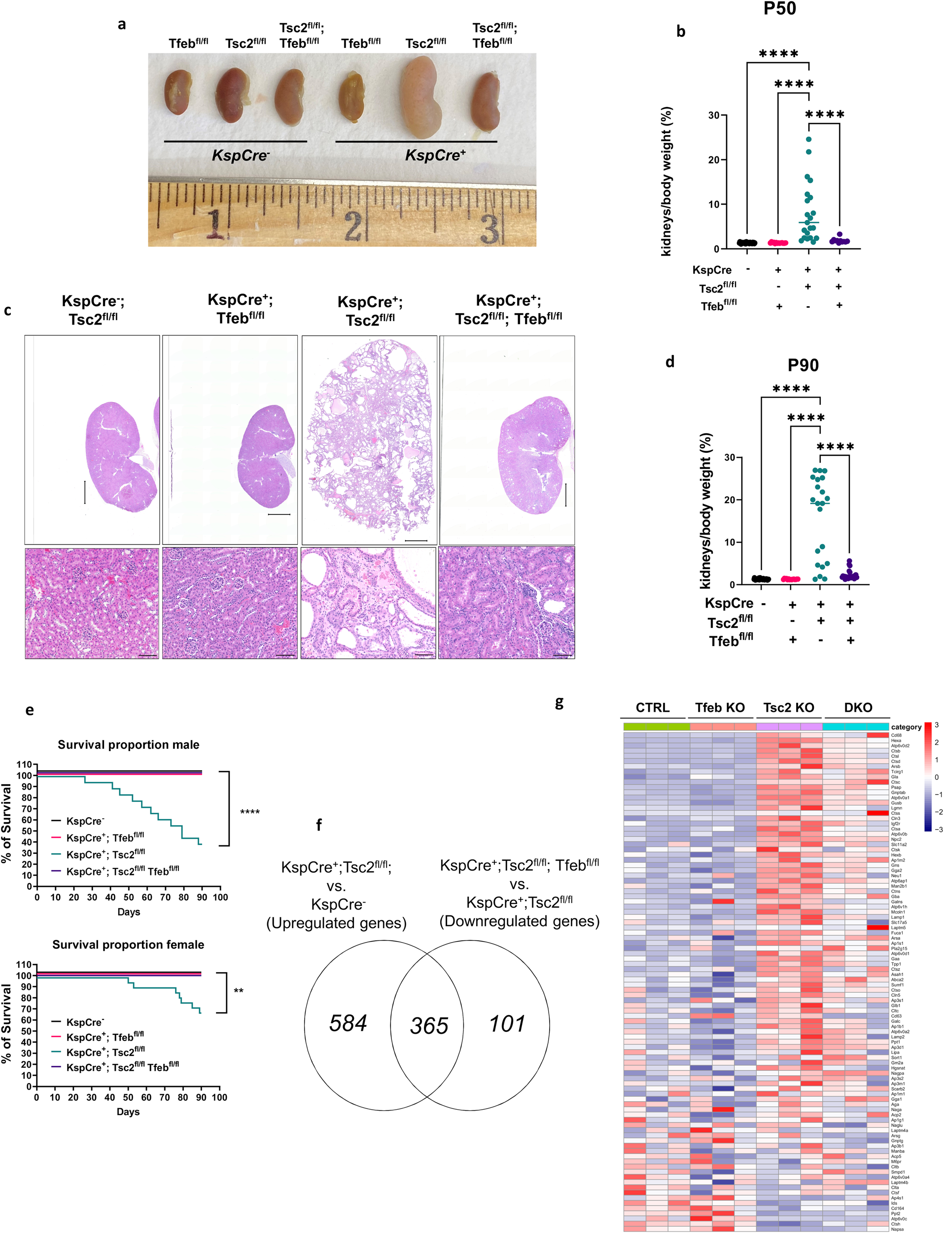
a Representative gross images of kidneys from the indicated genotypes at postnatal day 50 (P50). b Kidneys to body weight ratio of the indicated genotypes at P50 (Cre-negative mice, n = 41; Cre-expressing Tfebfl/f mice, n = 14; Cre-expressing Tsc2fl/fl mice, n = 21; Cre-expressing Tsc2fl/fl; Tfebfl/fl mice, n = 11). c Low (top) and high (bottom) magnification images of H&E stained kidneys from the indicated genotypes at P90. Low magnification scale bar = 2 mm, high magnification scale bar = 100 μm. d Kidneys to body weight ratio of the indicated genotypes at P90 (Cre-negative mice, n = 45; Cre-expressing Tfebfl/f mice, n = 15; Cre-expressing Tsc2fl/fl mice, n = 21; Cre-expressing Tsc2fl/fl; Tfebfl/fl mice, n = 25). e Kaplan–Meier curve showing survival of male (p = 0.0000000194) and female mice (p = 0.0017) in (d). f Venn diagram showing overlap of statistically significant genes increased by Tsc2 inactivation and decreased by combined Tsc2 and Tfeb inactivation in the KspCre+ kidneys using RNA sequencing at P50. g Heatmap of KEGG Lysosome gene expression in mouse kidneys with loss of Tsc2, Tfeb or both (DKO) at P50. Graphs are presented as mean ± SD. Statistical analyses were performed using one-way ANOVA, **p < 0.01, ****p < 0.0001. Source data are provided as a Source data file.