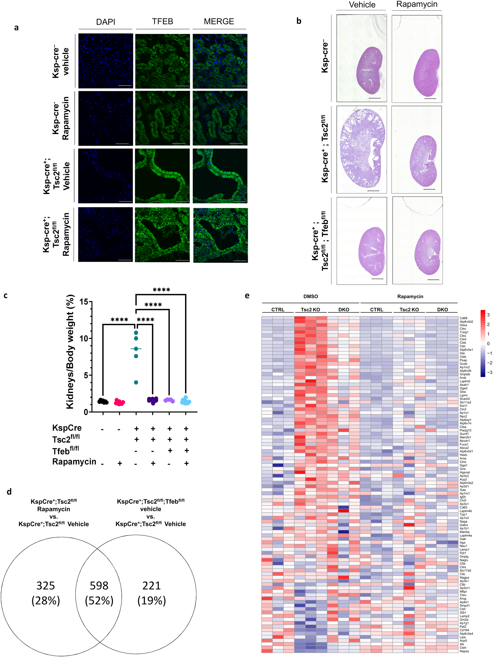
Fig. 5: The effect of Rapamycin in TSC is mediated by TFEB.
From: TFEB drives mTORC1 hyperactivation and kidney disease in Tuberous Sclerosis Complex

a Immunofluorescent analysis of TFEB localization in kidney sections from the indicated genotypes treated with vehicle control or Rapamycin (1 mg/kg 3 times a week) for 1 week beginning at P43 and harvested at P50 (total of 3 injections). Scale bar = 50 μm. b Representative images of H&E-stained kidneys from the indicated genotypes at P50 treated with vehicle control or Rapamycin (1 mg/kg 3 times a week) every other day for 25 days (total of 11 injections), scale bar = 2 mm. (Cre-negative vehicle-treated mice, n = 45; Cre-negative Rapamycin treated mice, n = 11; Cre-expressing Tsc2fl/fl vehicle-treated mice, n = 5; Cre-expressing Tsc2fl/fl Rapamycin treated mice, n = 11; Cre-expressing Tsc2fl/fl; Tfebfl/fl vehicle-treated mice, n = 5; Cre-expressing Tsc2fl/fl; Tfebfl/fl Rapamycin treated mice, n = 12). c Kidneys to body weight ratios from the indicated genotypes treated as in (b). d Venn diagram showing overlap of statistically significant genes increased by Tsc2 KO and decreased by Rapamycin treatment (as in b) or decreased by combined Tsc2/Tfeb KO in KspCre+ kidneys using RNA sequencing. e Heatmap of KEGG Lysosome gene expression in kidneys of Ctrl, Tsc2 KO, or Tsc2/Tfeb double KO mice treated with vehicle control or Rapamycin (as in (b)). Data are presented as mean ± SD. Statistical analyses were performed using one-way ANOVA, ****p < 0.0001. Source data are provided as a Source data file.