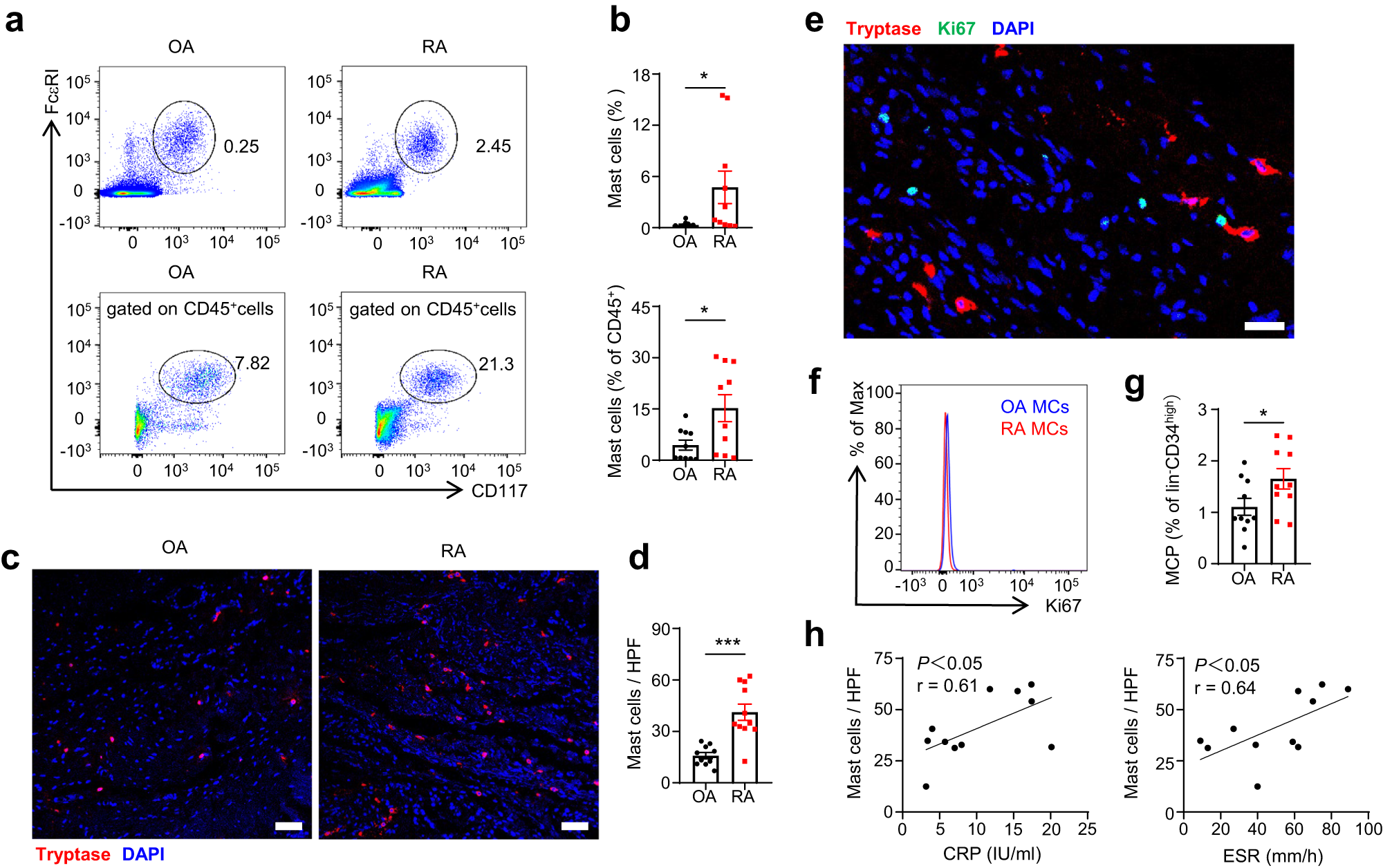
Fig. 1: Frequency of synovial mast cells was increased in RA patients and correlated with disease severity.
From: Synovial microenvironment-influenced mast cells promote the progression of rheumatoid arthritis

a Synovial membranes from OA and RA patients were digested into single-cell suspension. Synovial mast cells were gated as CD45+CD117+FcεRI+ cells. Numbers indicated the percentages of mast cells in the gates. b Statistical analysis of mast cell percentage in synovial single-cell suspensions and CD45+ immune cells (n = 10 biologically independent samples for each group, P = 0.0328 for percentage in suspensions, P = 0.0196 for percentage in CD45+ cells). c Synovial infiltrating mast cells were defined by tryptase immunofluorescence staining. Red, tryptase; Blue, DAPI. Scale bar: 75 μm. d Statistical analysis of mast cell numbers per high power field (HPF) in synovial sections (n = 10 biologically independent samples in OA group, n = 11 biologically independent samples in RA group, P = 0.0001). e Ki-67 expression on synovial mast cells was detected by immunofluorescence staining. Red, tryptase; Green, Ki-67; Blue, DAPI. Scale bar: 25 μm. Data are representative of three independent experiments. f Blue and red histograms in the flow plot depicted synovial mast cells (MCs) from OA and RA patients, respectively. Data are representative of three independent experiments. g Frequency of mast cell progenitors (MCP) in the peripheral blood by gating on Lin-CD34hiCD117int/hiFcεRI+ cells (n = 10 biologically independent samples for each group, P = 0.0492). h The correlations between synovial mast cell numbers per HPF and ESR or CRP in RA patients were analyzed (n = 11 biologically independent samples, P = 0.0464 mast cells vs CRP, P = 0.0356 mast cells vs ESR). Data are presented as the mean ± SEM and analyzed using two-tailed unpaired t test (b, d, and g), or two-tailed Pearson’s correlation (h). *P < 0.05, **P < 0.01, and ***P < 0.001. Source data are provided as a Source Data file.