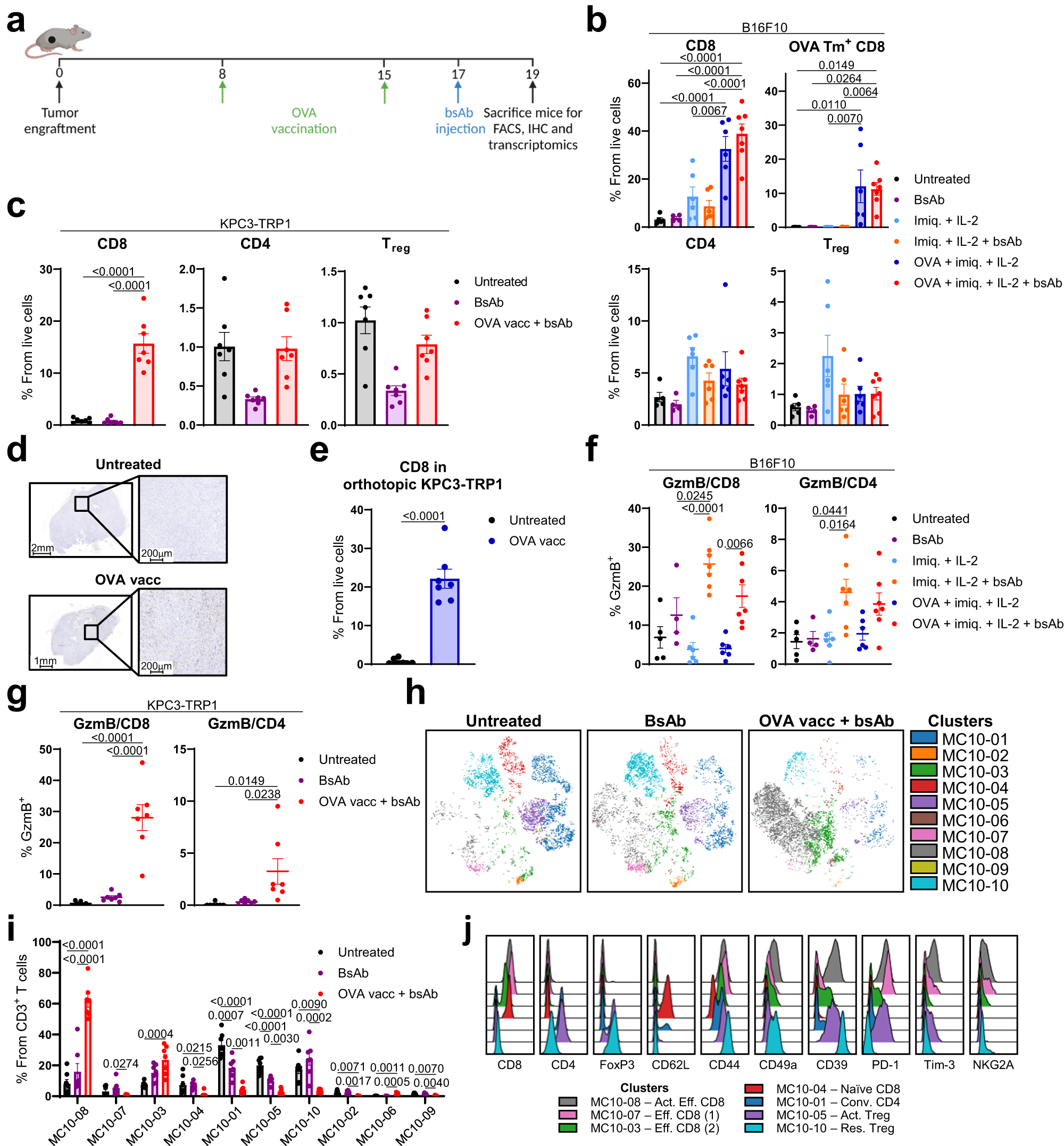
Fig. 5: Combination of vaccination and CD3xTRP1 alters the intratumoral T-cell immune landscape.
From: T-cell stimulating vaccines empower CD3 bispecific antibody therapy in solid tumors

a Treatment schedule for mice bearing B16F10 (b and f) or KPC3-TRP1 tumors (c, g–j) receiving OVA vaccination and CD3xTRP1 treatment for flow cytometry, IHC and transcriptomics analyses of the TME. Frequencies of intratumoral T-cell subsets in B16F10 (b) or KPC3-TRP1 tumors (c). OVA designates the CD8 OVA peptide (b). CD8 T-cell infiltrate in mice bearing orthotopic KPC3-TRP1 tumors in the pancreas, treated with OVA vaccination on day 9 and 16 and sacrificed on day 20, showing CD8 IHC staining (d), and CD8 quantification using flow cytometry (e). GzmB expression of CD8 and CD4 T cells in B16F10 (f), or KPC3-TRP1 (g) tumors. OVA designates the CD8 OVA peptide (f). Unsupervised clustering of CD3+ immune cells using OMIQ software. Overlay of metaclusters on the opt-SNE results, showing 1000 CD3+ cells per sample for a total of seven samples per treatment group (h). Distribution of the metaclusters over the treatment groups (i). Selection of phenotypical marker expression for all metaclusters with >5% representation for any of the treatment groups (j). Imiq., imiquimod; Act., activated; Eff., effector; Conv., conventional; Res., resident. Data represented as mean ± SEM (b, c, e–g and i). b, f (Untreated (n = 5), BsAb (n = 4), Imiq. + IL-2 (n = 6), Imiq. + IL-2 + bsAb (n = 6), OVA + imiq. + IL-2 (n = 6), OVA + imiq. + IL-2 + bsAb (n = 7)), c, e, g and i (n = 7). Significance was calculated using one-way ANOVA and Tukey’s post-hoc tests comparing all groups (b, c, f, g and i) or using unpaired two-sided t-tests (e). Source data are provided as a Source Data file.