Fig. 6: Profound pro-inflammatory imprinting of innate immune cells by combination therapy.
From: T-cell stimulating vaccines empower CD3 bispecific antibody therapy in solid tumors

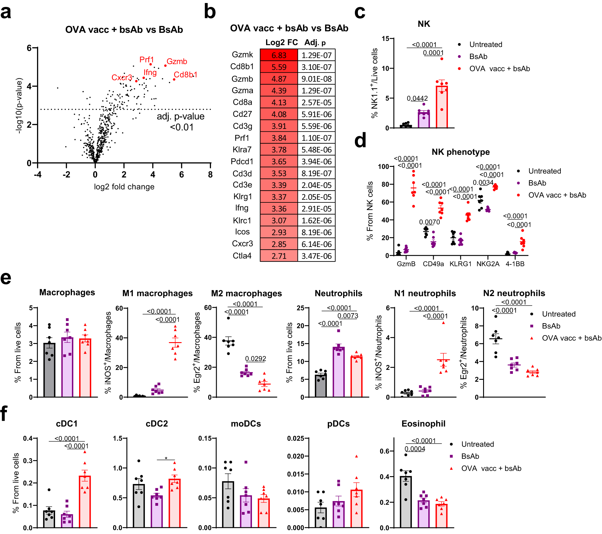
Volcano plots of differentially expressed genes using transcriptomic analysis with PanCancer Immune Profiling Panel (a) and top selection of differentially expressed genes (b). Frequency (c) and phenotype (d) of intratumoral NK cells in KPC3-TRP1 tumors. Frequency and phenotype of macrophage and neutrophil subsets (e) (in which M1 macrophages and N1 neutrophils were defined as inducible nitric oxide synthase (iNOS)-positive, M2 macrophages and N2 neutrophils were defined as early growth factor receptor 2 (Egr2)-positive) and frequency of other myeloid immune cell subsets (f). All data are derived from KPC3-TRP1 tumors treated according to the treatment schedule depicted in Fig. 5a. Flow cytometry markers and gating strategy are displayed in Supplementary Figs. 1d and 6b. Data represented as mean ± SEM (c–f). a, b (n = 5), c–f (n = 7). Significance was calculated using unpaired two-sided t tests and Benjamini-Hochberg correction for multiple comparisons (a, b), or one-way ANOVA and Tukey’s post-hoc tests comparing all groups (c–f). Source data are provided as a Source Data file.