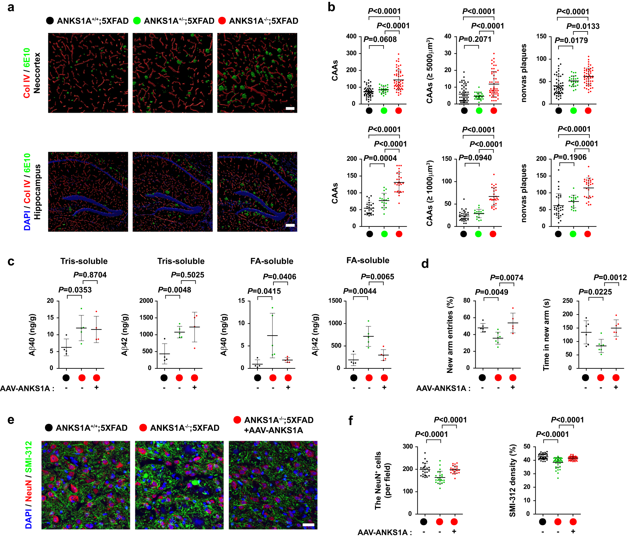
Fig. 5: ANKS1A deficiency exacerbates the AD-related pathology in 5XFAD mice and its adverse effect is reversed by ANKS1A gene delivery.

Mice used in the experiment were 5 months old. a, b 5XFAD group, N = 5 mice, n = 53 sections; ANKS1A+/−;5XFAD, N = 3, n = 27; ANKS1A-/-;5XFAD, N = 5, n = 52 for upper panels; 5XFAD, N = 5, n = 28; ANKS1A+/−; 5XFAD, N = 3, n = 17; ANKS1A−/−;5XFAD, N = 5, n = 28 for lower panels (scale bars, 50 μm (neocortex), 100 μm (hippocampus)). c AAV-BR1-ANKS1A virus was injected into the tail vein of each mouse at 2 months of age, and the injected mice were sacrificed at 5 months of age. Microvessel homogenates were separated into TBS (Tris-based) soluble and FA (formic acid) soluble fractions. Each fraction was used for measuring the levels of Aβ40 or Aβ42 via ELISA. For normalization, the levels of the Aβ peptides measured by ELISA were divided by the weight of isolated microvessels for each animal. ANKS1A+/+;5XFAD, N = 4; ANKS1A−/−;5XFAD, N = 5; ANKS1A−/−;5XFAD + AAV-ANKS1A, N = 4 (Tris-soluble) or 5 (FA-soluble). d The modified Y-maze test used for cognitive behavior of each animal. Each dot represents the behavioral score for each animal. ANKS1A+/+;5XFAD, N = 6; ANKS1A-/-;5XFAD, N = 7; ANKS1A-/-;5XFAD + AAV-ANKS1A, N = 6. e, f The NeuN-positive neurons in the neocortical layer V were analyzed (scale bar, 20 μm). Each dot represents the number of NeuN-positive neurons or the SMI312-positive neuritic density per field (N = 3 per group; n = 24, 24, 23 for each group (NeuN); n = 37, 37, 40 for each group (SMI312)). Data in this figure are shown as mean ± SD. Two-tailed unpaired t-test against ANKS1A-/-;5XFAD populations. Source data are provided as a Source Data file.