Fig. 4: Multiplex infections in V-NIR or A549-NIR using different triple virus combinations.
From: Multiplexed multicolor antiviral assay amenable for high-throughput research

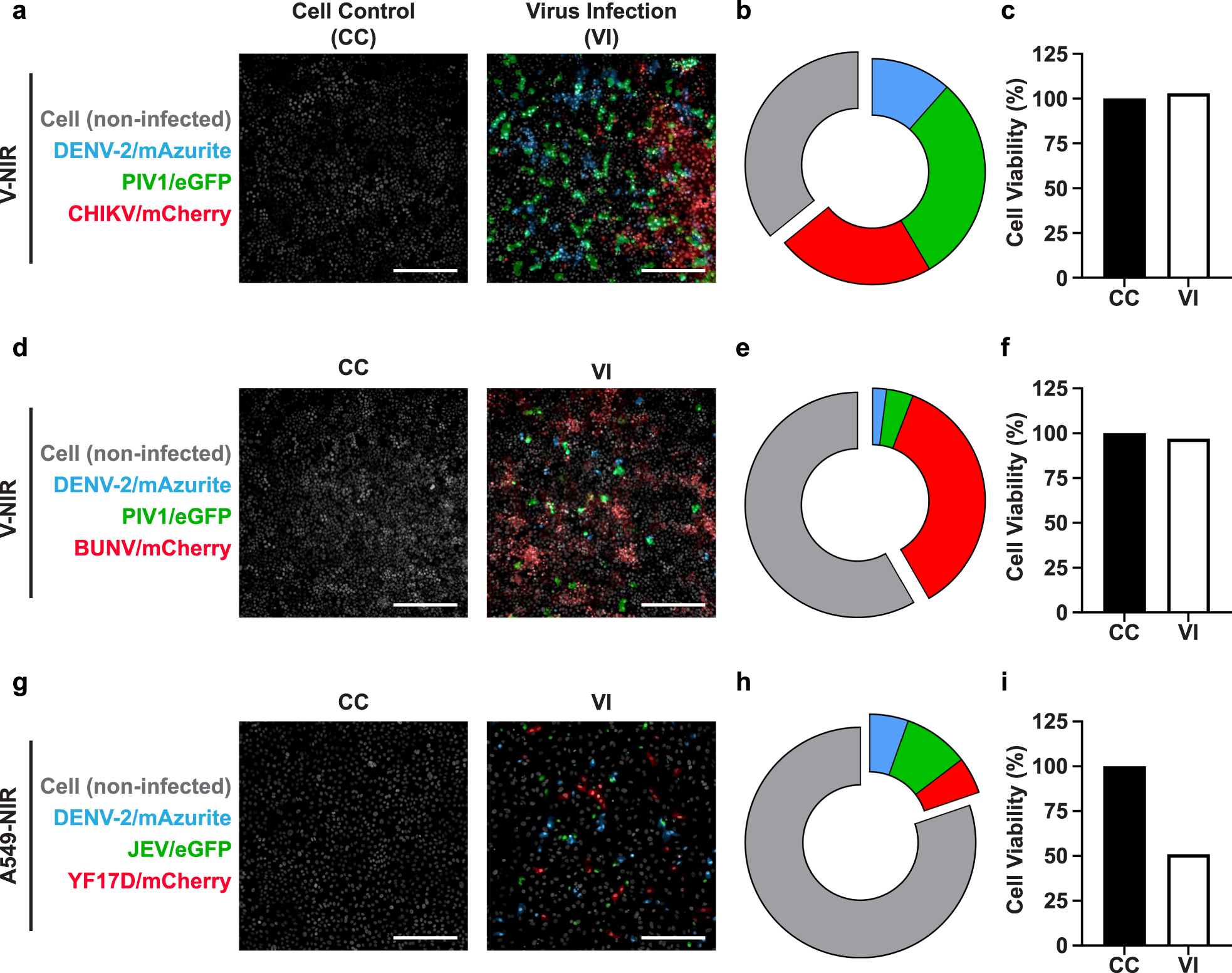
a V-NIR cells infected with a virus mixture containing DENV-2/mAzurite (0.3 MOI), PIV1/eGFP (0.3 MOI), and CHIKV/mCherry (3 × 10−5 MOI) for 3 days. b Pie chart shows the percentages of DENV-2/mAzurite, PIV1/eGFP and CHIKV/mCherry infected cells at 3 dpi as in (a). c Cell viability of the virus infected (VI) cells compared to uninfected cell controls (CC) as in (a). d V-NIR cells infected with a virus mixture containing DENV-2/mAzurite (0.3 MOI), PIV1/eGFP (0.1 MOI), and BUNV/mCherry (0.1 MOI) for 3 days. e, f Percentages of DENV-2/mAzurite, PIV1/eGFP and BUNV/mCherry infected cells and cell viability of VI compared to CC at 3 dpi as in (d). g A549-NIR cells infected with a virus mixture containing DENV-2/mAzurite (5 MOI), JEV/eGFP (20 MOI), and YF17D/mCherry (6 MOI) for 3 days. h, i Percentages of DENV-2/mAzurite, JEV/eGFP and YF17D/mCherry infected cells and cell viability of VI compared to CC at 3 dpi as in (g). The cells expressing specified fluorescence signals (infected cells) are detected by HCI (Arrayscan XTI). The microscopy images shown in (a, d, g) are representative for each triple-virus combination. Data representative of two independent experiments except for the combination of DENV-2/mAzurite, PIV1/eGFP, and CHIKV/mCherry, which was performed only once. Scale bar: 255 μm. Source data are provided as a Source Data file.