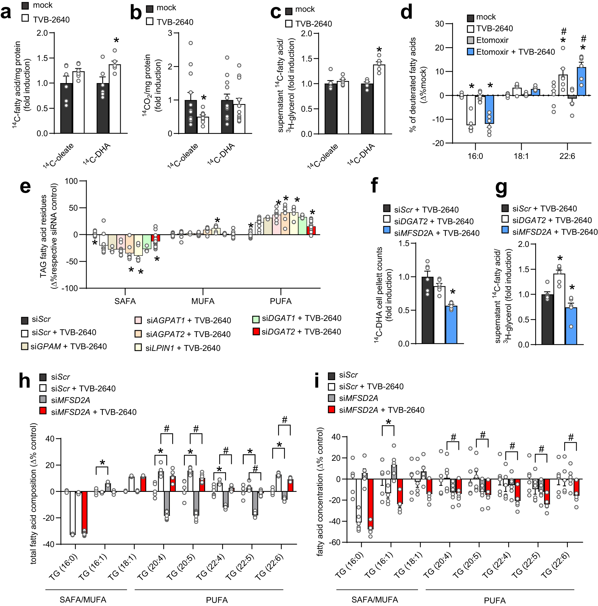
Fig. 3: Fatty acid preference in triacylglycerols is controlled by FASN, DGAT2 and MFSD2A.
From: Fatty acid synthesis suppresses dietary polyunsaturated fatty acid use

a Fatty acid uptake assessed by scintillation counting of cell pellets from HuH7 cells pretreated with 500 nM of FASN inhibitor TVB-2640 (TVB-2640) or DMSO control (mock) for 24 h and incubated with radioactively labeled 14C-oleate or 14C-DHA for 4 h (data are shown as mean ± SEM; n = 6, unpaired two-tailed Student’s t test *P = 0.0235). b Fatty acid oxidation assessed by scintillation counting of 14C-CO2 released by HuH7 cells treated with TVB-2640 (TVB-2640) or control (mock) and radioactively labeled 14C-oleate or 14C-DHA (data are shown as mean ± SEM; n = 12, unpaired Student’s t test *P = 0.0440). c To stimulate lipoprotein secretion, HuH7 cells were loaded with oleate or DHA mixed with radioactively labeled tracers overnight and were incubated with or without FASN inhibitor TVB-2640. After lipid loading, cells were extensively washed and incubated with TVB-2640 (TVB-2640) or control (mock). Supernatant was collected 5 h after inhibition and lipid extract was counted via scintillation counting (data are shown as mean ± SEM; n = 6, unpaired two-tailed Student’s t test *P < 0.0001). d HuH7 cells were incubated with equimolar amounts of deuterated palmitate (16:0), oleate (18:1) and DHA (22:6) and incorporation of deuterated fatty acids into TAG was measured in supernatant of the cells as a marker for secreted lipoproteins in control-treated cells (mock) or cells treated with a FASN inhibitor (TVB-2640), with a beta-oxidation inhibitor (Etomoxir) or the combination of both (Etomoxir+ TVB-2640) (data are shown as mean ± SEM n = 6; two-way ANOVA and Fisher’s LSD test, (*) indicates significant differences versus respective mock, (#) indicates significant differences in 22:6 vs. respective group in 16:0 and 18:1 (16:0 TVB-2640: *P < 0.0001; 16:0 Etomoxir+ TVB-2640: *P < 0.0001; 22:6 TVB-2640 *P < 0.0001; 22:6 Etomoxir+TVB-2640: *P < 0.0001; 22:6 TVB-2640 vs. 16:0 TVB-2640: #P < 0.0001; 22:6 TVB-2640 vs. 18:1 TVB-2640: #P = 0.0078; 22:6 Etomoxir+ TVB-2640 vs. 16:0 Etomoxir +TVB-2640: #P < 0.0001; 22:6 Etomoxir + TVB-2640 vs. 18:1 Etomoxir +TVB-2640: # P < 0.0001. e TAG fatty acid class composition of HuH7 cells transfected with indicated siRNAs for 24 h and treated with TVB-2640 for another 24 h (data are shown as mean ± SEM; n = 12 for siScr, n = 12 for siScr + TVB-2640, n = 3 for siGPAM + TVB-2640, n = 9 for siGPAT1 + TVB-2640, n = 9 for siGPAT2 + TVB-2640, n = 8 for siLPIN1 + TVB-2640, n = 3 for siDGAT1 + TVB-2640, n = 15 for siDGAT2 + TVB-2640; two-way ANOVA and Fisher’s LSD test (*) indicates significant differences versus siScr + TVB-2640 (SAFA: siScr *P < 0.0001; siAGPAT2 + TVB-2640 *P = 0.001; siLPIN1 + TVB-2640 *P < 0.0001; siDGAT2 + TVB-2640 *P = 0.0382. MUFA: siLPIN1 + TVB-2640 *P = 0.0136. PUFA: siScr *P < 0.0001; siAGPAT1 + TVB-2640 *P = 0.0021; siAGPAT2 + TVB-2640 *P < 0.0001; siLPIN1 + TVB-2640 *P < 0.0001; siDGAT2 + TVB-2640 *P = 0.0292). f HuH7 cells were transfected with control siRNA (siScr) or siRNA against DGAT2 (siDGAT2) or MFSD2A (siMFSD2A), and treated with 14C-DHA as described in (c), and lipid extracts of cell pellets were counted via scintillation counting (data are shown as mean ± SEM; n = 6, one-way ANOVA Dunnett’s multiple comparisons test, (*) indicates significant differences versus siScr + TVB-2640: siMFSD2A + TVB-2640 *P < 0.0001). g HuH7 cells were transfected with control siRNA (siScr) or siRNA against DGAT2 (siDGAT2) or MFSD2A (siMFSD2A), and treated with 14C-DHA as described in (c), and lipid extracts of supernatants were counted via scintillation counting (data are shown as mean ± SEM; n = 6, one-way ANOVA with Dunnett’s multiple comparisons test, (*) indicates significant differences versus siScr + TVB-2640: siDGAT2 + TVB-2640 *P = 0.0014; siMFSD2A + TVB-2640 *P = 0.0324). h TAG fatty acid composition of HuH7 cells transfected with control (siScr) or MFSD2A siRNAs (siMFSD2A) for 24 h and treated without or with (+TVB-2640) for another 24 h (data are shown as mean ± SEM; n = 6, two-way ANOVA and Fisher’s LSD test, (*) indicates significant differences versus siScr and (#) versus siScr + TVB-2640; 16:1: siMSFD2A *P < 0.0001; 20:4: siMSFD2A *P < 0.0001, siMSFD2A + TVB-2640 #P = 0.0159; 20:5: siMSFD2A *P < 0.0001, siMSFD2A + TVB-2640 #P = 0.0005; 22:4: siMSFD2A *P < 0.0001, siMSFD2A + TVB-2640 #P = 0.0185; 22:5: siMSFD2A *P < 0.0001, siMSFD2A + TVB + 2640 #P = 0.0037; 22:6: siMSFD2A *P < 0.0001, siMSFD2A + TVB + 2640 #P = 0.0223). i Differences in TAG fatty acid concentrations of HuH7 cells transfected with control (siScr) or MFSD2A siRNAs (siMFSD2A) for 24 h and treated without or with TVB-2640 (+TVB-2640) for another 24 h (data are shown as mean ± SEM; n = 6, two-way ANOVA and Fisher’s LSD test, (*) indicates significant differences versus siScr and (#) versus siScr + TVB-2640; 16:1: siMSFD2A *P = 0.0414; 20:4: siMSFD2A + TVB-2640 #P = 0.0221; 20:5: siMSFD2A + TVB-2640 #P = 0.0133; 22:4: siMSFD2A + TVB-2640 #P = 0.0334; 22:5: siMSFD2A + TVB-2640 #P = 0.0288; 22:6: siMSFD2A + TVB-2640 #P = 0.0266). Source data are provided as a Source Data file.