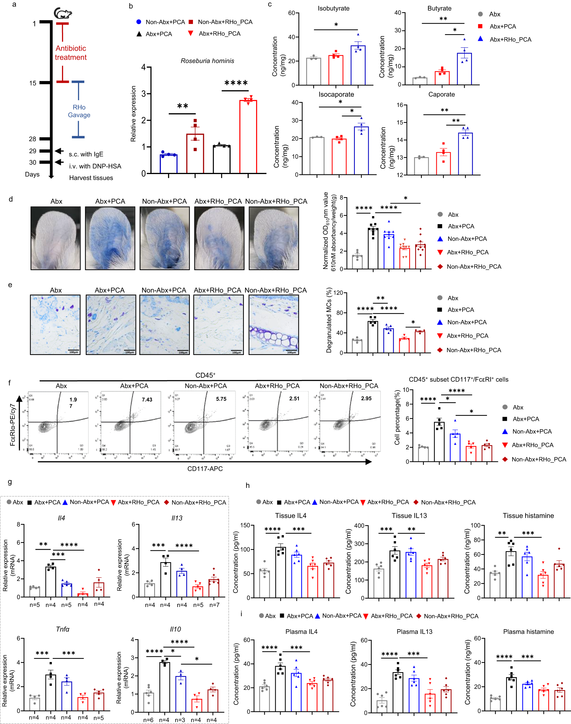
Fig. 3: Roseburia hominis attenuates mast cell-driven skin inflammation.
From: Gut microbiota facilitate chronic spontaneous urticaria

a Roseburia hominis administration experimental design. b Abundance of Roseburia hominis by RT-PCR. (n = 4/group. Non-Abx+PCA vs Non-Abx+RHo_PCA, P = 0.0050; Abx+PCA vs Abx+RHo_PCA, P < 0.0001). c Abundance of SCFAs was tested by targeted metabolomics from cecal content of mice. Abx (n = 3) vs Abx+RHo_PCA (n = 4), P = 0.0316 (Isobutyrate), 0.0034 (butyrate), 0.0390 (isocaporate), and 0.0014 (caporate), respectively. Abx+PCA (n = 4) vs Abx+RHo_PCA (n = 4), P = 0.0116 (butyrate), 0.0140 (isocaporate), and 0.0036 (caporate), respectively. d Representative ear images and the quantification of Evans blue dye. Abx (n = 6) vs Abx+PCA (n = 9), P < 0.0001; Abx+PCA vs Abx+RHo_PCA (n = 10), P < 0.0001; Non-Abx_PCA (n = 9) vs Non-Abx+RHo_PCA (n = 10), P = 0.0106. e Representative images (×400 magnification) and the percentages of degranulated MCs in mouse skin. Abx (n = 5) vs Abx+PCA (n = 5), P < 0.0001; Abx+PCA vs Non-Abx+PCA (n = 5), P = 0.0042; Abx+PCA vs Abx+RHo_PCA (n = 4), P < 0.0001; Abx+RHo_PCA vs Non-Abx+RHo_PCA (n = 4), P = 0.0157. f Representative images of flow cytometry and the percentage of MCs in skin (n = 5/group. Abx vs Abx+PCA, P < 0.0001; Abx+PCA vs Non-Abx+PCA, P = 0.0376; Abx+PCA vs Abx+RHo_PCA, P < 0.0001; Non-Abx+PCA vs Non-Abx+RHo_PCA, P = 0.0408). g mRNA expression of Il4, Il13, Tnfα and Il10 in mouse ear skin (n for each group was provided in Source Data. Abx vs Abx+PCA: P = 0.0011 (Il4), 0.0002 (Il13), 0.0004 (Tnfα), and <0.0001 (Il10), respectively; Abx+PCA vs Non-Abx+PCA, P = 0.0005 (Il4), and 0.0333 (Il10), respectively. Abx+PCA vs Abx+RHo_PCA, P < 0.0001 (Il4 and Il13), 0.0005 (Tnfα), and <0.0001 (Il10), respectively. Non-Abx+PCA vs Non-Abx+RHo_PCA, P = 0.0434 (Il10). h Levels of IL4, IL13, and histamine in mouse ear skin (n = 6/group. Abx vs Abx+PCA, P < 0.0001, 0.0009, and 0.0021; Abx+PCA vs Abx+RHo_PCA, P = 0.0002, 0.0077, and 0.0008, for IL4,IL13,and histamine, respectively) and i plasma detected by ELISA (n = 6/group. Abx vs Abx+PCA, all P < 0.0001; Abx+PCA vs Abx+RHo_PCA, P = 0.0004, 0.0005, and 0.0007, for IL4, IL13, and histamine, respectively). Abx:drinking water with Abx; Abx+PCA: drinking water with Abx+ IgE/DNP-HSA; Non-Abx+PCA: drinking water with solvents + IgE/DNP-HSA; Abx+RHo_PCA: drinking water with Abx + gavage with RHo + IgE/DNP-HSA; Non-Abx+RHo_PCA: drinking water with solvents+ gavage with RHo + IgE/DNP-HSA. One-way ANOVAs with Tukey’s multiple comparisons test was used for b, c, d–f right, g–i. The data are presented as mean ± SEM of three independent experiments. *P < 0.05, **P < 0.01, ***P < 0.001, ****P < 0.0001. Abx antibiotics, RHo roseburia hominis. The number of biologically independent samples used in g is depicted in the figure. Source data are provided as a Source Data file (347/350).