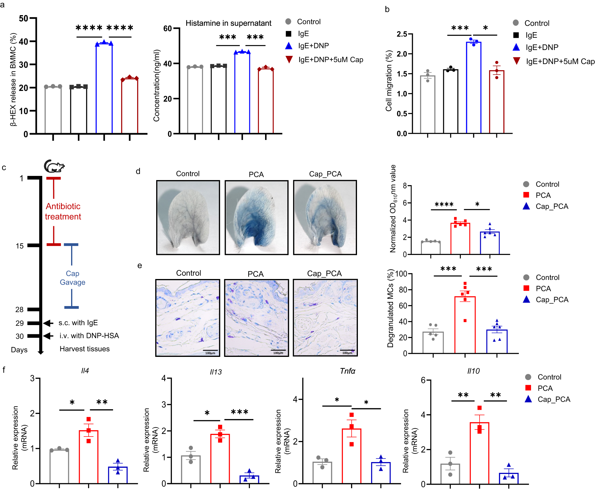
Fig. 4: SCFAs attenuate mast cell-driven skin inflammation and mast cell function.
From: Gut microbiota facilitate chronic spontaneous urticaria

a Release of β-hexosaminidase (left: n = 3/group. IgE vs IgE+DNP, IgE+DNP vs IgE+DNP+5uM Cap, both P < 0.0001) as well as concentration of histamine (right: n = 3/group. IgE vs IgE+DNP, P = 0.0006; IgE+DNP vs IgE+DNP+5uM Cap, P = 0.0005) from BMMCs. b Cell migration of BMMCs (n = 3/group, IgE vs IgE+DNP, P = 0.0007; IgE+DNP vs IgE+DNP+5uM Cap, P = 0.0245). c Caproate administration PCA mice model experimental design. d Representative ear images after PCA and the quantification of Evans blue dye. Control (n = 5) vs PCA (n = 6), P < 0.0001; PCA vs Cap_PCA (n = 6), P = 0.0115. e Representative images and the percentages of degranulated MCs in mouse ear. Control (n = 5) vs PCA (n = 6), P = 0.0001; PCA vs Cap_PCA (n = 6), P = 0.0001. f mRNA expression of Il4, Il13, Tnfα and Il10 in mouse ear skin (n = 3/group. Control vs PCA, P = 0.0392, 0.0133, 0.0136, and 0.0070; PCA vs Cap_PCA, P = 0.0020, 0.0005, 0.0128, and 0.0025 for Il4, Il13, Tnfα, and Il10, respectively). Control: gavage with solvents; PCA: gavage with solvents+IgE/DNP-HSA; Cap_PCA: gavage with caproate+IgE/DNP-HSA. One-way ANOVAs with Tukey’s multiple comparisons test was used for a–c, e and f or Brown–Forsythe and Welch ANOVA test for d. The data are presented as mean ± SEM of three independent experiments. *P < 0.05, **P < 0.01, ***P < 0.001, ****P < 0.0001. Source data are provided as a Source Data file.