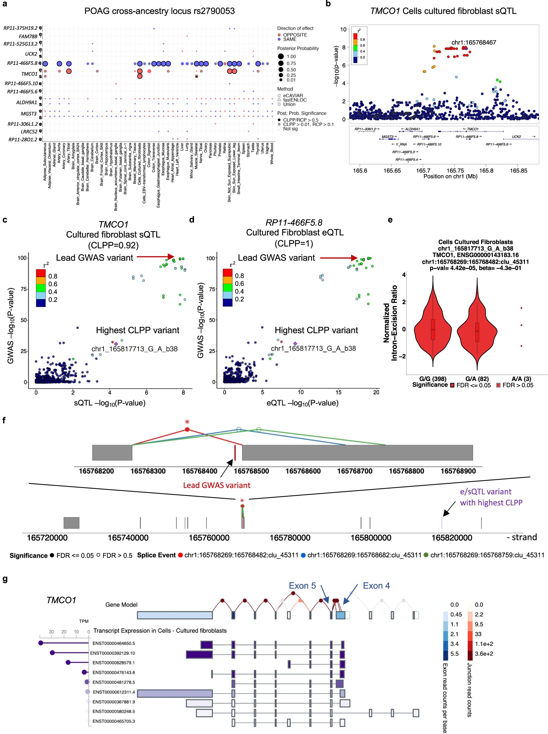
Fig. 4: Example of colocalizing e/sQTLs with a top POAG and IOP GWAS locus.

a Colocalization results for all eQTLs (e) and sQTLs (s) across 49 GTEx tissues and retina overlapping the POAG cross-ancestry rs2790053 LD interval, using eCAVIAR and enloc. Genes are ordered by chromosome position. Point size is proportional to maximum colocalization posterior probability (CLPP or RCP) of all e/sVariants tested per gene-QTL-tissue combination. Points are color-coded by direction of effect (blue if increased expression or splicing increases POAG risk or vice versa; red if increased expression or splicing decreases POAG risk or vice versa). Circle: eCAVIAR, triangle: enloc, and square: tested in both methods; results shown for method with maximum posterior probability. Grey or black border denote variant-gene-tissue-QTL combination that passed colocalization posterior probability above 0.01/0.1 (CLPP/RCP) or 0.5, respectively, and QC filtering (Methods). White or black asterisk in the square indicates whether the second method passed CLPP > 0.01/RCP > 0.1 or CLPP/RCP > 0.5, respectively. b LocusZoom96 plot for TMCO1 sQTL -log10(P-value) in GTEx Cells-Cultured fibroblasts in POAG cross-ancestry GWAS rs2790053 (chr1_165768467_C_G_b38) LD interval. Points color-coded by LD (r2) relative to lead GWAS variant, chr1_165768467_C_G_b38. LocusCompare plots of POAG cross-ancestry GWAS meta-analysis -log10(P-value) versus -log10(P-value) of TMCO1 sQTL (c) or RP11-466F5.8 eQTL (d) in Cells-Cultured fibroblasts. Points color-coded based on LD (r2) relative to e/sVariant with highest CLPP. e Violin plot of normalized intron-excision ratio at chr1:165768269-165768482 (Leafcutter95) for TMCO1 in fibroblasts versus genotype of sVariant chr1_165817713_G_A_b38 with highest CLPP for POAG cross-ancestry locus rs2790053. Boxplots represent median and interquartile range (IQR); whiskers mark 1.5x IQR; violin plot edges represent minima and maxima. f TMCO1 gene model (grey boxes: exons) in GTEx fibroblasts showing all intron excision splicing events detected with Leafcutter; zoom-in: alternative splice donor site events on exon 4 whose sQTL colocalized with POAG (red versus blue or green). g Exon boxes in TMCO1 gene model color-coded by exon read counts per base (blue) in GTEx Cells-Cultured fibroblasts; lines connecting exons for all splicing events are color-coded by exon-exon junction read counts (red). Transcript expression shown in Transcripts per Million (TPM) from RSEM112. Plots are taken from https://gtexportal.org/.