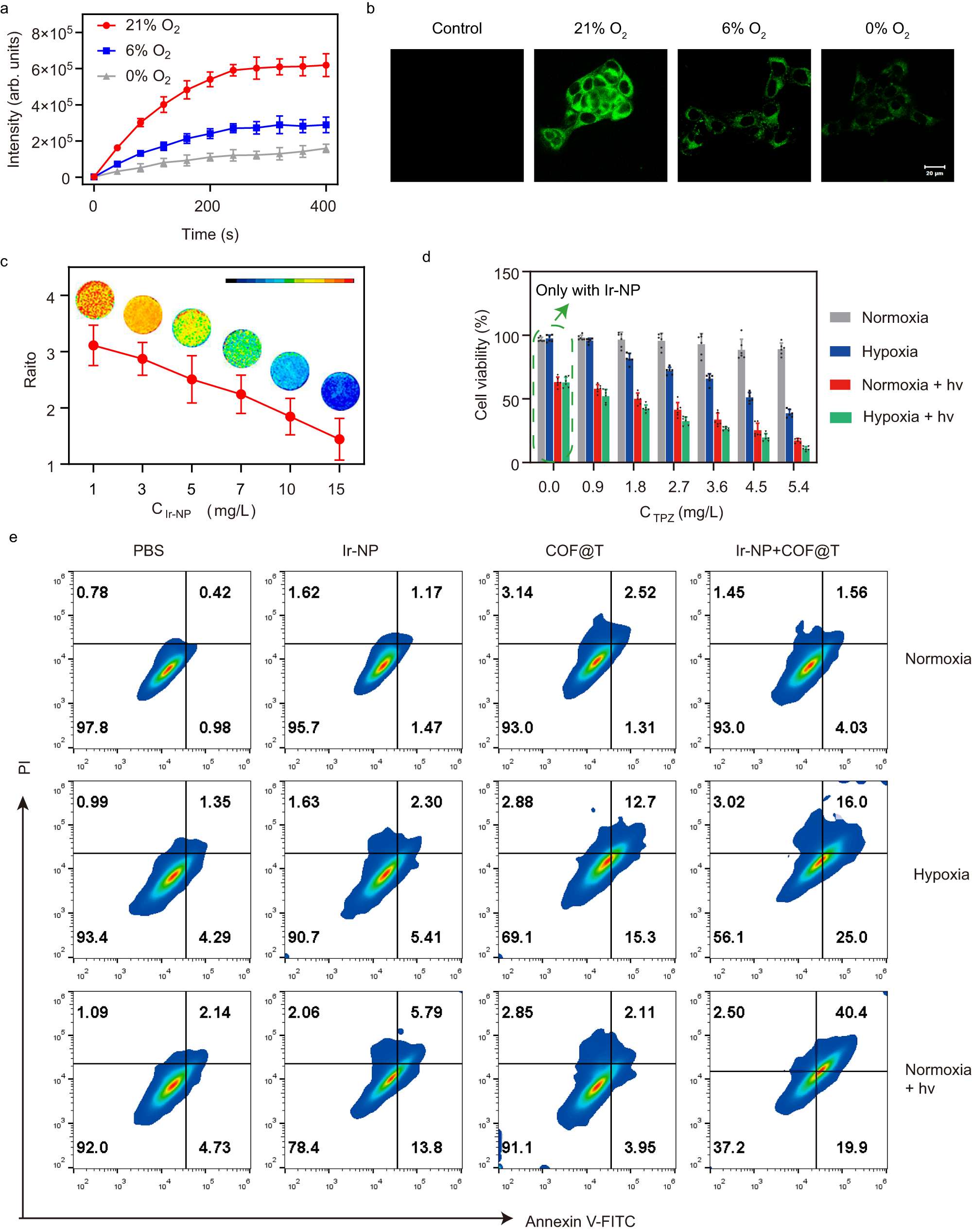
Fig. 5: Improving therapeutic effect of TPZ by light-activated modulating hypoxia.

a The fluorescence changes of SOSG with Ir-NP at different oxygen concentration under light irradiation. The statistical data are expressed as mean values  ±  S.D. (n = 3 independent experiments). b CLSM images of 4T1 cells after incubation with Ir-NP at different oxygen concentration under light irradiation. (n = three independent experiments). c The ratio-metric imaging and results after light irradiation of Ir-NP with different concentration. The statistical data are expressed as mean values  ±  S.D. (n = 3 independent experiments). d The cell viabilities of 4T1 cells under different conditions after treatment with Ir-NP and COF@T. The statistical data are expressed as mean values  ±  S.D. (n = 6 independent experiments). e Annexin-V/PI labelling analysis for 4T1 cells after different treatments. The term (arb. units) is abbreviated for arbitrary units.